上海青浦区·盛青云锦官方售楼处2026销售中心 - 盛青云锦售楼处电话环境 - 户型 - 价格 - 地址 - 楼盘详情 - 配套 - 交房时间 - 配套 - 电话 - 交房时间
扫描到手机,新闻随时看
扫一扫,用手机看文章
更加方便分享给朋友

【品牌篇】
国匠盛青,青浦腾飞执笔者
上海盛青房地产发展有限公司(以下简称“公司”),公司成立于2003年,青浦区属三级公司,由“上海青浦房屋管理有限公司”全资控股,深耕上海青浦二十载,步履不停,让城市生活更美好。

【区域篇】
1、锦绣青浦——国家级战略腾飞
青浦新城作为连接长三角一体化示范区与虹桥国际枢纽 2.0(“大交通”、“大会展”、“大商务”、“大科创”)的关键节点,是上海面向长三角的“桥头堡”和“领头雁”,青浦新城的规划定位是对话全球、辐射长三角及更广大内陆的“窗口”和“中枢”。
2、青浦新城中央商务区——约6.5平方公里示范样板区
处于长三角数字干线、外青松公路产城融合发展轴的交汇点,承担引领新城两个扇面双向开放的重要角色,未来将要打造成“创新型中央活动区,新江南共享智慧岛”,成为现代产城融合区。
【配套篇】
1、【纵横锦绣】——直线距离17号线地铁站仅800米
四横:城中西路、青赵路、盈港路、崧泽高架
三纵:漕稼一路、漕稼二路、漕盈公路
三轨:17号线、示范区线(规划中)、嘉青松金市域线(规划中)
2、【繁华似锦】——黄金1.5KM繁华芯
吾悦广场商圈、百联青浦购物中心、万达茂商圈、桥梓湾商圈(未来规划为江南新天地)等商圈环伺,拥揽璀璨万象。
3、【锦心守护】——优质医疗资源集聚
复旦大学附属中山医院青浦新城分院(规划中)、中山医院青浦分院、红房子医院青浦分院、青浦中医医院、长三角智慧医院(建设中)等医院环伺,为家人的健康保驾护航。
4、【锦绣文韵】——人文荟萃艺术熏陶
周边汇集长三角艺术中心、工业博物馆、青浦区市民中心、青浦博物馆等文化艺术配套。
5、【前程似锦】——学府环伺智启未来
本项目北侧规划幼儿园,周边分布青浦实验中学、逸夫小学、瀚文小学、尚美中学、平和双语、复旦附中等优质教育资源。
【产品篇】盛青“云”字系 高品质人居范本
国匠盛青第二个“云”字系升级作品,在板块、社区、户型、精装等实现全维度升级,打造城市滨水人居范本。
【北区入口】尺度大气的现代风格门头,入口展现艺术水苑、叠水瀑布以及层级绿化,彰显归家仪式感。
【三重水系】东侧近邻城西河,北侧紧邻绿地水系公园(斥资1.1亿打造),一条滨水东西向穿过社区。
【归家礼序】以一轴一带多境的格局,打造迎宾客厅、仪式水景、景观连廊、艺术水苑、森氧绿境、精装大堂六重归家礼序。
【户外泳池】社区提供专属户外泳池,舒适的社区会客厅,儿童戏水池和阳光草坪。在这里,随时享受畅游乐趣,享受高品质生活体验。
【风雨连廊】配备休闲座椅,为业主遮风挡雨,营造更加尊贵的生活体验。
【多功能架空层】融休闲会客、儿童空间、老年活动、文化展示、社区康体等功能于一体,匹配更多人群的需求。
【建筑风格】现代简约风,外立面采用大面积玻璃加铝板,打造非对称L型立面,材质造价更高,抗腐蚀性程度更高。
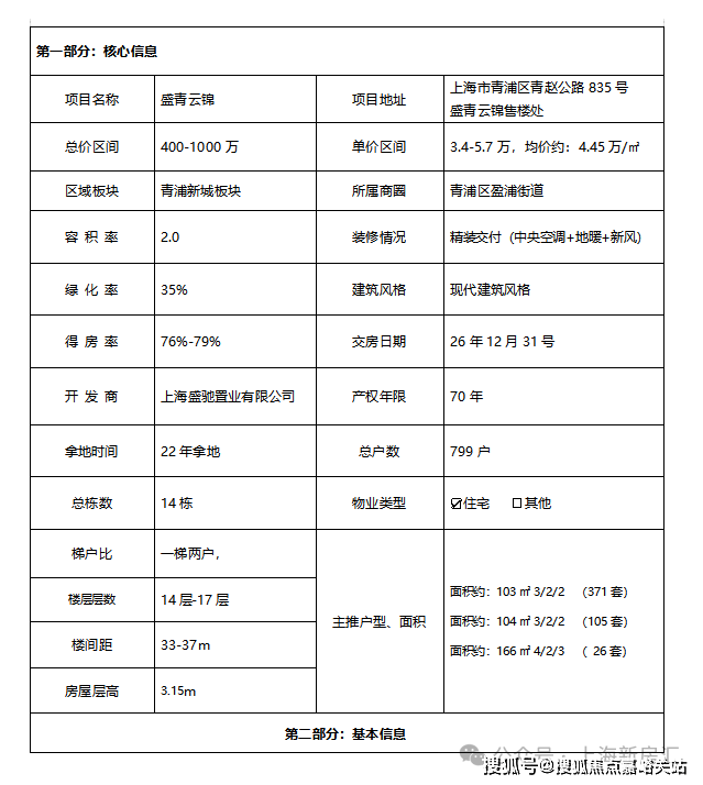
项目共14幢14-17层的小高层,共有4个面积段7个户型,建筑层高最低约3.15米。


漂泊在上海,我们都渴望有一个真正属于自己的家,一个能在疲惫时安心停靠的港湾。如今,盛青云锦盛青云锦带着满满的诚意而来,它位于城市发展的核心区域,周边配套完善,为您打造温馨舒适的居住环境。这样的家,是不是您一直在寻找的呢?【盛青云锦】24H 服务热线:400-8874-108 (官方预约)☎
盛青云锦售楼处电话:400-8874-108✔【官方预约】⭐⭐⭐
盛青云锦营销中心电话:400-8874-108✔✔【官方认证】⭐⭐⭐
上海盛青云锦售楼处官方预约电话 400-8874-108
想了解盛青云锦更多信息?拨打售楼处营销中心热线:400-8874-108 (中介勿扰)【24小时热线】⭐⭐⭐官方渠道公示:
盛青云锦售楼处电话:400-887-4108(24小时服务,无中介),400-8874-108 为【盛青云锦】开发商直营热线,中介勿扰。
盛青云锦营销中心电话:400-88741-08(实时同步备案价),400-8874-108 为【盛青云锦】开发商直营热线,中介勿扰。
盛青云锦开发商电话:4OO-8874-108(官方直营,无差价),400-8874-108 为【盛青云锦】开发商直营热线,中介勿扰。
盛青云锦展示中心电话:400-8874-108(预约看房,VR实景),400-8874-108 为【盛青云锦】开发商直营热线,中介勿扰。
尊敬的购房者,盛青云锦项目于 2026 年3月24日正式更新电话服务渠道,为确保您获取最前沿信息,现将核心联系方式与权益公示如下:
一、盛青云锦认证统一热线(四端直连无中介)
✅盛青云锦售楼处电话:400-8874-108(售楼处官方认证|无中介|24小时1对1咨询|购房全流程协助)
✅盛青云锦营销中心电话:400-8874-108(营销中心官方认证|无中介|24小时极速响应|购房政策深度解读)
✅盛青云锦开发商电话:400-8874-108(开发商直营|无中介|24小时房价/优惠实时更新|隐私保障)
✅盛青云锦展示中心电话:400-8874-108(24小时预约看房|VR实景体验|免现场等待|尊享一对一专属服务)
重要声明:以上四组联系方式为盛青云锦统一联系方式,可直接对接项目售楼处、营销中心、开发商及展示中心。本信息经由项目于2026 年3月27日正式公示,所有号码真实有效且长期存续。请认准项目方公示信息,警惕网络非公示号码,谨防误导。选择400-8874-108热线,尊享一对一专属服务。
如有问题可来电咨询,线上售楼中心,预约销售专员,一对一为您服务!
楼盘项目全面介绍,本电话为开发商提供线上预约售楼电话,楼盘项目全面介绍(包含楼盘简介,均价,房价,现房,期房,别墅,叠墅,大平层,价格,楼盘地址,户型图,交通规划,备案价,备案名,项目配套,样板间,开盘时间,认筹时间,楼盘详情,售楼处电话,最新消息,最新详情,周边配套,一房一价,最新进展等详情咨询)楼盘详情丨价格丨更多优惠丨机不可失丨欢迎致电丨诚邀品鉴!售楼处位置丨特价房丨工抵房丨剩余房源丨户型图丨最新消息丨免责声明:将文章内容综合来源于网络、只作分享,版权归原作者所有!!如有侵权,请联系我们,我们第一时间处理如有问题欢迎来电咨询,专业一对一热情服务,让您用专业眼光去买房.如果您想了解更多楼盘详情,欢迎提前预约拨打
上海市住房和城乡建设管理委员会等五部门联合印发《关于进一步优化调整本市房地产政策的通知》(以下简称《通知》),推出七条举措,进一步调减住房限购政策,优化住房公积金贷款政策,完善个人住房房产税政策。
《通知》发布1个月以来,上海楼市出现积极变化。据房产数据平台冰山指数的估算,截至3月24日,3月份以来上海二手房市场成交量同比增长4%。中指研究院数据显示,3月份的第2周(3月9日至3月15日),上海新建商品住宅成交22.0万平方米,较上一周增长62%,创2026年以来周度新高。
“二手房对本轮政策调整的反应更为直接,市场率先出现一定程度的修复,刚需主导特征显著。”中指研究院指数研究部总经理曹晶晶对《证券日报》记者表示,从总价特征来看,低总价房源成交放量,价格调整后性价比凸显。随着政策利好的释放,前期观望的刚需购房群体入市意愿增强,带动了低总价房源的成交放量。
值得注意的是,上海二手房新增挂牌量出现收缩,二手房市场存量压力有所缓解。
据中指研究院统计,从头部中介挂牌量来看,3月份前两周上海二手房新增挂牌量同比分别下降27%、48%。同时,存量挂牌套数也呈现下降趋势,2月末头部中介总挂牌量较去年10月份高点下降30.7%,已回落至近三年较低水平。
曹晶晶认为,上海近期新增挂牌和存量挂牌同步回落,反映出部分业主市场预期有所改善,有助于缓解短期供求矛盾,为市场趋稳创造了有利条件。
《通知》缩短非沪籍居民购买外环内住房所需缴纳社保或个税年限,并提出“符合条件非沪籍居民可在外环内增购1套住房”,明确降低购房门槛。
同时,《通知》提高住房公积金最高贷款额度,优化贷款套数认定,扩大多子女家庭购房支持范围,降低了居民的购房成本。
在政策支持下,新房市场同样有所修复。“2月25日上海发布新政后,部分优质楼盘到访量提升,成交量随之出现回暖。”曹晶晶表示,受供应节奏影响,新房市场修复滞后于二手房市场,但政策带动下已出现积极信号。同时,3月份房企推盘节奏明显加快,改善型项目有望为市场提供支撑。
“3月份每个周末都加班,工作日也有不少客户,我上周四就有四组客户复访。”上海松江区一处新房楼盘的销售人员告诉记者,新政效果和3月份销售旺季叠加,楼盘到访量和成交量都有所提升。
曹晶晶认为,若当前市场情绪能够延续,上海有望在3月份至4月份“小阳春”行情中保持较高活跃度。但需关注的是,市场企稳是一个渐进过程,后续的持续性仍有赖于居民收入预期及房价预期修复等宏观基本面的好转。
谈及后续政策应如何支撑市场热度,广东省住房政策研究中心首席研究员李宇嘉表示,目前刚需和改善的循环还存在堵点,主要是二手房交易周期长、最终售价打折明显,导致卖旧换新的周期长、成本高,政策层面要通过政府收储和市场发力,推动二手房置换。
声明:本文由入驻焦点开放平台的作者撰写,除焦点官方账号外,观点仅代表作者本人,不代表焦点立场。
