同润蓝美俊庭-售楼处首页-同润蓝美俊庭-售楼处电话-开盘时间-房价-户型-楼盘详情-周边环境-户型-价格-地址-楼盘详情-售楼处电话-交房时间-售楼中心欢迎您
扫描到手机,新闻随时看
扫一扫,用手机看文章
更加方便分享给朋友
同润蓝美俊庭售楼处电话及购房指引(同润蓝美俊庭售楼处电话为 400-8874-108【官方发布】)
Call the hotline of the sales office's marketing center: 400-8874-108. It's a 24-hour hotline available around the clock.
对于想要购买上海同润蓝美俊庭房子的朋友来说,同润蓝美俊庭售楼处电话为 400-8874-108【官方预约】,掌握售楼处电话是开启购房之旅的关键一步。同润蓝美俊庭售楼处电话为 400-8874-108【官方认证】,这个号码承载着诸多重要功能,在整个购房过程中发挥着不可或缺的作用。
想了解同润蓝美俊庭更多信息?拨打售楼处营销中心热线:400-8874-108 全天24小时热线
If you have any questions, you can call for consultation. Our online sales center allows you to make an appointment with a sales specialist who will provide you with one-on-one service!
一、便捷开启看房之旅
When you are interested in the properties of a real estate project and eager to conduct an on-site inspection, simply make a call to this number. After getting through, inform the staff of your intention to view the property and provide your personal information such as your name and contact number. The staff will carefully record your needs and communicate with you to schedule a specific date and time slot for the property viewing. Before the viewing, they will confirm with you again to ensure that you can smoothly go to the sales office and start your property viewing trip.
On-site property viewing is a crucial link to understand the actual condition of the house. Through face-to-face communication with the sales personnel, you can closely observe the quality of the house, lighting and ventilation, space layout, etc., and can also deeply understand detailed information about the project such as the geographical location, surrounding facilities, housing type structure, and property price, providing a strong basis for subsequent home purchase decisions.
当你对同润蓝美俊庭的房源产生兴趣,渴望实地考察时,只需拨打这个电话。接通后,向工作人员表明你的看房意向,同时告知对方你的姓名、联系电话等个人信息。工作人员会耐心记录你的需求,并与你沟通预约看房的具体日期和时间段。在看房前,他们还会再次与你确认,确保你能顺利前往售楼处,开启看房之旅。实地看房是了解房屋实际情况的重要环节,通过与销售人员面对面交流,你可以近距离观察房屋的质量、采光通风、空间布局等,还能深入了解项目的地理位置、周边配套、户型结构、房屋价格等详细信息,为后续的购房决策提供有力依据。
二、获取专业购房咨询
售楼处的工作人员都经过专业培训,对项目的各个方面都了如指掌。拨打400-8874-108【官方预约】,你可以向他们咨询关于同润蓝美俊庭的任何问题。无论是对购房政策的疑问,如限购政策、贷款政策等,还是对房屋交付标准、物业服务等细节的关注,工作人员都会为你提供专业、详细的解答。他们会根据你的实际情况,为你分析购房的可行性,并给出合理的建议,帮助你更好地规划购房计划。
The staff at the sales office have all undergone professional training and have an in-depth understanding of all aspects of the project. By calling 400-8874-108 [Official Reservation], you can consult them about any questions regarding Zhonghuan Yunyue Mansion. Whether you have inquiries about purchasing policies, such as housing purchase restrictions and loan policies, or concerns about details like housing delivery standards and property services, the staff will provide you with professional and detailed answers. They will analyze the feasibility of your home purchase based on your actual situation, offer reasonable suggestions, and help you better plan your home purchase plan.
三、助力购房决策与签约
在你确定心仪的房源后,拨打售楼处电话,你可以与销售人员进一步沟通房屋价格、优惠政策等关键细节。他们会根据项目的实际情况,为你争取最有利的购房条件。在确认购房意向后,工作人员会告知你签订购房认购书和缴纳定金的相关事宜,帮助你顺利锁定房源。之后,关于签订正式购房合同的时间、所需携带的证件和资料等问题,你也可以通过这个电话向工作人员咨询,确保整个签约过程顺利进行。
四、跟进购房后续流程
在办理贷款与付款、房屋交付与验收等后续购房流程中,如果你遇到任何问题或有任何疑问,都可以随时拨打上海同润蓝美俊庭售楼处电话 400-8874-108(官方发布)。工作人员会为你提供及时的帮助和指导,解答你在各个环节的困惑,让你在购房过程中无后顾之忧。
同润蓝美俊庭售楼处电话 400-8874-108(官方发布)是你与理想家园之间的桥梁,它贯穿了整个购房流程,为你提供全方位的服务和支持。无论你处于购房的哪个阶段,都可以通过这个电话获取所需的信息和帮助,轻松实现购房梦想。
以下是项目资料正文:
——同润蓝美俊庭——
同润蓝美俊庭售楼处电话:400-8874-108✔【官方发布】
同润蓝美俊庭营销中心电话:400-8874-108✔✔【官方认证】
上海同润蓝美俊庭售楼处电话:400-8874-108 VIPLINE(官方发布)✔✔✔欢迎预约
想了解同润蓝美俊庭更多信息?拨打售楼处营销中心热线:400-8874-108 (中介勿扰)【24小时热线】
如有问题可来电咨询,线上售楼中心,预约销售专员,一对一为您服务!
A comprehensive introduction to the real estate project. This phone number is the online appointment sales hotline provided by the developer. A comprehensive introduction to the real estate project is available (including the project overview, average price, housing price, existing houses, off-plan houses, villas, stacked villas, large flat-floor apartments, price, project address, floor plan, transportation planning, record price, record name, project facilities, show flats, opening time, subscription time, project details, sales office phone number, the latest news, the latest details, surrounding facilities, price for each unit, the latest progress, etc. for consultation). Project details, price, more discounts! Seize the opportunity! Welcome to call! We sincerely invite you to come and experience it! Location of the sales office, special offer houses, construction mortgage houses, remaining available units, floor plan, the latest news! Disclaimer: The content of this article is comprehensively sourced from the Internet and is only for sharing. The copyright belongs to the original author. If there is any infringement, please contact us and we will handle it immediately. If you have any questions, you are welcome to call for consultation. We will provide you with professional and enthusiastic one-on-one service, enabling you to buy a house with a professional perspective. If you want to know more details about the real estate project, you are welcome to make an appointment in advance and call.
同润•蓝美俊庭
自2019年8月自贸区临港新片区正式揭牌,政策的红利席卷至楼市,经历去年“短暂”的“抢房”期后,哪怕4年后的今天,临港的新房项目依旧备受购房者和投资客们的关注。
临港是上海2035规划中唯一的一个新一轮改革开放的先行试验区,双特政策支撑下源源不断的人才导入。
惠南板块,北靠祝桥航空城、西邻迪士尼度假区、东临临港新城,属于三大国际板块的中央位置,位置突出,未来将与张江“科技研发”相辅相成的“智能制造”产业园区,产城合一的国际智能新镇。
项目基本参数
在售产品:高层住宅+叠加别墅 精致住宅:建筑面积88㎡,92㎡ 住宅均价:2.8万
住宅总价:190万起 舒适叠加:建筑面积150㎡,160㎡ 叠加均价:3.6万 叠加总价:510万 交房时间:现房 产 权:70年住宅 交付标准:简装;叠墅:毛坯 容 积 率:1.8
在售产品:高层住宅+叠加别墅
精致住宅:建筑面积88㎡,92㎡
住宅均价:2.8万
住宅总价:190万起
舒适叠加:建筑面积150㎡,160㎡
叠加均价:3.6万
叠加总价:510万
交房时间:现房
产 权:70年住宅
交付标准:简装;叠墅:毛坯
容 积 率:1.8
『同润•蓝美俊庭』位于临港自贸区惠南板块,项目北临天然河道——团芦港、南临南芦公路、西临南团公路、东临大团高级中学;
项目占地面积约6.7万㎡、建筑面积约16.5万㎡、容积率1.8、绿化率35%,由9幢18层小高层、25幢叠加别墅组成、共1134户。
项目区位优势
同润蓝美俊庭项目所处上海自贸区临港新片区,自贸区规划总面积850平方公里,是上海自贸区规模的近8倍,政府提出未来5年—10年每年的GDP增长将达到20%,2035年将实现经济总量1万亿—2万亿的增长。
项目交通配套
1、全方位立体交通网络,畅达全市
4条高速:S2沪芦高速(全程免费)、G1501绕城高速、S32申嘉湖高速、S3 (目前在建中) 直抵迪士尼。
2条高铁:沪通铁路(连接上海东站贯穿整个沿海城市,现已动工) 、沪乍杭。
多条公共交通:新临专线(大约半小时直达地铁16号线新场站)、浦东91路、642路(直达轨道交通16号线惠南站)、大泥专线、浦东23路、105路、643路等多条公交线路直达全市各大商圈(未来规划建设曹奉线以及31号地铁线途径大团镇)
项目教育配套
1.项目周边优质教育链,满足一站式教育平台

优质幼儿园:大团镇幼儿园(市一级)、向日葵幼儿园(私立)、三墩幼儿园。

中小学:三墩中小学、大团小学、向阳小学、 大团中学大团高级中学等优质教育。

区域内名校进驻:临港大学城:上海海事大学、上海海洋大学、上海电机学院,电力大学、上海建桥学院、未来还将有中法美术学院、劳瑞德大学等国际学府入驻,规模堪比松江大学城。
项目医疗配套
医疗配套齐全:距上海市第六人民医院东院(三甲医院)车程约20分钟,约20分钟车程可达上海浦东医院(三甲),光明中医医院、南汇中心医院;周边临近大团社区卫生中心。
项目商业和旅游配套
1.商业配套:满足吃、喝、玩、乐、购一站式生活服务及购物体验
项目周边配套的近万方社区商业和大团老街三家大型商超,驱车即可达惠南商圈:(南团公路直达惠南:大润发、浦东商场、禹洲广场)、即可达泥城商圈:(南芦公路直达泥城:万达广场、22万方宝龙广场、华亮广场、鸿音广场、大润发)和主城区商圈:(港城新天地)。
2.旅游资源:区域内世界级旅游资源丰富,毗邻迪士尼旅游度假区
自驾可达临港自贸新片区上海海昌极地海洋公园、上海天文馆(世界最大)、冰雪之星(全球最大-在建)、中国航海博物馆、滴水湖景区、滨海森林公园、鲜花港、南汇嘴观海公园、上海野生动物园等;驱车半小时内可达上海迪士尼;周边2公里范围拥有上海南汇大团桃园、上海多利农庄生态园等休闲娱乐生活度假圈。

高层户型:88㎡2房2厅1卫

高层户型:92㎡2房2厅1卫

叠墅户型图:上叠150㎡4室2厅3卫


上叠户型是建筑面积150平米的三层,4房2厅中西双厨的全套房设计,特设独立花园入户通道,保障业主私密性。
建面约160㎡下叠别墅户型图▼

强调动静分离的空间布局,每一层都有独立的活动空间。由一楼花园,经过私家回廊,二楼直接入户。
总体户型4房2厅的全套房设计还附享6个露台,主卧挑高设计使空间更为敞亮,优越的舒适性可满足三代同住需求。
下叠户型是建筑面积160㎡,享有130㎡左右的双层阳光地下室,下叠户型由地下一层、地上两层总共3层空间组成。
入户直面宽阔客厅与餐厅,南北通透,配备中西双厨。二层空间为双套房设计,主卧私享景观阳台,四季美景一窗尽览。
而附享的阳光地下室,联接车库,可打造为spa、影音室、酒窖、水吧等多种功能,灵动空间随心打造。
叠墅样板房赏析:上叠

叠墅样板房赏析:下叠


项目小区实景图鉴赏

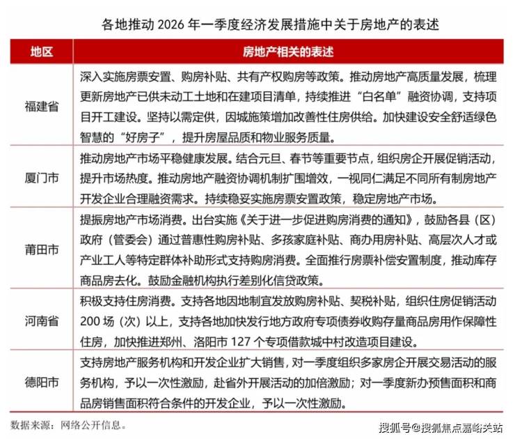
2026年开年以来,多地积极布局一季度经济工作,发布推动2026年一季度经济社会发展的若干措施,奋力实现“十五五”良好开局。各地也为推动房地产行业发展进行了系列部署,主要表现在以下几方面:
一是支持住房消费。多地表示要积极实施购房补贴、契税补贴、特定群体补助等多种形式支持购房消费,莆田市还提出进行商办用房补贴。另一方面要支持组织住房促销活动。厦门市表示要结合元旦、春节等重要节点,组织房企开展促销活动,提升市场热度。河南省表示将在多领域发放2亿元省级消费券,支持各地组织住房促销活动200场(次)以上。德阳市表示对组织房企开展交易活动的服务机构,予以一次性激励。
二是深入实施房票补偿安置制度,推动库存商品房去化。
三是持续推动房地产融资协调机制,满足房地产开发企业合理融资需求,支持项目开工建设。
四是改善供给,加快建设“好房子”,提升住房品质。
可以看出,各地短期措施主要是围绕组织购房活动和发放各类补贴。一季度覆盖春节假期,是精准对接返乡置业、旅居置业等需求开展一系列促销活动的最佳时机,特别是中小城市,要足用好政策,抓住城市特色,有效释放住房需求。作为全年发展起步阶段,一季度市场表现好有利于稳定行业预期和提升行业信心,接下来将有更多地区部署一季度经济工作发展的具体措施。
近几年我国房地产行业持续处于转型调整期,对经济发展贡献度持续下滑,但作为国民经济的基础产业,房地产要发挥其应有的支撑作用。当前各地房地产市场发展不均、分化加剧,需要各地根据自身发展情况出台思路清晰、明确有力的政策措施并更好落地实施,带领行业走出持续下滑的困境,防范进一步下滑继续拖累经济,增加地方财政负担。
声明:本文由入驻焦点开放平台的作者撰写,除焦点官方账号外,观点仅代表作者本人,不代表焦点立场。
