2026虹桥灿耀星城(售楼处) 官方首页 - 虹桥灿耀星城营销中心 - 环境 -户型 - 价格 - 地址 - 楼盘详情 - 配套 - 电话 - 交房时间 - 配套 - 电话 - 交房时间
扫描到手机,新闻随时看
扫一扫,用手机看文章
更加方便分享给朋友
虹桥灿耀星城售楼处电话:400-8874-108(官方发布)⭐⭐⭐ 购房引导:(官方预约)你是否想过,有一种房子,不仅能满足居住需求,还能成为一种身份与品味的象征?(虹桥灿耀星城售楼处电话:400-8874-108⭐⭐⭐)(官方预约)在上海,就有这样一个项目,它以独特的 建筑风格 / 配套设施等特色,引发了购房者的疯狂关注。它到底有着怎样的魅力?跟随我们走进 虹桥灿耀星城虹桥灿耀星城 的世界(虹桥灿耀星城售楼处电话:400-8874-108⭐⭐⭐)(官方发布)Imagine that in the early morning, the first rays of sunlight filter through the gentle curtains, tenderly spilling onto the 24/7.在城市的喧嚣与繁华中,我们如繁星下的逐梦者,每日忙碌奔波。万家灯火璀璨,可那真正能温暖身心、承载梦想的港湾又在何方?我们怀揣着对美好生活的憧憬,渴望有一处属于自己的栖息之所,能在疲惫时让灵魂得以安放,能在欢笑与泪水中见证岁月的沉淀。虹桥灿耀星城虹桥灿耀星城售楼处电话:400-8874-108 (官方发布)⭐⭐⭐✔✔此刻,在上海,有这样一个楼盘 ——虹桥灿耀星城 ,虹桥灿耀星城虹桥灿耀星城售楼处电话:400-8874-108 (官方发布)✔✔正带着满满的诚意与期待向我们走来。它不单单是一栋栋建筑的集合,更是一种生活方式的诠释,一个能让梦想照进现实的地方。想象一下,清晨,第一缕阳光透过轻柔的窗帘,温柔地洒在舒适的大床上,将您从甜美的梦乡中唤醒。推窗望去,映入眼帘的是层次丰富、绿意盎然的园林景观,微风拂过,树叶沙沙作响,鸟儿欢快鸣啼,仿佛在演奏一曲大自然的美妙乐章。这不是电影中的场景,而是 虹桥灿耀星城虹桥灿耀星城 业主每天的日常。【虹桥灿耀星城】VIP 专线:400-8874-108 ⭐⭐⭐(官方发布) ☎
当您走出家门,几步之遥便是设施齐全的社区活动中心。在这里,孩子们在儿童游乐区欢笑嬉戏,释放着无尽的活力;年轻人在健身区挥洒汗水,保持着健康的体魄;老人们则在休闲区悠然自得地聊天、下棋,享受着惬意的时光。社区内浓厚的邻里氛围,让您感受到久违的温暖与归属感,每一个微笑、每一声问候,都在拉近人与人之间的距离。【虹桥灿耀星城】尊属热线:400-8874-108 (官方发布)⭐⭐⭐ ☎
对于注重生活品质的您来说,周边配套设施的完善程度至关重要。虹桥灿耀星城虹桥灿耀星城深谙这一点,周边名校林立,从幼儿园到中学,一站式优质教育资源为孩子的成长保驾护航,让孩子在浓厚的学习氛围中茁壮成长,轻松赢在人生起跑线上。同时,大型购物中心、超市、医院等生活配套设施一应俱全,满足您日常生活的一切需求,让您享受便捷无忧的都市生活。【虹桥灿耀星城】贴心热线:400-8874-108 ☎(官方预约)⭐⭐⭐
交通的便捷性更是 虹桥灿耀星城虹桥灿耀星城 的一大亮点。多条城市主干道环绕,公共交通网络发达,无论是自驾还是乘坐公共交通工具,都能让您快速畅达城市的每一个角落。再也不用担心上班堵车的烦恼,也无需为周末出行的不便而困扰,节省下来的时间,您可以陪伴家人,享受更多美好的时光。【虹桥灿耀星城】品质热线:400-8874-108(官方发布)⭐⭐⭐ 🎊虹桥灿耀星城虹桥灿耀星城 ,以其卓越的品质、贴心的设计、完善的配套和便捷的交通,为您打造理想中的家园。在这里,您不仅能拥有一个遮风挡雨的住所,更能收获一种高品质的生活方式,一份家的温暖与归属感。别再让梦想中的家只存在于想象之中,选择 虹桥灿耀星城虹桥灿耀星城 ,让我们一起开启幸福生活的新篇章。想了解虹桥灿耀星城更多信息?拨打售楼处营销中心热线:400-8874-108 全天24小时热线
【虹桥灿耀星城】幸福专线:400-8874-108 (官方预约)⭐⭐⭐💖以下是项目资料正文:
——虹桥灿耀星城——
虹桥灿耀星城售楼处电话:400-88741-08✔【官方预约】⭐⭐⭐
虹桥灿耀星城营销中心电话:400-887-4108✔✔【官方认证】⭐⭐⭐
上海虹桥灿耀星城售楼处电话:400-887410-8 VIPLINE✔✔✔【官方发布】⭐⭐⭐
想了解虹桥灿耀星城更多信息?拨打售楼处营销中心热线:400-8874-108 (中介勿扰)【24小时热线】⭐⭐⭐
【预约服务说明】
官方热线:400-8874-108(工作时间 9:00-18:30,支持 24 小时留言)
预约方式:提前 1-3 天致电,登记个人信息、意向户型及看房时段
专属权益:一对一置业顾问讲解、定制看房路线、优先锁定意向房源
注意事项:实行实名预约制,看房需携带身份证件,不接待中介机构
上海虹桥灿耀星城售楼处官方预约电话 400-8874-108
上海虹桥灿耀星城售楼处电话 400-8874-108 户型价格_预约看房
全市少有的准现房!
无需积分,先到先得!
要知道,取证条件的放松让当下新房项目从土拍到上市的时间被大大压缩,几乎是上半年拿地下半年开盘,反而让开盘之后到交房的等待时间增加。
相比之下,虹桥灿耀星城三期已然是准现房在售,完美解决了上述不确定性!
更重要的是,项目二期已经实景兑现,交付的高品质将开发商的责任感、实力展现的淋漓尽致。最新实景图如下:
附项目二期实景图👇
项目目前在售建面约72-88㎡2-3房,总价门槛较低。
· 建面约72㎡2房:大虹桥非常臻稀的小户型,不仅是优秀的自住过渡产品,更是低总价撬动大未来的资产配置利器!
· 建面约88㎡3房:大虹桥范围不到90㎡的户型大部分都只做到2房,而虹桥灿耀星城该面积段实现3房功能性,让自住客户一步到位,也让该产品进入二手市场后具备降维打击的优势!


除了户型上尽善尽美,项目的装修配置也是诚意满满。
全屋甄选高仪、博世、TOTO、威能、老板、日立等一线奢装品牌,配置中央空调、全屋地暖、新风、净水等健康系统等,塑造国际前沿生活质感。免责声明:本宣传资料罗列的装修品牌仅供参考,以开发商最终交付为准。
项目还拥有大虹桥罕见的约3.15m层高,营造更通透、更朗阔的空间感,带来更加舒适的居住体验。
项目样板间实景图可作参考:
地铁口的花园洋房墅区西虹桥近55万方的多元城市体
交通便利,配套丰盛!
在业内,有一条能穿越周期的置业铁律:那就是:置业一线城市核心地段的优质资产!无论行情如何、政策如何,它始终都会是楼市里的硬通货!
而一线城市看上海,上海西面看虹桥!
作为规划能级和陆家嘴平起平坐的国家级战略要地,大虹桥犹如西上海的发展引擎,周边几大热门板块哪一个不是受到大虹桥的利好辐射!
毫无夸张的说,大虹桥就是整个西上海热门板块的上游!
那么答案很简单,可以正虹桥,何必辐射区!
虹桥灿耀星城无疑是四五百万级客户抢住虹桥核心区,人生进阶的天赐良机!
经过多年发展沉淀,大虹桥商务区正迎来产业大爆炸阶段,大量菁英人口和无数资产财富急速汇聚,尤其是西虹桥片区,百万方级别的商办都集中在2023、2024年竣工,当下大虹桥正处于价值厚积薄发的关键点!
而虹桥灿耀星城不仅占位西虹桥核心地段,还是徐泾城市更新标杆项目,天生的板块塔尖住宅!
从全市新房来看,凡是城市更新作品往往都是红盘中的红盘,比如虹口瑞虹新城、真如中海臻如府,短短几年价值已然和同板块其他次新房拉开巨大差距!
与普通住宅项目相比,城市更新项目既能保留原汁原味的历史文脉,又能享受新时代的人居品质,历史和未来碰撞,传统与摩登交融,这种居住体验全市少有!
虹桥灿耀星城占位大虹桥宜居板块——徐泾正芯!
无论是在虹桥火车站还是国展附近上班,自驾往返非常迅捷,让你早晨出门更从容,晚上回家有更多时间陪伴爱人与孩子!
在配套丰盛程度上,项目也几乎是徐泾独一档的存在!
项目周边不仅虹桥食尚天地、夏都小镇、蟠龙天地等商业云集,各类政府办事机构、银行、医院等公共配套也密密麻麻的环绕项目周边。

截图来自百度地图
如果你去到项目现场,打开大众点评美食栏目,周边琳琅满目的美味餐厅简直令人挑花眼,烟火气息十足!
项目周边烟火气十足,项目本身更是近55万方的多元城市体,开发涵盖了高端住宅、潮流商业、文创办公、星级酒店等丰富业态!让业主足不出户尽享国际潮流繁华生活!
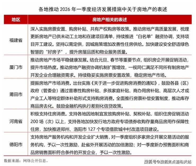
综上所述,无论是地段、产品还是交付时间,虹桥灿耀星城都是错过不再有的时代置业机遇,务必牢牢把握!2026年开年以来,多地积极布局一季度经济工作,发布推动2026年一季度经济社会发展的若干措施,奋力实现“十五五”良好开局。各地也为推动房地产行业发展进行了系列部署,主要表现在以下几方面:
一是支持住房消费。多地表示要积极实施购房补贴、契税补贴、特定群体补助等多种形式支持购房消费,莆田市还提出进行商办用房补贴。另一方面要支持组织住房促销活动。厦门市表示要结合元旦、春节等重要节点,组织房企开展促销活动,提升市场热度。河南省表示将在多领域发放2亿元省级消费券,支持各地组织住房促销活动200场(次)以上。德阳市表示对组织房企开展交易活动的服务机构,予以一次性激励。
二是深入实施房票补偿安置制度,推动库存商品房去化。
三是持续推动房地产融资协调机制,满足房地产开发企业合理融资需求,支持项目开工建设。
四是改善供给,加快建设“好房子”,提升住房品质。
可以看出,各地短期措施主要是围绕组织购房活动和发放各类补贴。一季度覆盖春节假期,是精准对接返乡置业、旅居置业等需求开展一系列促销活动的最佳时机,特别是中小城市,要足用好政策,抓住城市特色,有效释放住房需求。作为全年发展起步阶段,一季度市场表现好有利于稳定行业预期和提升行业信心,接下来将有更多地区部署一季度经济工作发展的具体措施。
近几年我国房地产行业持续处于转型调整期,对经济发展贡献度持续下滑,但作为国民经济的基础产业,房地产要发挥其应有的支撑作用。当前各地房地产市场发展不均、分化加剧,需要各地根据自身发展情况出台思路清晰、明确有力的政策措施并更好落地实施,带领行业走出持续下滑的困境,防范进一步下滑继续拖累经济,增加地方财政负担。
声明:本文由入驻焦点开放平台的作者撰写,除焦点官方账号外,观点仅代表作者本人,不代表焦点立场。
