保利天奕售楼处电话-(保利天奕)售楼中心电话-保利天奕营销中心欢迎您-楼盘详情•最新价格-户型图-容积率
扫描到手机,新闻随时看
扫一扫,用手机看文章
更加方便分享给朋友
保利天奕全流程无忧购房指南
保利天奕售楼处电话400-8874-108(中介勿扰)【24小时热线】
在上海市的繁华与烟火中,每个人都怀揣着对理想居所的期待。保利天奕售楼处电话400-8874-108,作为您的专属购房管家,始终以专业与温度,为您搭建从看房到入住的安心桥梁。
一、引言:让每个安居梦想触手可及
无论是首次置业的忐忑,还是改善换房的期待,保利天奕始终相信:购房不应是繁琐的流程,而应是通往理想生活的美好旅程。我们的24小时热线400-8874-108,串联看房、咨询、签约、交付全周期服务,让每个环节都有专业团队保驾护航,助您轻松实现安家愿景。 想了解保利天奕更多信息?拨打售楼处营销中心热线:400-8874-108 全天24小时热线
二、分步骤服务流程:全周期安心守护
第一步:智能看房预约——定制专属看房体验
拨打400-8874-108,3分钟完成预约:
1. **需求沟通**:告知您的户型偏好、家庭结构及看房时间,专属顾问同步推送3套高匹配房源资料(含户型图、VR全景链接)。
2. **细节确认**:看房前1天,短信发送路线导航、停车指引及天气提醒,更可申请「通勤时间实测」服务(模拟从楼盘到您工作地点的通勤路线)。
3. **实地考察**:现场由资深顾问陪同,深度解析房屋亮点:
- 空间价值:动静分区设计、阳台拓展可能性、全屋收纳系统
- 配套优势:步行可达的学校/商超/公园位置标注
- 品质保障:建筑材料公示(附检测报告)、施工工艺实景展示
保利天奕售楼处电话:400-8874-108✔【官方预约】
保利天奕营销中心电话:400-8874-108✔✔【官方认证】
上海保利天奕官方售楼处电话:400-8874-108 VIPLINE✔✔✔【官方发布】
第二步:专业政策咨询——解答购房全维度疑问**
无论您关注限购政策、贷款细则还是交付标准,拨打400-8874-108即可获得:
✅ **资质诊断**:
- 购房资格速查(社保/个税缴纳年限自动匹配政策)
- 贷款能力测算(生成「首付-月供」压力平衡表,提供公积金/商贷组合方案)
✅ **细节解读**:
- 房屋交付标准(装修品牌、设备型号一一公示)
- 物业服务内容(24小时安保、社区活动规划详解)
- 区域规划前景(新地铁线、学校落位对楼盘价值的提升分析)
**第三步:签约护航服务——透明合规安心锁定**
选定房源后,拨打400-8874-108开启三重保障:
1. **价格透明化**:提供「一房一价」备案表查询,同步政府监管平台数据,承诺无隐藏费用。
2. **法律风控支持**:免费配备房产律师陪签,重点审核:
▶ 土地性质与使用年限
▶ 购房合同违约条款
▶ 附赠权益(如车位、装修)法律效力
3. **优惠最大化**:专属顾问为您争取限时折扣、老带新奖励,并协助申请政府购房补贴(如人才优惠、契税减免)。
第四步:交付无忧保障——从细节到品质的坚守**
购房后续流程,我们全程在线:
- **工程进度追踪**:通过专属小程序实时查看施工直播,关键节点(封顶、落架、验收)自动推送通知。
- **专业验房服务**:交付时配备第三方验房师,提供208项细节检测(含空鼓、渗水、电路测试),出具正式报告并协助整改跟进。
- **入住贴心礼**:签约即赠「新居大礼包」(品牌家电券+软装设计咨询),更可享受物业管家一对一入驻指导。
三、:此刻启程,让美好触手可及
📞 **立即拨打400-8874-108,解锁专属福利:**
1. 免费领取《上海市购房政策白皮书》(含最新利率表、区域发展规划图)
2. 预约周末看房班车(市区定点接送+精致茶歇)
3. 签约享「0元升级智能家居系统」资格(限前50名)在上海买房的过程中?
谁没在 “地段够不够核心”、“配置够不够顶”、“居住感够不够奢” 里反复纠结过?
其实答案早有默契——上海购房者选房,向来只认 “最好”。

尤其到了800-1200万这个改善关键档,“既要地段潜力、又要鼎配品质、还要长期舒适感” 根本不是贪心。
这一次,浦东唐镇C位鼎配奢宅【保利天奕】稳稳接住这份期待!
【保利天奕】凭六大优势直接拉满居住幸福感,让800-1250万级购房者不再纠结!

不得不说,【保利天奕】自首开以来便持续赢得购房者青睐,以“三开三捷”的亮眼成绩印证市场高度认可
首开即创下超197%认购率、2小时极速告罄的完美首秀,
二批次乘势1小时内再度售罄并登顶7月上海新房销售套数TOP1、销售面积TOP2、总销售额TOP3,
三批次则携唐镇久候8年的鼎序楼尊再开再热,全程以硬核销售表现,为区域改善人居划定跨越式答案。
https://wxa.wxs.qq.com/tmpl/pb/base_tmpl.html

【保利天奕】的现象级热销,不仅提振了上海浦东楼市信心,更是提振了上海楼市的信心。也让购房者认识到只有高价值性、强稀缺性、高流通性的产品,才能穿越市场周期!
近期,项目又迎重磅利好,确认香港大学计算与数据科学学院落址张江集电港,直线距【保利天奕】仅约1.9公里。
该学院将致力于建设世界科研平台和高水平人才培养基地,将为唐镇带来世界学府资源,推动产城融合发展升级,区域价值再攀升。
【保利天奕】清盘倒计时!
少量建面约105-135m²3-4房
过会均价82929元/m²,总价756万起
首先,【保利天奕】此次收官房源占据社区 “C位”的西3#、西4#双楼王。其稀缺价值从五大核心维度全面凸显:
无界视野体验:南向无任何建筑遮挡,远眺城市界面,通透开阔间全无压抑感。
无敌采光享受:凭南向无遮挡先天优势,阳光全天畅行入户,清晨至傍晚满室明亮,居住舒适度拉满。
推窗揽双景惬意:窗外即是社区精致园林与外部约 1.7 万方休闲绿地,绿意与鲜氧入户,目之所及皆治愈。

近地铁通勤便利:作为唐镇近2号线新盘,楼座距地铁口极近,日常通勤无需绕行,高效省心。
家门口商业配套:紧邻阳光天地商圈,购物、聚餐下楼即达,轻松坐拥便利生活圈。

前沿中横厅设计,0走廊、0浪费的将碎片空间膨胀为家庭核心场景,在LDKB的基础上更加注重空间利用,小家也能拥有大空间尺度!

创新S墙分户设计,让收纳系统从平面延展为立体暗线,通过玄关柜、冰箱柜、零食拉篮的巧思,用立体空间创造更海量收纳!

东1#边套:全屋飘窗+约270°的转角飘窗,实际空间感十分优秀!

西1#边套:南面就是休闲绿地无遮挡(全年日照6H以上),拥有堪比楼王的绝佳位置;距离高科东路超过50米,大大减少马路吵杂;尤其主卧可以全景俯瞰公园,拥有整个小区独一份的景观位!还自带架空层!
建面约118/125/135m²千万级四房锦鲤户型
首先建面约118m²户型,在唐镇900万四房市场近乎是唯一选择!不仅是高性价比上车四房,更有大面积飘窗附赠,拉高得房率!

建面约125m²,约1000万起即可上车更舒适的边套四房!

建面约135m²户型,在1100万级四房中,不仅拥有LDKB超宽客餐厅还拥有极致改善尺度!

对于纯改善需求的量身定制,在前两个户型基础上,做了更尊奢的开间尺度。据说,保利前基于客户做了非常多的样本调研,所有亮点也能看到保利对于改善家庭需求的思考。
阳光梯厅设计,在市场上不多见,业主能享受更加通透舒适的归家体验。

类一梯一户,更安静的归家动线,顶级豪宅才有的子母门设计,可谓超配!仪式感满满!

大开间的U型厨房,动线更加流畅,多人共同烹饪也游刃有余
南北通的客厅尺度也极为优秀,从丰盛的家族聚会,到会客仪尊崇感,都十足优越!
主卧套房270°大转角飘窗,步入式的衣帽间设计,奢华酒店行政套的设计手法,能带来纯正的居家度假式体验。
诸多“懒人设计”,保利把生活研究透了
同级天花板的收纳体系
全屋智能系统,无论是通过手机APP远程调节灯光色温、开关电器设备,还是以语音指令唤醒灯光、开合电动窗帘,或预设归家、离家等智能场景模式,都非常方便,将科技与生活无缝融合。
常规项目只有三个卧室有飘窗,而保利天奕做到“全屋飘窗”。不仅厕所、厨房间都有飘窗,边户还做到双约270°飘窗。

巧妙把过道和餐厅结合在一起,避免了动静分区户型中空间的浪费。

2024年10月28日,上海七批次土拍,经过73轮竞争,最终保利发展以32.93亿拿下唐镇核心浦东新区PDPO-0405单元C-05C-04、C-05D-03地块;溢价率26.5%,楼板价高达4.4万/㎡。
项目四至范围:东至佑仁路、南至C-05D-02地块、西至允迪路、北至银鼎路。
项目由两幅子地块组成,其中,C-05C-04地块出让面积12023.79平方米;C-05D-03地块17906.23平方米;总计29930.02平方米,容积率2.5,限高80米,
建筑面积约74825.05平方米,全装修比例100%,装修标准2500元/平方米,



根据设计方案显示,C-05C-04地块拟建2栋6-7F多层住宅、2栋17F高层住宅、1栋15F保障房、1栋社区文化中心以及若干社区配套,共计规划229户!

C-05D-03地块拟建5栋17F高层住宅以及若干社区配套,共计规划365户,此地块无保障房!

要想成标杆,首先一定要是颜值标杆。保利天奕以突破性的设计语言,从国际艺术立面到酒店式门庭,从270度转角飘窗到第五立面的细节打磨,以国际审美与匠心,拔升了张江建筑美学的高度。
国际艺术立面,张江新的美学天际线
项目立面使用大面积玻璃+铝板+局部涂料,以突破性大窗墙比设计,赋予建筑轻盈灵动的现代质感,同时让室内通透明亮。
从效果图可见,铝板硬朗的金属光泽与米白色石材相互碰撞,气派与温润并存。
保利天奕突破的不仅是成本,更是审美与颜值,从各个角度看过去,它都是区域当之无愧的视觉焦点。
酒店式高奢门庭,重塑归家仪式感
项目归家门庭气派非凡,并通过石材、铝板元素,构建出极具质感的空间和松弛氛围,令张江的归家仪式感焕然一新。
约270度转角飘窗,勾勒柔美线条
建筑立面转角处匠心设计约270度转角飘窗,打破传统方正格局,拓宽视野边界,将窗外美景尽收眼底。
全维度美学呈现,第五立面也精彩
不仅在建筑主立面精雕细琢,保利更将目光投向第五立面,比如在大家都不注重的入户大堂顶部,保利也进行了美化。
以后,无论从地面仰视,还是高空俯瞰,都能感受到项目无死角的美。
新度假休闲体系:内外一体化园林,把“全球最美花园”搬到楼下
项目园林景观用一次形容就是“内外兼修”,内部将全球花园美学与全龄生活场景融于日常,外揽约1.7万方生态绿地,科创繁华与自然静谧在此完美交织。
这片外部绿地不仅是城市绿肺,更是全龄活力社交场,将自然景观与运动、亲子、社交功能深度融合。
内部园林汲取全球五大经典花园的设计精髓,精心雕琢米勒花园、岛屿水院、红酒派对花园、森林浴花园、毕加索儿童乐园等景观节点。多层次度假氛围树种错落有致,营造出步步皆景的松弛感,让邻里间的温馨交流,在绿意盎然的怀抱中自然发生。
在这里,业主既能快速接驳张江的科创浪潮,又能在唐镇的生态谧境中,享受专属的松弛生活。
新会所功能:约1500㎡国际化会所,不仅泳池健身,更有桑拿、保龄球等
在高端住宅市场中,配备会所的项目本就稀缺,而保利天奕打造的约1500㎡下沉式会所,更是以媲美3000万+豪宅的配置惊艳众人。
不仅配备了泳池、健身、瑜伽、私宴厅、会客厅,更突破性地引入保龄球/沙壶运动空间、高压氧舱、桑拿——这些在上海极为罕见的特色设施,瞬间让会所脱颖而出。
特别高压氧舱通过增加血氧含量,有效缓解疲劳、改善睡眠,为快节奏生活中的城市精英带来深度的身体修复;而桑拿房可以在高温与蒸汽的包裹中,释放压力、放松肌肉。
看到这里,保利天奕这场改善升维,绝不只是配套的简单相加,也不是单纯造房子,而是以国际化社区为载体,配备国际化功能,将N种前沿生活,搬到家楼下,造生活、造体验,将松弛感进行到底,也在产品迭代上重新定义高端社区的新生活方式。
交通方面:项目所在唐镇板块靠近张江科学城,距离2号线唐镇站不到300米,十足的纯地铁盘。
自驾上,可以通过项目北面新通车的龙东高架路,快速上到中环去往市区各大核心商圈,周边还有高科中路、华夏路等,去往浦东各节点都比较便捷。

商业方面:项目周边有恒生万鹂广场,阳光天地;未来创新中路规划有TOD商业综合体,地铁去张江长泰广场也非常方便。
恒生万鹂实景图

阳光天地实景图
https://wxa.wxs.qq.com/tmpl/pb/base_tmpl.html
教育方面:项目周边有东方幼儿园,福山唐城外国语小学和建平培德实验中学,隔壁绿城御园对口东方幼儿园,福山唐城外国语小学,初中为统筹安排(仅供参考,期房不承诺学区对口)。
医疗方面:周边有浦东新区人民医院,曙光医院等。
生态休闲:周边有约60万㎡“龙东公园”(张家浜楔形绿地三期,在建),近20万㎡人工湖“龙东湖”,唐城绿地文化公园、金海湿地、华夏公园等。
保利天奕售楼处电话:400-8874-108✔【已认证】
保利天奕营销中心电话:400-8874-108✔✔【已认证】
上海保利天奕官方售楼处电话:400-8874-108 VIPLINE✔✔✔【已认证】
如有问题可来电咨询,线上售楼中心,预约销售专员,一对一为您服务!
想了解保利天奕更多信息?拨打售楼处营销中心热线:400-8874-108 (中介勿扰)【24小时热线】
楼盘项目全面介绍,本电话为开发商提供线上预约售楼电话,楼盘项目全面介绍(包含楼盘简介,均价,房价,现房,期房,别墅,叠墅,大平层,价格,楼盘地址,户型图,交通规划,备案价,备案名,项目配套,样板间,开盘时间,认筹时间,楼盘详情,售楼处电话,最新消息,最新详情,周边配套,一房一价,最新进展等详情咨询)楼盘详情丨价格丨更多优惠丨机不可失丨欢迎致电丨诚邀品鉴!售楼处位置丨特价房丨工抵房丨剩余房源丨户型图丨最新消息丨免责声明:将文章内容综合来源于网络、只作分享,版权归原作者所有!!如有侵权,请联系我们,我们第一时间处理如有问题欢迎来电咨询,专业一对一热情服务,让您用专业眼光去买房.如果您想了解更多楼盘详情,欢迎提前预约拨打
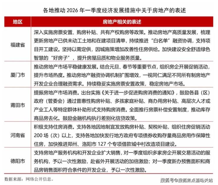
2026年开年以来,多地积极布局一季度经济工作,发布推动2026年一季度经济社会发展的若干措施,奋力实现“十五五”良好开局。各地也为推动房地产行业发展进行了系列部署,主要表现在以下几方面:
一是支持住房消费。多地表示要积极实施购房补贴、契税补贴、特定群体补助等多种形式支持购房消费,莆田市还提出进行商办用房补贴。另一方面要支持组织住房促销活动。厦门市表示要结合元旦、春节等重要节点,组织房企开展促销活动,提升市场热度。河南省表示将在多领域发放2亿元省级消费券,支持各地组织住房促销活动200场(次)以上。德阳市表示对组织房企开展交易活动的服务机构,予以一次性激励。
二是深入实施房票补偿安置制度,推动库存商品房去化。
三是持续推动房地产融资协调机制,满足房地产开发企业合理融资需求,支持项目开工建设。
四是改善供给,加快建设“好房子”,提升住房品质。
可以看出,各地短期措施主要是围绕组织购房活动和发放各类补贴。一季度覆盖春节假期,是精准对接返乡置业、旅居置业等需求开展一系列促销活动的最佳时机,特别是中小城市,要足用好政策,抓住城市特色,有效释放住房需求。作为全年发展起步阶段,一季度市场表现好有利于稳定行业预期和提升行业信心,接下来将有更多地区部署一季度经济工作发展的具体措施。
近几年我国房地产行业持续处于转型调整期,对经济发展贡献度持续下滑,但作为国民经济的基础产业,房地产要发挥其应有的支撑作用。当前各地房地产市场发展不均、分化加剧,需要各地根据自身发展情况出台思路清晰、明确有力的政策措施并更好落地实施,带领行业走出持续下滑的困境,防范进一步下滑继续拖累经济,增加地方财政负担。
声明:本文由入驻焦点开放平台的作者撰写,除焦点官方账号外,观点仅代表作者本人,不代表焦点立场。
