招商中旅揽阅(招商中旅揽阅售楼处)首页网站-2025招商中旅揽阅房价_楼盘评测丨地址丨详情丨售楼处电话丨百度百科
扫描到手机,新闻随时看
扫一扫,用手机看文章
更加方便分享给朋友
☑️☑️招商中旅揽阅售楼处电话:400 - 8377 - 020☑️☑️
【招商蛇口】
百年央企招商局集团旗下城市综合开发运营板块的旗舰企业,☑️☑️招商中旅揽阅售楼处电话:400 - 8377 - 020☑️☑️秉承“美好生活承载者”理念,业务覆盖全球逾百个城市和地区,服务超千万客户,以高质量的产品品质和领先的服务水准深受信赖。深耕上海20载,招商蛇口布局玺系、璀璨系等多个精品之作,荣登年度上海房企全口径金额、权益销售金额及操盘面积排行榜第一位。☑️☑️招商中旅揽阅售楼处电话:400 - 8377 - 020☑️☑️

☑️☑️招商中旅揽阅售楼处电话:400 - 8377 - 020☑️☑️
【中旅地产】
中国旅游集团有限公司旗下专业从事地产开发运营业务模块,☑️☑️招商中旅揽阅售楼处电话:400 - 8377 - 020☑️☑️是国务院国资委确认的以“房地产开发和运营”为主业的16家中央企业之一, 定位于“有特色、高品质”的城市地产开发商。以为城市居民提供更加美好的居住生活体验为使命,以成为满足城市居民生活消费需求的地产开发商为愿景,以“善筑人生旅程”为品牌理念,聚焦深耕粤港澳大湾区及长三角区域,☑️☑️招商中旅揽阅售楼处电话:400 - 8377 - 020☑️☑️精选布局长江中下游、成渝城市群。
☑️☑️招商中旅揽阅售楼处电话:400 - 8377 - 020☑️☑️
作为2024全新生活力作品,招商中旅·揽阅是招商蛇口联合中旅投资在上海打造的首个揽阅。招商蛇口深耕上海20余年,再度深入理解这座城市青年的内心需求,基于玺系、璀璨系、公馆系等多个红盘产品力沉淀,为更多想融入上海,安家上海的城市精英打造全景生活。近享商业、公园等全景式生活配套,☑️☑️招商中旅揽阅售楼处电话:400 - 8377 - 020☑️☑️感受平移都心的精致生活场景,发现颜值美学并存、设计精研打磨的居住空间,100%全精装,4.3万/㎡惊喜联动价,共鸣每一个与城共进、更懂生活的美好阅见者。☑️☑️招商中旅揽阅售楼处电话:400 - 8377 - 020☑️☑️
户型分布↓
☑️☑️招商中旅揽阅售楼处电话:400 - 8377 - 020☑️☑️
户型鉴赏↓
☑️☑️招商中旅揽阅售楼处电话:400 - 8377 - 020☑️☑️
☑️☑️招商中旅揽阅售楼处电话:400 - 8377 - 020☑️☑️
☑️☑️招商中旅揽阅售楼处电话:400 - 8377 - 020☑️☑️
☑️☑️招商中旅揽阅售楼处电话:400 - 8377 - 020☑️☑️
板块配套
☑️☑️招商中旅揽阅售楼处电话:400 - 8377 - 020☑️☑️
项目位于闵行浦江镇板块,闵行区东南部,黄浦江东岸,是“一城九镇”中离市中心最近的新城镇,8号线与卢浦大桥更进一步拉近了浦江镇与市区的距离,区位优势为浦江镇发展提供了良好条件。☑️☑️招商中旅揽阅售楼处电话:400 - 8377 - 020☑️☑️

☑️☑️招商中旅揽阅售楼处电话:400 - 8377 - 020☑️☑️
根据 黄浦江两岸地区发展“十三五”规划 ,浦江板块将打造低密、生态的住宅环境,是滨江地带少有的宜居住宅区,将发展为全市宜居示范区域!☑️☑️招商中旅揽阅售楼处电话:400 - 8377 - 020☑️☑️

☑️☑️招商中旅揽阅售楼处电话:400 - 8377 - 020☑️☑️
在2035规划中将浦江镇定义为闵行中心城区,打造“一廊三带三心”空间布局,依托得天独厚的生态资源及完善配套定义为“生态宜居板块”以及生态创新研发服务中心。☑️☑️招商中旅揽阅售楼处电话:400 - 8377 - 020☑️☑️

☑️☑️招商中旅揽阅售楼处电话:400 - 8377 - 020☑️☑️
浦江第一湾 世界科创生态湾区
项目占据浦江核心价值地块,黄浦江-大治河-金汇港三水交汇湾区,承接浦江第一湾-大零号湾战略利好,以“世界眼光、国际标准、海派特色、高点定位”进行规划,☑️☑️招商中旅揽阅售楼处电话:400 - 8377 - 020☑️☑️打造世界级滨水区。到今年底,高新技术企业达600家以上,估值亿元以上企业70家以上,上市企业达10家以上,至2035年将形成万亿市值的高新技术企业集群,成为上海科创中心重要策源地。(数据来源:2023年2月27日,上海市人民政府官网《推进“大零号湾”科技创新策源功能区建设方案》)☑️☑️招商中旅揽阅售楼处电话:400 - 8377 - 020☑️☑️
滨江1.0时代——陆家嘴,世界级金融中心崛起
滨江2.0时代——前滩,世界级中央公共活动区
滨江3.0时代——浦江第一湾,世界科创生态湾区
交通配套
公共交通:
闵行42路,浦江13路可抵达8号线沈杜公路地铁站。
奉浦快线(BRT)从鲁南公路站约6分钟可到沈杜公路8号线地铁站(已通车)7站抵达前滩东方体育中心,全线与14条轨交线换乘,近享BRT快速公交,通达全上海。☑️☑️招商中旅揽阅售楼处电话:400 - 8377 - 020☑️☑️
地铁奉贤线:西侧距离奉贤线鲁南路站约500m(规划中)
☑️☑️招商中旅揽阅售楼处电话:400 - 8377 - 020☑️☑️
自驾交通:
「三横路网」外环高架、南北高架、申嘉湖高速、大叶公路,自驾快速抵达全城,高速通达江浙沪。
「三纵路网」浦星公路、虹梅南路高架、三鲁公路,接驳前滩、人民广场、静安寺、徐家商圈。
☑️☑️招商中旅揽阅售楼处电话:400 - 8377 - 020☑️☑️
奉贤线↓
☑️☑️招商中旅揽阅售楼处电话:400 - 8377 - 020☑️☑️
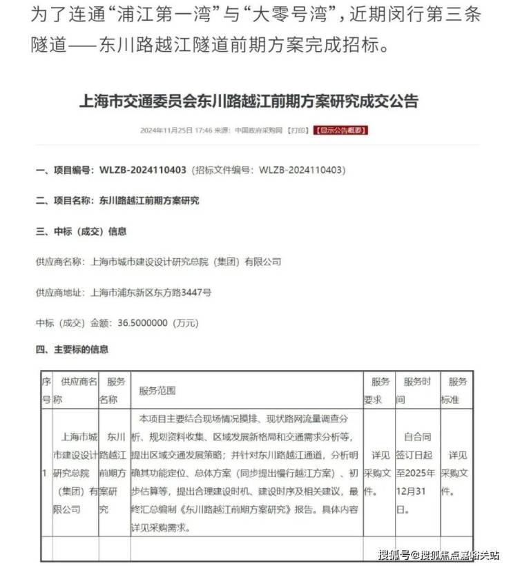
东川路越江隧道↓
☑️☑️招商中旅揽阅售楼处电话:400 - 8377 - 020☑️☑️
商业配套
项目距离万达广场直线仅约400米。
☑️☑️招商中旅揽阅售楼处电话:400 - 8377 - 020☑️☑️
教育资源
项目西侧就是上海师范大学附属中学闵行实验学校,周边还有上海市闵行区浦汇小学、浦江第三小学等。(期房不承诺学区,以后期主管部门划分为准)☑️☑️招商中旅揽阅售楼处电话:400 - 8377 - 020☑️☑️
☑️☑️招商中旅揽阅售楼处电话:400 - 8377 - 020☑️☑️
医疗资源
周边三所三甲医院,保障家人健康
项目北侧有上海交通大学附属仁济医院(南院区,三甲)、复旦大学附属五官科医院(浦江院区,三甲),自驾约20分钟。☑️☑️招商中旅揽阅售楼处电话:400 - 8377 - 020☑️☑️
未来紫竹板块还有上海交通大学附属瑞金医院(闵行院区,三甲),东川路越江隧道通车后通行也十分便利。
☑️☑️招商中旅揽阅售楼处电话:400 - 8377 - 020☑️☑️
生态环境
项目距离国家级4A级旅游景区浦江郊野公园仅约2.5公里。☑️☑️招商中旅揽阅售楼处电话:400 - 8377 - 020☑️☑️
郊野公园总面积约15.29平方公里,相当于10个世纪公园,并拥有约5.3公里黄浦江岸线资源,是深受年轻人喜爱的网红打卡地!☑️☑️招商中旅揽阅售楼处电话:400 - 8377 - 020☑️☑️
☑️☑️招商中旅揽阅售楼处电话:400 - 8377 - 020☑️☑️
1、什么是房产:房屋产权的简称。
2、什么是地产:是指土地财产。
3、什么是房地产:是房产和地产的总称。
4、什么是房地产业:从事房地产开发、建设、经营、管理以及维修、装饰和服务的综合性产业。
5、什么是房地产开发:是指在依法取得土地使用权的土地上按照使用性质的要求进行基础设施、房屋建筑的活动。
6、什么是土地开发:是将“生地”开发成可供使用的土地。
7、集体土地是指:农村集体所有的土地。
8、征用土地是指:国家为了公共利益的需要,可依照法律规定对集体所有的土地实行征用。
9、什么是土地所有权:是指国家或集体经济组织对国家土地和集体土地依法享有的占有、使用、收益和处分的权能。
10、什么是土地使用权的出让:指国家以协议、招标、拍卖的方式将土地所有权在一定年限内出让给土地使用者,由使用者向国家支付土地使用权出让金的行为。
11、什么是土地使用权转让:是指土地使用者通过出售、交换、赠与和继承的方式将土地使用权再转移的行为。
12、什么是地籍、产籍:是对在房地产调查登记过程产生的各种图表、证件等登记资料,经过整理、加工、分类而形成的图、档、卡、册等资料的总称。
13、生地是指:不具备开发条件的土地。
14、熟地是指:已完成三通一平(水、电、道路,土地平整)或七通一平,具备开发条件的土地。
15、什么是宗地:是地籍的最小单元,是指以权属界线组成的封闭地块。
16、什么是宗地图:是土地使用合同书附图及房地产登记卡附图。它反映一宗地的基本情况。包括:宗地权属界线、界址点位置、宗地内建筑位置与性质、与相邻宗地的关系等。
17、证书附图是指:房地产后面的附图,主要反映房地产情况及房地产所在宗地情况。
18、什么是物业管理:泛指一切有关房地产开发、经营、商品房销售、租赁及售后服务。
19、什么是业主委员会:是在物业管理区域内代表全体业主实施自治管理的组织。是代表
物业全体业主合法权益的社会团体,其合法权益受国家法律保护。
20、业主委员会是如何产生的:由业主大会从全体业主中选举产生。
21、住房补贴是指:国家为职工解决住房问题而给予的补贴资助。
22、房屋的所有权是指:对房屋全面支配的权利。
23、房地产交易的两种主要形式是:地产交易形式与房产交易形式。
24、建筑物是指:人工建造而成的房屋和构筑物。
25、构筑物是指:建筑物中除房屋以外的东西。
26、什么是期房:是指消费者在购买时不具备即买即可入住的商品房。
27、期房是如何介定的:房地产开发商拿到商品房预售许可证开始至取得房地产权证大产证或竣工验收合格可以直接入住使用)为止。
28、什么是预售合同:消费者在购买期房时签定的销售合同。
29、什么是现房:是指消费者在购买时具备即买即可入住的商品房,即开发商已办妥所售的商品房的大产证(或已经竣工验收合格并交付使用)的商品房。
30、什么是毛坯房:房地产商交付屋内只有门框没有门,墙面地面仅做基础处理而未做表面处理的房叫毛坯房。
31、什么是成品房:是指对墙面、天花、门套、地板实行装修。
32、什么是商品房:是指以完全的市场价格向购房者出售的房子。
33、商品房预售是指:在房地产尚未建成以前,房地产的经销商在取得受买人一定数量的定金后,将期房出售给受买人。
34、商品房现售是指:指房地产开发企业将竣工验收合格的商品房出售给买受人。
35、二手房通常指的是:再次进行买卖交易的住房。
36、经济适用房指的是:面向中低收入家庭的普通住宅。
37、例出3种以上的安居房的种类:准成本房、全成本房、全成本微利房和社会微利房。
38、低层住宅的介定:1-3层的住宅。
39、多层住宅的介定:4-6层的住宅。
40、小高层住宅的介定:7-11层的住宅。
41、中高层住宅的介定:12-16层的住宅。
42、高层住宅的介定:16层以上为高层住宅。
43、超高层建筑的介定:总高度超过100米的建筑。
44、商品房的结构是指:房屋主体所使用的施工工艺和用材。
45、钢结构的意思是:承重的主要结构是用钢材料建造的,包括悬索结构。
46、钢混结构的意思是:承重的主要结构是用钢和混凝上建造的。
47、砖木结构的意思是:承重的主要结构是用砖、木材建造的。
48、砖混结构的意思是:主要是砖墙承重,部分是钢盘混凝土承重的结构。
49、框架结构的意思是:以钢筋混凝土浇捣成承重梁柱,再用预制的隔墙分户的结构。
50、开间指的是:一间房屋内一面墙的定位轴线到另一面墙的定位轴线之间的实际距离。
51、进深指的是:一间独立的房屋或一幢居住建筑内从前墙的定位轴线到后墙的定位轴线之间的实际长度。
52、层高指的是:下层地板面或楼板面到上层楼层面之间的距离。
53、净高指的是:下层楼板上表面到上层楼板下表面之间的距离。
54、占地面积指的是:地块的总面积。
55、1亩约等于多少平方米:666.66㎡
56、居住小区总用地指的是什么用地的总和:住宅总用地,公共建筑设施总用地,道路、广场用地、庭院、绿化用地的总和。
57、住宅总用地是指:住宅用地面积的总和。
58、公建总用地是指:小区内部公共建筑占地面积的总和。
59、建筑用地面积的介定:建设用地位置和界线所围合的用地之水平投影面积。
60、建筑基底面积是指:建筑物首层的建筑面积。
61、建筑高度是指:建筑物室外地平面至外墙面顶部的总高度。
62、房屋的基底面积是指:房屋的基底面积是指建筑物底层勒脚以上外围水平投影面积。
63、道路面积是指:小区内宽度大于1.5米道路的面积总和。
64、广场面积是指:停车、回车广场和有铺砌地面的场地面积之和。
65、庭院、绿化面积是指:小区内集中绿化带、小公园,以及公共活动场所等为小区所有居住人员共同使用权的绿化面积的总和。
66、假山、小池算不算庭院、绿化面积:算。
67、人均总占地面积(㎡/人)的计算公式:人均总占地面积=建筑红线内总用地÷本小区规划居住总人数。
68、人均住宅用地面积(㎡/人)的计算公式:人均住宅用地面积=小区内总住宅用地÷本小区规划居住总人数。
69、总建筑面积是指:小区内住宅、公共建筑、人防地下室面积总和。
70、人防地下室算不算在总建筑面积之内:算
71、住宅建筑面积是指:住宅建筑外墙外围线测定的各层平面面积之和。
72、套建筑面积是指:一套房屋的整体面积。
73、套建筑面积的构成是:套内建筑面积和套分摊的公用建筑面积
74、幢(栋)是指:一座独立的,包括不同结构和不同层次的房屋。
75、架空房屋是指:一般为底层架空,以柱子作为承重支撑物的房屋。
76、夹层是指:位于两自然层之间的楼层,指房屋内部空间的局部层次。
77、技术层的意思是:用作水、电、暖、卫生等设备安装的局部层次。
78、技术层层高在多少以上计算层数:2.20米以上的计算层数。
79、结构转换层是指:建筑物某楼层的上部与下部因平面使用功能不同,该楼层上部与下部采用不同结构类型,并通过该楼层进行结构转换,则该楼层称为结构转换层。
80、跃层式住宅是指:一套住宅占两个楼层,由户内楼梯联系上下层,上下两层完全分隔。
81、阁楼是指:利用房屋内的上部空间加建的楼层。
82、阁楼层高在多高以上计算面积:2.20米以上。
83、地上层数是指:即房屋的自然层数,指室内地坪±0.00以上的按楼板结构分层的层高在2.20米以上的楼层数。
84、地上层数用什么数表示:自然数。
85、地下层数是指:采光窗在室外地坪以下的,其室内层高在2.20米以上的地下室的层数。
86、地下层数用什么数表示:负数。
87、房屋总层数是指:房屋的地上层数与地下层数之和。
88、地下层数算不算在房屋总层数之内:算。
89、例出3个以上不算在房屋总层数内的建筑层:假层、夹层、阁楼、装饰性塔楼、楼梯间、水箱间。
90、柱廊是指:有顶盖和支柱,供人通行的建筑物,称为有柱走廊,简称柱廊。
91、骑楼是指:底层为有柱廊房,廊道上方建为楼房的一部分。
92、挑廊是指:指二层以上挑出房屋墙体外,有围护结构,无支柱有顶盖的外走廊。
93、门廊是指:建筑物门前有顶盖,有支柱或围护结构的进出通道。
94、门斗是指:支撑建筑物门前顶盖的是实体墙称为门斗。
95、檐廊是指:房屋檐下方两端有支撑墙体无柱的通道。
96、天棚是指:即天篷,有透明顶篷履盖的屋面。
97、晒台又称什么:露台。
98、露台是指:供人室外活动的上人屋面或底层地面伸出室外的有维护无顶盖的台面。
99、阳台是指:有永久性上盖、有围护结构、有台面、与房屋相连、可以供人活动或利用的房屋附属设施。
100、阳台的分类有:封闭式阳台和半封闭式阳台。
声明:本文由入驻焦点开放平台的作者撰写,除焦点官方账号外,观点仅代表作者本人,不代表焦点立场。
