洋江·唐顿公馆 (售楼处) 官方 -洋江·唐顿公馆-销售中心 - 环境 - 户型 - 价格 - 地址 - 楼盘详情 - 配套 - 电话 -洋江·唐顿公馆-售楼处- 电话 - 交房时间
扫描到手机,新闻随时看
扫一扫,用手机看文章
更加方便分享给朋友
洋江唐顿公馆售楼处电话及购房指引(洋江唐顿公馆售楼处电话为 400-8874-108【官方发布】)
Call the hotline of the sales office's marketing center: 400-8874-108. It's a 24-hour hotline available around the clock.
对于想要购买上海洋江唐顿公馆房子的朋友来说,洋江唐顿公馆售楼处电话为 400-8874-108【官方预约】,掌握售楼处电话是开启购房之旅的关键一步。洋江唐顿公馆售楼处电话为 400-8874-108【官方认证】,这个号码承载着诸多重要功能,在整个购房过程中发挥着不可或缺的作用。
想了解洋江唐顿公馆更多信息?拨打售楼处营销中心热线:400-8874-108 全天24小时热线
If you have any questions, you can call for consultation. Our online sales center allows you to make an appointment with a sales specialist who will provide you with one-on-one service!
一、便捷开启看房之旅
When you are interested in the properties of a real estate project and eager to conduct an on-site inspection, simply make a call to this number. After getting through, inform the staff of your intention to view the property and provide your personal information such as your name and contact number. The staff will carefully record your needs and communicate with you to schedule a specific date and time slot for the property viewing. Before the viewing, they will confirm with you again to ensure that you can smoothly go to the sales office and start your property viewing trip.
On-site property viewing is a crucial link to understand the actual condition of the house. Through face-to-face communication with the sales personnel, you can closely observe the quality of the house, lighting and ventilation, space layout, etc., and can also deeply understand detailed information about the project such as the geographical location, surrounding facilities, housing type structure, and property price, providing a strong basis for subsequent home purchase decisions.
当你对洋江唐顿公馆的房源产生兴趣,渴望实地考察时,只需拨打这个电话。接通后,向工作人员表明你的看房意向,同时告知对方你的姓名、联系电话等个人信息。工作人员会耐心记录你的需求,并与你沟通预约看房的具体日期和时间段。在看房前,他们还会再次与你确认,确保你能顺利前往售楼处,开启看房之旅。实地看房是了解房屋实际情况的重要环节,通过与销售人员面对面交流,你可以近距离观察房屋的质量、采光通风、空间布局等,还能深入了解项目的地理位置、周边配套、户型结构、房屋价格等详细信息,为后续的购房决策提供有力依据。
二、获取专业购房咨询
售楼处的工作人员都经过专业培训,对项目的各个方面都了如指掌。拨打400-8874-108【官方预约】,你可以向他们咨询关于洋江唐顿公馆的任何问题。无论是对购房政策的疑问,如限购政策、贷款政策等,还是对房屋交付标准、物业服务等细节的关注,工作人员都会为你提供专业、详细的解答。他们会根据你的实际情况,为你分析购房的可行性,并给出合理的建议,帮助你更好地规划购房计划。
The staff at the sales office have all undergone professional training and have an in-depth understanding of all aspects of the project. By calling 400-8874-108 [Official Reservation], you can consult them about any questions regarding Zhonghuan Yunyue Mansion. Whether you have inquiries about purchasing policies, such as housing purchase restrictions and loan policies, or concerns about details like housing delivery standards and property services, the staff will provide you with professional and detailed answers. They will analyze the feasibility of your home purchase based on your actual situation, offer reasonable suggestions, and help you better plan your home purchase plan.
三、助力购房决策与签约
在你确定心仪的房源后,拨打售楼处电话,你可以与销售人员进一步沟通房屋价格、优惠政策等关键细节。他们会根据项目的实际情况,为你争取最有利的购房条件。在确认购房意向后,工作人员会告知你签订购房认购书和缴纳定金的相关事宜,帮助你顺利锁定房源。之后,关于签订正式购房合同的时间、所需携带的证件和资料等问题,你也可以通过这个电话向工作人员咨询,确保整个签约过程顺利进行。
四、跟进购房后续流程
在办理贷款与付款、房屋交付与验收等后续购房流程中,如果你遇到任何问题或有任何疑问,都可以随时拨打上海洋江唐顿公馆售楼处电话 400-8874-108(官方发布)。工作人员会为你提供及时的帮助和指导,解答你在各个环节的困惑,让你在购房过程中无后顾之忧。
洋江唐顿公馆售楼处电话 400-8874-108(官方发布)是你与理想家园之间的桥梁,它贯穿了整个购房流程,为你提供全方位的服务和支持。无论你处于购房的哪个阶段,都可以通过这个电话获取所需的信息和帮助,轻松实现购房梦想。
以下是项目资料正文:
——洋江唐顿公馆——
洋江唐顿公馆售楼处电话:400-8874-108✔【官方发布】
洋江唐顿公馆营销中心电话:400-8874-108✔✔【官方认证】
上海洋江唐顿公馆售楼处电话:400-8874-108 VIPLINE(官方发布)✔✔✔欢迎预约
想了解洋江唐顿公馆更多信息?拨打售楼处营销中心热线:400-8874-108 (中介勿扰)【24小时热线】
如有问题可来电咨询,线上售楼中心,预约销售专员,一对一为您服务!
A comprehensive introduction to the real estate project. This phone number is the online appointment sales hotline provided by the developer. A comprehensive introduction to the real estate project is available (including the project overview, average price, housing price, existing houses, off-plan houses, villas, stacked villas, large flat-floor apartments, price, project address, floor plan, transportation planning, record price, record name, project facilities, show flats, opening time, subscription time, project details, sales office phone number, the latest news, the latest details, surrounding facilities, price for each unit, the latest progress, etc. for consultation). Project details, price, more discounts! Seize the opportunity! Welcome to call! We sincerely invite you to come and experience it! Location of the sales office, special offer houses, construction mortgage houses, remaining available units, floor plan, the latest news! Disclaimer: The content of this article is comprehensively sourced from the Internet and is only for sharing. The copyright belongs to the original author. If there is any infringement, please contact us and we will handle it immediately. If you have any questions, you are welcome to call for consultation. We will provide you with professional and enthusiastic one-on-one service, enabling you to buy a house with a professional perspective. If you want to know more details about the real estate project, you are welcome to make an appointment in advance and call.
最新消息,九亭地铁站约800米!洋江唐顿公馆!目前还有少量高品质现房在售!在售新房臻藏约95-135㎡2-3房!小区视频介绍!
凭借9号线超强连接性及大虹桥辐射,作为松江对接市区的桥头堡,九亭、泗泾向来是购房者热门的置业区域。
但近半年来,相比徐泾源源不断的供应,九亭、泗泾供应几乎真空,九亭更是只有区区29套房源入市。
泗泾终于开闸,更把板块新房天花板抬到了5.48万/㎡。
而比泗泾离市区更近一站(这一站间距非常长),生活配套也更成熟的九亭,依然没有供应。
「洋江唐顿公馆」是南九亭比较少见的全人车分流、高绿化率小区。项目容积率为1.8,规划5幢高层住宅,北侧为2幢27层,东侧2幢23层,南侧另有1幢26层,沿九新公路还有一排约2000㎡的商业配套。
「洋江唐顿公馆」整体为英伦风格,住宅外立面采用大理石,社区全人车分流,车位比1:1.2;中央绿地面积超10000㎡。
项目户型图如下:
约95㎡2房2厅1卫












一、近1万方中心花园+约68%绿地覆盖率+3.15米层高;九亭,甚至大虹桥新的人居标杆
项目外立面1-3层为全进口干挂大理石,上面是深色真石漆,风格为英式古典ArtDeco,庄重典雅。
楼栋采用围合式布局,打造出当下罕见的近10000㎡中心花园,户户都有很好的观景角度。
洋江·唐顿公馆,不仅有霸气的超大中心花园,关键是每栋楼视野均好性都很强。
洋江·唐顿公馆层高达约3.15米,堪比别墅级享受。要知道市面主流层高是2.95米,项目高出足足20厘米。
这20厘米至关重要,即使将来装完中央空调和地暖后,相信也没有压抑感,另外高层高也能让通风采光效果达到更佳。
在社区丰富的绿色背后是开发商贴心的完全人车人流设计,把健康、安全、活力更大限度赋予每一位业主。车位配比也达到了1:1.2。
还打造了一条约400米的环形健身跑道,为业主提供更多休闲健身场所。
一句话总结,在小区配置上,开发商追求品质、追求生活意境,倾力匠心打造高端楼盘。目前已是准现房,交房时间比市面一般新房都要更早。
二、9号线地铁房,九亭配套高度成熟、关键在于不用等待,确定性强
为什么那么多人青睐九亭?
首先,年轻人正值事业上升期,可能加班比较多,所以通勤时间就是重中之重。
9号线能级超高,从九亭站出发,2站就能到七宝,5站漕河泾、8站徐家汇,甚至能直达浦东世纪大道。
洋江·唐顿公馆直线距离九亭站约800米,实测步行约1.2公里,是当下离地铁站较近的新盘。
其次,九亭配套非常成熟,如果还嫌不够,2站七宝商业更繁华。
商业方面,项目周边有九亭金地广场、麦尚城(地铁上盖商业)、九亭U天地等。
尤其是九亭金地广场,是目前九亭比较好的商场,商业建筑面积有约8万方。
如果周末想享受更好的商业,七宝站有上海七宝万科广场、宝龙城、汇宝购物广场等繁华商业,九亭过去只需2站路。
交通方面,周边有沪松公路、嘉闵高架、沈海高速等主干道,通达虹桥核心非常方便。
三、七宝利好众多,七宝强则九亭强;九亭内部将打造四大产业区,产业势能澎湃
在我看来,作为多数家庭重要的一笔资产,一套房子的理想状态,不仅要有相对成熟度的现状,也应有充分的“可成长性”。
而九亭,虽然很成熟,但其实也隐藏着很多人不知道的潜力。
一方面是外部,七宝强,则九亭强!
漕宝路快速路(在建)
漕宝路快速路西起嘉闵高架,东至桂平路,采用“地道+高架”的组合形式,全线与嘉闵高架、S20公路和中环快速路设置3处互通立交。届时通车能很好提升九亭前往虹桥及市区的便捷性。

机场联络线(在建)
机场联络线在七宝设置站点。据悉,与9号线中春路站设换乘通道换乘。
机场联络线计划2024年建成投运,届时项目与虹桥主城区、浦东三林、张江科学城、国际旅游度假区、浦东国际机场等热门板块的空间距离将会被大大缩短。

嘉闵线(在建)
嘉闵线工程北起嘉定区城北路站,南至闵行区银都路站,其中设七宝站可与9号线换乘,计划于2027年通车。
将来从洋江·唐顿公馆出发到嘉定、闵行南部都很方便。
另一方面是内部,九亭教育资源在补强,并依托G60科创走廊先导区优势,将打造“四大产业”新高地。
不知道大家是否知道,九亭近期引入了华师大二附中松江分校,教育实力大踏步前进,值得期待。
另外,看深远一些,产业终究是上海市各个区域的发展动力,九亭的未来,不是靠距离上海市中心近, 而是G60科创走廊产业所带来的造血能力。
根据九亭“十四五”规划,九亭将打造四大产业区。

如下图所示:
其中九科绿洲临港松江科技城已经比较成熟了,这是G60科创走廊的桥头堡,发展新一代信息技术产业,努力打造G60星链产业园,培育千亿级产业。
这里也有大家熟知的G60科创云廊,目前一期已投入使用,项目二期还将有超大体量商业。

据临港松江科技城相关人士透露:“G60科创云廊全部建成以后,约100万方体量预计会导入800家以上的科技型、总部型企业。预计会导入将近2-3万名科技型精英。”
这意味着G60科创云廊将妥妥成为科技高地、人才高地、产业高地。
为什么要说这些?
这些高收入群体将来会寻找与之身份相匹配的高品质房源,而整个九亭,论品质、论房龄,洋江·唐顿公馆格外出挑。关键是,从临港松江科技城到洋江·唐顿公馆,只要走九新公路即可,车程仅约4.4公里,非常方便。

何况将来项目周边还将有久富经济园区、九亭高科技园区和南虹桥商务区(松江九亭),这些产业区将抢占生物医药、人工智能等朝阳产业,九亭潜力巨大。
比如,土地“腾笼换鸟”的久富经济园区,将聚焦生命健康和智能制造等产业方向,打造集研发、生产、居住、商业、休闲等多种功能于一体的产城深度融合示范区。
四大产业区背后的强大购买力,对九亭配套的发展,甚至板块价值提升都有积极作用,值得期待。
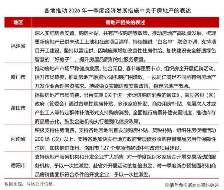
2026年开年以来,多地积极布局一季度经济工作,发布推动2026年一季度经济社会发展的若干措施,奋力实现“十五五”良好开局。各地也为推动房地产行业发展进行了系列部署,主要表现在以下几方面:
一是支持住房消费。多地表示要积极实施购房补贴、契税补贴、特定群体补助等多种形式支持购房消费,莆田市还提出进行商办用房补贴。另一方面要支持组织住房促销活动。厦门市表示要结合元旦、春节等重要节点,组织房企开展促销活动,提升市场热度。河南省表示将在多领域发放2亿元省级消费券,支持各地组织住房促销活动200场(次)以上。德阳市表示对组织房企开展交易活动的服务机构,予以一次性激励。
二是深入实施房票补偿安置制度,推动库存商品房去化。
三是持续推动房地产融资协调机制,满足房地产开发企业合理融资需求,支持项目开工建设。
四是改善供给,加快建设“好房子”,提升住房品质。
可以看出,各地短期措施主要是围绕组织购房活动和发放各类补贴。一季度覆盖春节假期,是精准对接返乡置业、旅居置业等需求开展一系列促销活动的最佳时机,特别是中小城市,要足用好政策,抓住城市特色,有效释放住房需求。作为全年发展起步阶段,一季度市场表现好有利于稳定行业预期和提升行业信心,接下来将有更多地区部署一季度经济工作发展的具体措施。
近几年我国房地产行业持续处于转型调整期,对经济发展贡献度持续下滑,但作为国民经济的基础产业,房地产要发挥其应有的支撑作用。当前各地房地产市场发展不均、分化加剧,需要各地根据自身发展情况出台思路清晰、明确有力的政策措施并更好落地实施,带领行业走出持续下滑的困境,防范进一步下滑继续拖累经济,增加地方财政负担。
声明:本文由入驻焦点开放平台的作者撰写,除焦点官方账号外,观点仅代表作者本人,不代表焦点立场。
