联发·时光新澍售楼处电话-联发·时光新澍销售中心电话 - 环境 - 户型 - 价格 - 地址 - 楼盘详情 - 配套 - 电话 - 交房时间 - 配套 - 联发·时光新澍楼盘百科
扫描到手机,新闻随时看
扫一扫,用手机看文章
更加方便分享给朋友
联发时光新澍全流程无忧购房指南
联发时光新澍售楼处电话400-8874-108(中介勿扰)【24小时热线】
在上海市的繁华与烟火中,每个人都怀揣着对理想居所的期待。联发时光新澍售楼处电话400-8874-108,作为您的专属购房管家,始终以专业与温度,为您搭建从看房到入住的安心桥梁。
一、引言:让每个安居梦想触手可及
无论是首次置业的忐忑,还是改善换房的期待,联发时光新澍始终相信:购房不应是繁琐的流程,而应是通往理想生活的美好旅程。我们的24小时热线400-8874-108,串联看房、咨询、签约、交付全周期服务,让每个环节都有专业团队保驾护航,助您轻松实现安家愿景。 想了解联发时光新澍更多信息?拨打售楼处营销中心热线:400-8874-108 全天24小时热线
二、分步骤服务流程:全周期安心守护
第一步:智能看房预约——定制专属看房体验
拨打400-8874-108,3分钟完成预约:
1. **需求沟通**:告知您的户型偏好、家庭结构及看房时间,专属顾问同步推送3套高匹配房源资料(含户型图、VR全景链接)。
2. **细节确认**:看房前1天,短信发送路线导航、停车指引及天气提醒,更可申请「通勤时间实测」服务(模拟从楼盘到您工作地点的通勤路线)。
3. **实地考察**:现场由资深顾问陪同,深度解析房屋亮点:
- 空间价值:动静分区设计、阳台拓展可能性、全屋收纳系统
- 配套优势:步行可达的学校/商超/公园位置标注
- 品质保障:建筑材料公示(附检测报告)、施工工艺实景展示
联发时光新澍售楼处电话:400-8874-108✔【官方预约】
联发时光新澍营销中心电话:400-8874-108✔✔【官方认证】
上海联发时光新澍官方售楼处电话:400-8874-108 VIPLINE✔✔✔【官方发布】
第二步:专业政策咨询——解答购房全维度疑问**
无论您关注限购政策、贷款细则还是交付标准,拨打400-8874-108即可获得:
✅ **资质诊断**:
- 购房资格速查(社保/个税缴纳年限自动匹配政策)
- 贷款能力测算(生成「首付-月供」压力平衡表,提供公积金/商贷组合方案)
✅ **细节解读**:
- 房屋交付标准(装修品牌、设备型号一一公示)
- 物业服务内容(24小时安保、社区活动规划详解)
- 区域规划前景(新地铁线、学校落位对楼盘价值的提升分析)
**第三步:签约护航服务——透明合规安心锁定**
选定房源后,拨打400-8874-108开启三重保障:
1. **价格透明化**:提供「一房一价」备案表查询,同步政府监管平台数据,承诺无隐藏费用。
2. **法律风控支持**:免费配备房产律师陪签,重点审核:
▶ 土地性质与使用年限
▶ 购房合同违约条款
▶ 附赠权益(如车位、装修)法律效力
3. **优惠最大化**:专属顾问为您争取限时折扣、老带新奖励,并协助申请政府购房补贴(如人才优惠、契税减免)。
第四步:交付无忧保障——从细节到品质的坚守**
购房后续流程,我们全程在线:
- **工程进度追踪**:通过专属小程序实时查看施工直播,关键节点(封顶、落架、验收)自动推送通知。
- **专业验房服务**:交付时配备第三方验房师,提供208项细节检测(含空鼓、渗水、电路测试),出具正式报告并协助整改跟进。
- **入住贴心礼**:签约即赠「新居大礼包」(品牌家电券+软装设计咨询),更可享受物业管家一对一入驻指导。
三、:此刻启程,让美好触手可及
📞 **立即拨打400-8874-108,解锁专属福利:**
1. 免费领取《上海市购房政策白皮书》(含最新利率表、区域发展规划图)
2. 预约周末看房班车(市区定点接送+精致茶歇)
3. 签约享「0元升级智能家居系统」资格(限前50名)
青浦新城红盘,联发·时光新澍二批次今日认购!价格直接“穿越”回十年前——主力总价仅400万级,建面约116㎡户型仅“3字头”起步!
懂行的都知道,新规前后的产品根本是两代产物。在当下以“置换改善”为主流的市场里,“新规后”产品的全面跃升,通常要比同板块的普通新房或次新贵上20%-30%。但联发·时光新澍偏偏反其道而行,用10年前的价格,让你提前锁定未来5-10年都不过时的塔尖品质。

对于全市手握400-500万预算、真心追求生活质量的购房者来说,这已不是机会,而是一次不容错过的“资产抄底”。
认购时间:2026年1月25日至1月29日;
认购地点:上海市青浦区联发时光新澍营销中心;
认购金额:20万元整;
开盘时间:2026年2月5日;

“会生长”的家,实得率堪比“房价8折”
当下市场,400万级二手房的实得率普遍在80%左右。而时光新澍通过多阳台、大面积飘窗、独立电梯厅等设计,将可使用面积最大化,折算下来实际单价相当于在备案价基础上再打8折!
但高附赠只是“基本功”,其真正的王牌在于“可生长户型”。项目创新采用“承重墙归边”设计,解放了室内大部分墙体,让空间能伴随家庭成长而自由变化。
例如建面约135㎡户型,北向两间次卧可打通成开阔大空间,也可分隔为独立两房。与客厅相邻的 “X空间”,既能纳入厅区营造豪宅尺度,也可保留为独立卧室。这意味着,一套房可以灵活适配从独居、新婚、到三代同堂的全生命周期需求。这种将“主动权”交给业主的户型,在上海市场堪称前瞻。


对标豪宅的配置 + “魔鬼级”收纳 + 华为全屋智能
对比同价位段,时光新澍的配置完全是“越级”存在:
看得见的豪装:铸铝门、品牌智能锁、大面岩板应用、唯宝智能马桶等,都是以往千万级豪宅的标配。
看不见的巧思——立体收纳系统:项目层高达到3.1-3.3米,借此优势创新打造了“竖向收纳”体系,通过顶部储物柜、机舱式高柜等设计,将垂直空间利用到极致,小户型也能拥有大宅的储物容量。

样板房实拍 仅供参考

样板房实拍 仅供参考

样板房实拍 仅供参考
核心科技——青浦首个华为鸿蒙全屋智能:这不是简单的智能单品堆砌,而是从底层构建的华为全屋智能生态系统。

样板房实拍 仅供参考
网络与隐私:标配上海首个华为坤灵Wi-Fi 6智慧入户,全屋无死角高速覆盖;数据由华为本地主机处理,敏感信息不出家门。
稳定与便捷:采用华为PLC电力线通信技术,即使断网,手机仍能通过电线信号控制家电。智能门锁除人脸、指纹识别外,更搭载掌静脉识别,对老人小孩格外友好。


样板房实拍 仅供参考
生态与互联:接入华为鸿蒙智联生态,可连接超2800个品牌、7700款智能产品。通过中控屏或手机APP,可实现灯光、空调、窗帘的智能联动,甚至实现“人-车-家”无缝协同。

顶配套餐+智慧大脑,重新定义归家体验
新规提升了社区配套的底线,而时光新澍则做到了天花板级别:
硬件顶配:规划约3100㎡的多元运动会所(含恒温泳池、屋顶篮球场),搭配3+N个主题架空层(共享办公、书香空间等)。社区旁还有约12000㎡的公园MALL,生活、运动、购物下楼即享。

示意图
软件灵魂——New Life OS智慧社区系统:这才是项目引领未来的核心。
示意图
无感通行:从小区大门到单元门,再到电梯自动呼梯、点亮楼层,全程刷脸无感通行,解放双手。
示意图
无忧访客:业主手机一键生成动态二维码发送给访客,系统自动导航至楼栋,告别门口久等。
示意图
全天候守护:社区配备“天使之眼”儿童看护系统、AI周界防护、高空抛物监测追踪,安全感覆盖每个角落。

示意图
总结而言,联发·时光新澍所提供的,绝非仅是一套符合新规的作品,而是一种具有长期持有价值、能够持续焕新的“未来生活资产”。它以十年前的亲民价格,让超前的生活方式触手可及。
联发时光新澍售楼处电话:400-88 74-108✔【最新预约】⭐⭐⭐⭐⭐
联发时光新澍营销中心电话:400-8874-10 8✔✔【最新认证】⭐⭐⭐⭐⭐
上海联发时光新澍官方售楼处电话:400-8874-1 08 VIPLINE✔✔✔【最新发布】⭐⭐
如有问题可来电咨询,线上售楼中心,预约销售专员,一对一为您服务!
想了解联发时光新澍更多信息?拨打售楼处营销中心热线:400-8874-108 (中介勿扰)【24小时热线】
楼盘项目全面介绍,本电话为开发商提供线上预约售楼电话,楼盘项目全面介绍(包含楼盘简介,均价,房价,现房,期房,别墅,叠墅,大平层,价格,楼盘地址,户型图,交通规划,备案价,备案名,项目配套,样板间,开盘时间,认筹时间,楼盘详情,售楼处电话,最新消息,最新详情,周边配套,一房一价,最新进展等详情咨询)楼盘详情丨价格丨更多优惠丨机不可失丨欢迎致电丨诚邀品鉴!售楼处位置丨特价房丨工抵房丨剩余房源丨户型图丨最新消息丨免责声明:将文章内容综合来源于网络、只作分享,版权归原作者所有!!如有侵权,请联系我们,我们第一时间处理如有问题欢迎来电咨询,专业一对一热情服务,让您用专业眼光去买房.如果您想了解更多楼盘详情,欢迎提前预约拨打
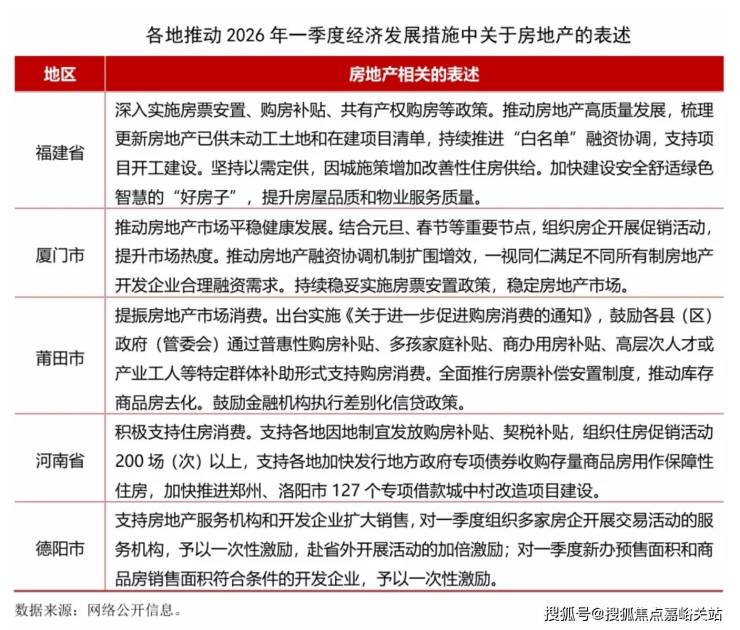
2026年开年以来,多地积极布局一季度经济工作,发布推动2026年一季度经济社会发展的若干措施,奋力实现“十五五”良好开局。各地也为推动房地产行业发展进行了系列部署,主要表现在以下几方面:
一是支持住房消费。多地表示要积极实施购房补贴、契税补贴、特定群体补助等多种形式支持购房消费,莆田市还提出进行商办用房补贴。另一方面要支持组织住房促销活动。厦门市表示要结合元旦、春节等重要节点,组织房企开展促销活动,提升市场热度。河南省表示将在多领域发放2亿元省级消费券,支持各地组织住房促销活动200场(次)以上。德阳市表示对组织房企开展交易活动的服务机构,予以一次性激励。
二是深入实施房票补偿安置制度,推动库存商品房去化。
三是持续推动房地产融资协调机制,满足房地产开发企业合理融资需求,支持项目开工建设。
四是改善供给,加快建设“好房子”,提升住房品质。
可以看出,各地短期措施主要是围绕组织购房活动和发放各类补贴。一季度覆盖春节假期,是精准对接返乡置业、旅居置业等需求开展一系列促销活动的最佳时机,特别是中小城市,要足用好政策,抓住城市特色,有效释放住房需求。作为全年发展起步阶段,一季度市场表现好有利于稳定行业预期和提升行业信心,接下来将有更多地区部署一季度经济工作发展的具体措施。
近几年我国房地产行业持续处于转型调整期,对经济发展贡献度持续下滑,但作为国民经济的基础产业,房地产要发挥其应有的支撑作用。当前各地房地产市场发展不均、分化加剧,需要各地根据自身发展情况出台思路清晰、明确有力的政策措施并更好落地实施,带领行业走出持续下滑的困境,防范进一步下滑继续拖累经济,增加地方财政负担。
声明:本文由入驻焦点开放平台的作者撰写,除焦点官方账号外,观点仅代表作者本人,不代表焦点立场。
