翡雲悦府-售楼处首页-翡雲悦府-售楼处电话-开盘时间-翡雲悦府房价-户型-楼盘详情-周边环境-户型-价格-地址-楼盘详情-售楼处电话-交房时间
扫描到手机,新闻随时看
扫一扫,用手机看文章
更加方便分享给朋友
如果要用一个词来形容2025年的上海楼市,那或许是“分化”。
然而,在一片理性的审视中,有一个名字却以现象级的热度,燃动了整个市场:翡雲悦府
数字,是最冷静也最有力的语言。来看两组数据:
整个前三季度,翡雲悦府是单次认购率、认购人数最高的项目。
也是单盘综合认购率、认购人数最高的项目,累计吸引2226组精英家庭参与认购,以315.3%的总认购率,成为全市第一。
而在这股席卷上海的“翡雲”热浪中,有一个现象值得深究:其推出的城市别墅,每一次亮相都迅速告罄,成为推动项目登顶销冠的核心引擎。
所以,究竟是什么力量,能让超过2000组见多识广的精英家庭,尤其让那些对生活品质有极致要求的塔尖客群,为了翡雲悦府的别墅产品如此疯狂?
其备受瞩目的城市别墅,究竟藏着怎样的颠覆性价值?
颠覆性的价值一
黄金十字路口,一座难求的“城市别墅”
首先,翡雲悦府6号线、13号线双轨交环绕,距离东明路地铁站直线约600米,是真正步行可达的双轨交正地铁盘。
而通过这两条地铁:
3站前滩/世博、5站徐汇滨江、6站新天地/世纪大道、8站南京西路/陆家嘴。

而同样的距离,你能买到什么样的新房?
前滩3站,除了新杨思外,就是徐汇滨江,这里的大平层均价约19万+,最新的宅地楼板价约14.85万/㎡,比翡雲悦府别墅的售价还贵了约2万/㎡左右。

陆家嘴8站辐射区内,除了翡雲悦府外,想买别墅就只有东郊了,这里最近入市的那个别墅项目,均价约19.68万/㎡。
更别说浦西了,距离新天地9站的杨浦滨江别墅新房均价约21万/㎡。
这证明了两点:
第一,翡雲悦府是整个城市中心,前滩、陆家嘴、新天地等区域辐射范围内,地段最好的别墅产品,没有竞品。
第二,翡雲悦府的别墅价格极具性价比,真的是错过不再的选择!
当然,如果您是自驾出行,那坐拥中环高架、杨高南路快速通道、南北通道(规划中)、南北高架等多条城市烫金大动脉的翡雲悦府,就更香了!
多便捷呢?我们用百度测距测算了一下(数据仅供参考)
一脚油门就能直达包括张江、前滩、陆家嘴,乃至浦西新天地、人民广场等区域。
甚至未来南北通道开通后去陆家嘴就更近了。
可以说:
对于陆家嘴精英:早高峰,别人还在外环堵车,你已经在家里的庭院喝完咖啡,一脚油门或8站地铁,从容踏入陆家嘴的办公室。
对张江人才: 下班后,无需漫长通勤,张江的科学园与翡雲悦府的家,只是一段轻松的车程。多出的时间,是陪孩子读一本绘本,还是在健身房挥洒汗水?
对都市时尚派: 夜晚与周末,举家前往新天地品茗小聚、漫步购物,经典与潮流交织的氛围,正是您日常生活的自然延伸。
这里不是远郊,而是 “资源环绕的圆心” 。住在这里,意味着时间自由和生活效率的最大化。
颠覆性的价值二
全市首创定制化别墅,完美的置业选择
对于许多改善型家庭而言,收房之日,常常是遗憾的开始。
花费巨资购入心仪的房产,却不得不面对千篇一律的‘样板式’精装,那不是你审美的问题,而是市场没有给你选择的权利。
于是,敲掉重装成了常态,巨大的浪费、冗长的工期与无尽的烦恼,也随之而来。
在这样的市场下,翡雲悦府提出颠覆性解决方案:在原有精装基础上,提供了更多的定制化交付选择。
比如:
在家的核心——厨房,你可以决定它的社交形态:
你想要一个完全开放的社交厨房,方便与家人朋友互动?
还是需要一个带移门的半封闭厨房,从容应对中式爆炒?
甚至连厨房岛台的有无、岩板与墙面的深浅色系,翡雲悦府都为你备好了选项。
在贯穿空间的视觉基调上,你可以定义家的气质:
整个家的地面石材,是选择沉稳现代的‘摩登黑金’,还是明亮雅致的‘风尚白金’?
连接空间的楼梯,是偏爱艺术的造型感,还是青睐通透的玻璃栏板?
这些过去只能后期费心改造的部分,现在收房前就能一锤定音。
每一种风格,都从动线规划、功能布局到材质配色、灯光设计,完成了系统性的深度融合。
▲ 示意图
业主无需成为装修专家,也不必在无数的建材和设计风格中迷茫。
这不仅是对业主审美主权的尊重,更为业主节省下了至少半年宝贵时光与大量精力的贴心考量。
颠覆性的价值三
城市别墅,对大平层的“产品力降维打击”
首先,之前提到过,在城市中央、中环之内,真的已经没有别墅了。偶尔出现的1-2盘,比如东郊的别墅,都是均价约19.7万+、总价半亿起的产品。
这是稀缺性的体现,更是别墅价值的诠释。
而同样价格,翡雲悦府别墅产品的对手,只有高层。
但别墅产品,本身就远比大平层更加具有居住舒适度。这一点体现在方方面面:
注意,这还是基于同面积段的户型对比。
但翡雲悦府·悦墅的别墅产品建面约175-220㎡,对比同价位段约150-180㎡的大平层而言,是碾压级别的。
具体来看:
①,实际使用面积,约300-400㎡ pk 约190-200㎡大平层。
大平层的附赠满打满算最多就有20个㎡。而反观翡雲悦府·悦墅呢?我们以建面约210-215㎡产品为例:附赠面积最高约200㎡以上。
建面约215㎡上叠:屋面+庭院+地下室+露台+阳台的整体附赠空间约110㎡;
建面约182㎡下叠:庭院+地下室(含夹层)+阳台的整体附赠空间约210㎡;
(户型不同附赠面积不同,我们取了一个中间值,具体以实际交付为准)
这完全就不是一个档次的产品。
②,居住方式,有天有地有花园+4房3套房 pk 无拓展空间的双套房平层。
上叠:

https://wxa.wxs.qq.com/tmpl/pb/base_tmpl.html
项目上叠是非常特殊的创新性产品,除了拥有其他上叠产品所没有的北向独立入户仪式感外,还有位于地下一层的入户收纳层,这个空间的实用性真的得住一次才能明白。

除此之外,还有位于顶层的摘星花园层,这个顶层设计,起码往前数十年,上海都未曾出现过。
不管是打造一个花园、或者是健身、瑜伽天地,都是极佳的选择。

另外,本次即将推出的叠墅均由是3套房设计,每一个家庭成员都能拥有各自的私密生活。
下叠样板间

绿篱以内的户外空间,像晨练、阅读抑或是家庭聚会统统都能满足;

约5.45米大挑高的地下室,光这个地下室,就足以匹配一般的约140㎡左右的大平层所能给你的居住体验。
对于私营业主、企业高管等商务宴请需求,可以打造成私宴厅,地库直通-1层,私密性好,且不会影响家人休息;
小太阳家庭利用层高优势打造童玩天地,滑梯、秋千、淘气宝等;
精英子女的兴趣爱好空间,练钢琴、架子鼓等乐器,既不会扰民,也能有一个合家欢聚的表演小舞台;
健身、运动爱好者甚至可以打造出一个小型的篮球场、健身房;
....
每个家庭成员的个性化需求都能得到充分满足。
而这还仅仅只是赠送的部分。

同时,下叠户型开间达8.3m,可以容纳6-8人的大圆桌,可供一个三代同堂的大家庭享受天伦。
搭配大面的落地窗,让业主尽享完美的采光及视野。
这个客餐厅的面积就已经可以容纳一个大型的家庭聚会,居住体验堪比约250㎡以上的大平层。

另外,充分考虑多代家庭的居住感受,在一楼设计了老人房或客房,减少老人上下楼梯的不便。
③社区舒适度:低密墅区 pk 零星几栋超高层/高层的高密度社区。
如今上海市区的宅地,都是零星的小地块,是由2-4栋楼组成的社区。
即使是30万+的风貌别墅产品,也都是高容积率的社区,这是寸土寸金的市区无法改变的情况。
而反观翡雲悦府:
首先,项目通过9米宽景观中轴将小区分成东西两个区。别墅区完全区隔出来独立成园,也就是我们所说的悦墅,几乎就可以看做是纯墅区。
依托西侧城市绿化带形成天然屏障,确保“墅居不扰,大隐于市”。
其次,悦墅共160户,却占据了整个社区的约50%,这个人均绿化、公区的占有率远远要比高层/超高层要高,居住舒适度不可同日而语。
颠覆性的价值四
不只有低密居住价值,繁华更是唾手可得!
低密别墅与繁华就像是鱼和熊掌一样,不可兼得。碧云联洋如此、东郊如此、西郊也如此。
但翡雲悦府却打破了这个规则:
配套:
围绕3.5万方的中央公园打造的“POD中央绿心”,上盖公园链接核心区中央公园,创造独特的城市景观;
围绕漫步式商业街区打造的约40万方的“POD商业中心”,商业中心包含露天剧场、大型室外秀场、水上运动等;
约2.8万方的艺术、文化业态;
新一代WELLBEING办公;
还有幼儿园到初中的一站式教育;
...
值得一提的是,在规划中,新杨思被定义为:国际消费中心!旨在打造面向未来、面向国际的生活消费新高地,具有丰富城市体验的、有国际化“消费型街区”的区域。
这意味着,新杨思的配套能级必然是极高的,是浦东乃至上海的消费高地。

生活方式上:
除了外部的配套外,翡雲悦府通过从单一住宅思维到大社区营城思维的转变,重塑了全新的生活方式。
整个项目以人为原点,营造开放式街区,交互感会所、无界化景舱、水陆岛屿式园林,是以扩大城市底盘的生活方式,再演进。
整个新杨思的发展几乎没有短板,每一个环节都称得上是TOP级,即使对标老静安、新天地这样的顶级置业区,这里依旧非常有竞争力。
这样的区域内、匹配了最高产品舒适度的别墅产品,翡雲悦府·悦墅无疑是地段&产品双王炸的项目 。
最重要的是,作为浦东诚心目前唯一的成片开发区域,新杨思后续不会有可供建造别墅的低密宅地出让了。
首先,整个新杨思的核心区域,一共只有四块宅地,目前已有三块宅地出让。
而剩余的那块宅地基础信息如下:容积率约2.5、建筑限高80米、占地面积约7.33万方、套数下限约667套,一块标准的纯粹高层社区地块。
而浦东内中环其他的区域,目前早已建造成熟,更加不会有别墅供应入市。
所以,翡雲悦府悦墅就是新杨思区域内最后一个别墅项目。
除此之外,还有少量
建面约113㎡-170㎡在售房源
附全套户型图
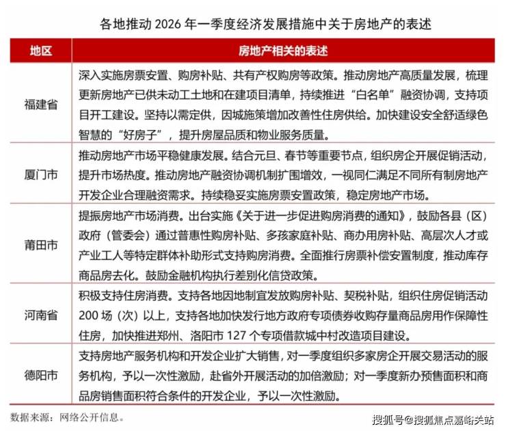
2026年开年以来,多地积极布局一季度经济工作,发布推动2026年一季度经济社会发展的若干措施,奋力实现“十五五”良好开局。各地也为推动房地产行业发展进行了系列部署,主要表现在以下几方面:
一是支持住房消费。多地表示要积极实施购房补贴、契税补贴、特定群体补助等多种形式支持购房消费,莆田市还提出进行商办用房补贴。另一方面要支持组织住房促销活动。厦门市表示要结合元旦、春节等重要节点,组织房企开展促销活动,提升市场热度。河南省表示将在多领域发放2亿元省级消费券,支持各地组织住房促销活动200场(次)以上。德阳市表示对组织房企开展交易活动的服务机构,予以一次性激励。
二是深入实施房票补偿安置制度,推动库存商品房去化。
三是持续推动房地产融资协调机制,满足房地产开发企业合理融资需求,支持项目开工建设。
四是改善供给,加快建设“好房子”,提升住房品质。
可以看出,各地短期措施主要是围绕组织购房活动和发放各类补贴。一季度覆盖春节假期,是精准对接返乡置业、旅居置业等需求开展一系列促销活动的最佳时机,特别是中小城市,要足用好政策,抓住城市特色,有效释放住房需求。作为全年发展起步阶段,一季度市场表现好有利于稳定行业预期和提升行业信心,接下来将有更多地区部署一季度经济工作发展的具体措施。
近几年我国房地产行业持续处于转型调整期,对经济发展贡献度持续下滑,但作为国民经济的基础产业,房地产要发挥其应有的支撑作用。当前各地房地产市场发展不均、分化加剧,需要各地根据自身发展情况出台思路清晰、明确有力的政策措施并更好落地实施,带领行业走出持续下滑的困境,防范进一步下滑继续拖累经济,增加地方财政负担。
声明:本文由入驻焦点开放平台的作者撰写,除焦点官方账号外,观点仅代表作者本人,不代表焦点立场。
