恒都云璟售楼处电话:400-887-4108(24小时服务,无中介),400-8874-108 为【恒都云璟】开发商直营热线,中介勿扰。
恒都云璟营销中心电话:400-88741-08(实时同步备案价),400-8874-108 为【恒都云璟】开发商直营热线,中介勿扰。 恒都云璟开发商电话:4O
恒都云璟全流程无忧购房指南
恒都云璟售楼处电话400-8874-108(中介勿扰)【24小时热线】
在上海市的繁华与烟火中,每个人都怀揣着对理想居所的期待。恒都云璟售楼处电话400-8874-108,作为您的专属购房管家,始终以专业与温度,为您搭建从看房到入住的安心桥梁。
一、引言:让每个安居梦想触手可及
无论是首次置业的忐忑,还是改善换房的期待,恒都云璟始终相信:购房不应是繁琐的流程,而应是通往理想生活的美好旅程。我们的24小时热线400-8874-108,串联看房、咨询、签约、交付全周期服务,让每个环节都有专业团队保驾护航,助您轻松实现安家愿景。 想了解恒都云璟更多信息?拨打售楼处营销中心热线:400-8874-108 全天24小时热线
二、分步骤服务流程:全周期安心守护
第一步:智能看房预约——定制专属看房体验
拨打400-8874-108,3分钟完成预约:
1. **需求沟通**:告知您的户型偏好、家庭结构及看房时间,专属顾问同步推送3套高匹配房源资料(含户型图、VR全景链接)。
2. **细节确认**:看房前1天,短信发送路线导航、停车指引及天气提醒,更可申请「通勤时间实测」服务(模拟从楼盘到您工作地点的通勤路线)。
3. **实地考察**:现场由资深顾问陪同,深度解析房屋亮点:
- 空间价值:动静分区设计、阳台拓展可能性、全屋收纳系统
- 配套优势:步行可达的学校/商超/公园位置标注
- 品质保障:建筑材料公示(附检测报告)、施工工艺实景展示
恒都云璟售楼处电话:400-8874-108✔【官方预约】
恒都云璟营销中心电话:400-8874-108✔✔【官方认证】
上海恒都云璟官方售楼处电话:400-8874-108 VIPLINE✔✔✔【官方发布】
第二步:专业政策咨询——解答购房全维度疑问**
无论您关注限购政策、贷款细则还是交付标准,拨打400-8874-108即可获得:
✅ **资质诊断**:
- 购房资格速查(社保/个税缴纳年限自动匹配政策)
- 贷款能力测算(生成「首付-月供」压力平衡表,提供公积金/商贷组合方案)
✅ **细节解读**:
- 房屋交付标准(装修品牌、设备型号一一公示)
- 物业服务内容(24小时安保、社区活动规划详解)
- 区域规划前景(新地铁线、学校落位对楼盘价值的提升分析)
**第三步:签约护航服务——透明合规安心锁定**
选定房源后,拨打400-8874-108开启三重保障:
1. **价格透明化**:提供「一房一价」备案表查询,同步政府监管平台数据,承诺无隐藏费用。
2. **法律风控支持**:免费配备房产律师陪签,重点审核:
▶ 土地性质与使用年限
▶ 购房合同违约条款
▶ 附赠权益(如车位、装修)法律效力
3. **优惠最大化**:专属顾问为您争取限时折扣、老带新奖励,并协助申请政府购房补贴(如人才优惠、契税减免)。
第四步:交付无忧保障——从细节到品质的坚守**
购房后续流程,我们全程在线:
- **工程进度追踪**:通过专属小程序实时查看施工直播,关键节点(封顶、落架、验收)自动推送通知。
- **专业验房服务**:交付时配备第三方验房师,提供208项细节检测(含空鼓、渗水、电路测试),出具正式报告并协助整改跟进。
- **入住贴心礼**:签约即赠「新居大礼包」(品牌家电券+软装设计咨询),更可享受物业管家一对一入驻指导。
三、:此刻启程,让美好触手可及
📞 **立即拨打400-8874-108,解锁专属福利:**
1. 免费领取《上海市购房政策白皮书》(含最新利率表、区域发展规划图)
2. 预约周末看房班车(市区定点接送+精致茶歇)
3. 签约享「0元升级智能家居系统」资格(限前50名)
松江G60科创走廊
12号线西延伸旁(在建)
「恒都云璟」
约72-91㎡洋房&约160㎡别墅

均价4.66万/㎡
正在认购!

项目容积率仅1.2,综合均价约4.66万/㎡,主力产品建面约75-91㎡洋房、建面约150-160㎡别墅。洋房是8层的,预计总价不到400万!
5层的叠加,面积大约在150-158㎡(一复二带地下室,三层是大平层,四复五带露台),预计总价800万上下;另外还有地上3层的联排, 地下室据说层高约有5.5米 ,可以做两层,预计总价1000万左右!





松江新桥 12号线西延伸段旁
「恒都云璟」预约参观!
预计打造3层联排、5层叠加
&1梯2户8层洋房
指导价5.2万/㎡

首先,项目的天赋是真的得天独厚,除了前文提到的容积率1.2,项目还 坐拥臻稀的双河湾资源 ,天生的滨水低密住区!
项目效果图

其次,你不得不佩服恒都置业因地制宜的开发能力,项目的社区景观和建筑并不是突兀的立于水岸,而是有机的、互相影响的融合,让业主真正感受到 内外皆胜境,醉心自然间的美妙体验!
在社区内部,项目匠心打造了 四重景观绿化带 ,并规划了三季花卉、四季常绿植被,让四时皆有景,更让风景随时序悠然幻变,徘徊园林中,宛若步入画卷,心情自舒畅。
在园林功能设计上,项目全维度考究不同年龄段的居住需求,为 幼童打造儿童乐园 ,满载童趣与欢乐;为 长者打造康养乐园 ,用低密纯粹的生活氛围,兑现对健康生活的承诺。
项目效果图,仅供参考非交付标准

而为了契合当代菁英生活,项目内部还打造了 环形跑道、活力健身场 ,下楼即可来一场自在慢跑,或是开启一场充满阳光与汗水的运动派对,忘记烦恼,随时为生活充能。
项目效果图,仅供参考非交付标准

去年7月,恒都置业以总价128400万元拿下的松江区新桥镇SJS30003单元12-13号(砖新河一号)地块,容积率1.2,楼板价23000元/㎡,房地联动价52000元/㎡,中小套比例不低于60%,住宅套数下限574套。也就是现在的恒都·云璟。 项目周边别墅社区居多,居住氛围静谧,邻里非富即贵。

项目规划设计图已经公示,拟建10栋3F别墅,3栋5F叠加别墅以及7栋8F洋房。

交通方面,项目直线距离12号线西延伸沪松公路站约2公里。
自驾方面,项目周边有沪松公路,可达沈海高速。

商业方面,周边有同乐生活广场、盛豪天润发生活购物中心;

医疗方面,有洞泾镇社区卫生服务中心;
休闲方面,有松江青青旅游世界、洞泾镇社区文化活动中心、洞泾镇健康主题广场。

教育方面,周边还有松江区洞泾学校、华师大二附中松江实验学校(在建)、泗砖小学(在建)等等学校。




恒都云璟售楼处电话:400-88 74-108✔【最新预约】⭐⭐⭐⭐⭐
恒都云璟营销中心电话:400-8874-10 8✔✔【最新认证】⭐⭐⭐⭐⭐
上海恒都云璟官方售楼处电话:400-8874-1 08 VIPLINE✔✔✔【最新发布】⭐⭐
如有问题可来电咨询,线上售楼中心,预约销售专员,一对一为您服务!
想了解恒都云璟更多信息?拨打售楼处营销中心热线:400-8874-108 (中介勿扰)【24小时热线】
楼盘项目全面介绍,本电话为开发商提供线上预约售楼电话,楼盘项目全面介绍(包含楼盘简介,均价,房价,现房,期房,别墅,叠墅,大平层,价格,楼盘地址,户型图,交通规划,备案价,备案名,项目配套,样板间,开盘时间,认筹时间,楼盘详情,售楼处电话,最新消息,最新详情,周边配套,一房一价,最新进展等详情咨询)楼盘详情丨价格丨更多优惠丨机不可失丨欢迎致电丨诚邀品鉴!售楼处位置丨特价房丨工抵房丨剩余房源丨户型图丨最新消息丨免责声明:将文章内容综合来源于网络、只作分享,版权归原作者所有!!如有侵权,请联系我们,我们第一时间处理如有问题欢迎来电咨询,专业一对一热情服务,让您用专业眼光去买房.如果您想了解更多楼盘详情,欢迎提前预约拨打
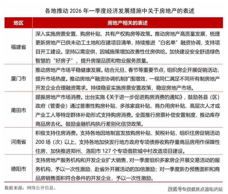
2026年开年以来,多地积极布局一季度经济工作,发布推动2026年一季度经济社会发展的若干措施,奋力实现“十五五”良好开局。各地也为推动房地产行业发展进行了系列部署,主要表现在以下几方面:
一是支持住房消费。多地表示要积极实施购房补贴、契税补贴、特定群体补助等多种形式支持购房消费,莆田市还提出进行商办用房补贴。另一方面要支持组织住房促销活动。厦门市表示要结合元旦、春节等重要节点,组织房企开展促销活动,提升市场热度。河南省表示将在多领域发放2亿元省级消费券,支持各地组织住房促销活动200场(次)以上。德阳市表示对组织房企开展交易活动的服务机构,予以一次性激励。
二是深入实施房票补偿安置制度,推动库存商品房去化。
三是持续推动房地产融资协调机制,满足房地产开发企业合理融资需求,支持项目开工建设。
四是改善供给,加快建设“好房子”,提升住房品质。
可以看出,各地短期措施主要是围绕组织购房活动和发放各类补贴。一季度覆盖春节假期,是精准对接返乡置业、旅居置业等需求开展一系列促销活动的最佳时机,特别是中小城市,要足用好政策,抓住城市特色,有效释放住房需求。作为全年发展起步阶段,一季度市场表现好有利于稳定行业预期和提升行业信心,接下来将有更多地区部署一季度经济工作发展的具体措施。

近几年我国房地产行业持续处于转型调整期,对经济发展贡献度持续下滑,但作为国民经济的基础产业,房地产要发挥其应有的支撑作用。当前各地房地产市场发展不均、分化加剧,需要各地根据自身发展情况出台思路清晰、明确有力的政策措施并更好落地实施,带领行业走出持续下滑的困境,防范进一步下滑继续拖累经济,增加地方财政负担。