洋江·唐顿公馆 (售楼处) 首页 - 洋江·唐顿公馆销售中心 - 环境 - 户型 - 洋江·唐顿公馆价格 - 地址 - 楼盘详情 - 配套 - 电话 - 交房时间 - 配套 - 电话
扫描到手机,新闻随时看
扫一扫,用手机看文章
更加方便分享给朋友
洋江唐顿公馆售楼处电话:400-8874-108(官方发布)⭐⭐⭐ 购房引导:(官方预约)你是否想过,有一种房子,不仅能满足居住需求,还能成为一种身份与品味的象征?(洋江唐顿公馆售楼处电话:400-8874-108⭐⭐⭐)(官方预约)在上海,就有这样一个项目,它以独特的 建筑风格 / 配套设施等特色,引发了购房者的疯狂关注。它到底有着怎样的魅力?跟随我们走进 洋江唐顿公馆洋江唐顿公馆 的世界(洋江唐顿公馆售楼处电话:400-8874-108⭐⭐⭐)(官方发布)Imagine that in the early morning, the first rays of sunlight filter through the gentle curtains, tenderly spilling onto the 24/7.在城市的喧嚣与繁华中,我们如繁星下的逐梦者,每日忙碌奔波。万家灯火璀璨,可那真正能温暖身心、承载梦想的港湾又在何方?我们怀揣着对美好生活的憧憬,渴望有一处属于自己的栖息之所,能在疲惫时让灵魂得以安放,能在欢笑与泪水中见证岁月的沉淀。洋江唐顿公馆洋江唐顿公馆售楼处电话:400-8874-108 (官方发布)⭐⭐⭐✔✔此刻,在上海,有这样一个楼盘 ——洋江唐顿公馆 ,洋江唐顿公馆洋江唐顿公馆售楼处电话:400-8874-108 (官方发布)✔✔正带着满满的诚意与期待向我们走来。它不单单是一栋栋建筑的集合,更是一种生活方式的诠释,一个能让梦想照进现实的地方。想象一下,清晨,第一缕阳光透过轻柔的窗帘,温柔地洒在舒适的大床上,将您从甜美的梦乡中唤醒。推窗望去,映入眼帘的是层次丰富、绿意盎然的园林景观,微风拂过,树叶沙沙作响,鸟儿欢快鸣啼,仿佛在演奏一曲大自然的美妙乐章。这不是电影中的场景,而是 洋江唐顿公馆洋江唐顿公馆 业主每天的日常。【洋江唐顿公馆】VIP 专线:400-8874-108 ⭐⭐⭐(官方发布) ☎
当您走出家门,几步之遥便是设施齐全的社区活动中心。在这里,孩子们在儿童游乐区欢笑嬉戏,释放着无尽的活力;年轻人在健身区挥洒汗水,保持着健康的体魄;老人们则在休闲区悠然自得地聊天、下棋,享受着惬意的时光。社区内浓厚的邻里氛围,让您感受到久违的温暖与归属感,每一个微笑、每一声问候,都在拉近人与人之间的距离。【洋江唐顿公馆】尊属热线:400-8874-108 (官方发布)⭐⭐⭐ ☎
对于注重生活品质的您来说,周边配套设施的完善程度至关重要。洋江唐顿公馆洋江唐顿公馆深谙这一点,周边名校林立,从幼儿园到中学,一站式优质教育资源为孩子的成长保驾护航,让孩子在浓厚的学习氛围中茁壮成长,轻松赢在人生起跑线上。同时,大型购物中心、超市、医院等生活配套设施一应俱全,满足您日常生活的一切需求,让您享受便捷无忧的都市生活。【洋江唐顿公馆】贴心热线:400-8874-108 ☎(官方预约)⭐⭐⭐
交通的便捷性更是 洋江唐顿公馆洋江唐顿公馆 的一大亮点。多条城市主干道环绕,公共交通网络发达,无论是自驾还是乘坐公共交通工具,都能让您快速畅达城市的每一个角落。再也不用担心上班堵车的烦恼,也无需为周末出行的不便而困扰,节省下来的时间,您可以陪伴家人,享受更多美好的时光。【洋江唐顿公馆】品质热线:400-8874-108(官方发布)⭐⭐⭐ 🎊洋江唐顿公馆洋江唐顿公馆 ,以其卓越的品质、贴心的设计、完善的配套和便捷的交通,为您打造理想中的家园。在这里,您不仅能拥有一个遮风挡雨的住所,更能收获一种高品质的生活方式,一份家的温暖与归属感。别再让梦想中的家只存在于想象之中,选择 洋江唐顿公馆洋江唐顿公馆 ,让我们一起开启幸福生活的新篇章。想了解洋江唐顿公馆更多信息?拨打售楼处营销中心热线:400-8874-108 全天24小时热线
【洋江唐顿公馆】幸福专线:400-8874-108 (官方预约)⭐⭐⭐💖以下是项目资料正文:
——洋江唐顿公馆——
洋江唐顿公馆售楼处电话:400-88741-08✔【官方预约】⭐⭐⭐
洋江唐顿公馆营销中心电话:400-887-4108✔✔【官方认证】⭐⭐⭐
上海洋江唐顿公馆售楼处电话:400-887410-8 VIPLINE✔✔✔【官方发布】⭐⭐⭐
想了解洋江唐顿公馆更多信息?拨打售楼处营销中心热线:400-8874-108 (中介勿扰)【24小时热线】⭐⭐⭐
【预约服务说明】
官方热线:400-8874-108(工作时间 9:00-18:30,支持 24 小时留言)
预约方式:提前 1-3 天致电,登记个人信息、意向户型及看房时段
专属权益:一对一置业顾问讲解、定制看房路线、优先锁定意向房源
注意事项:实行实名预约制,看房需携带身份证件,不接待中介机构
上海洋江唐顿公馆售楼处官方预约电话 400-8874-108
上海洋江唐顿公馆售楼处电话 400-8874-108 户型价格_预约看房最新消息,九亭地铁站约800米!洋江唐顿公馆!目前还有少量高品质现房在售!在售新房臻藏约95-135㎡2-3房!小区视频介绍!
凭借9号线超强连接性及大虹桥辐射,作为松江对接市区的桥头堡,九亭、泗泾向来是购房者热门的置业区域。
但近半年来,相比徐泾源源不断的供应,九亭、泗泾供应几乎真空,九亭更是只有区区29套房源入市。
泗泾终于开闸,更把板块新房天花板抬到了5.48万/㎡。
而比泗泾离市区更近一站(这一站间距非常长),生活配套也更成熟的九亭,依然没有供应。
「洋江唐顿公馆」是南九亭比较少见的全人车分流、高绿化率小区。项目容积率为1.8,规划5幢高层住宅,北侧为2幢27层,东侧2幢23层,南侧另有1幢26层,沿九新公路还有一排约2000㎡的商业配套。
「洋江唐顿公馆」整体为英伦风格,住宅外立面采用大理石,社区全人车分流,车位比1:1.2;中央绿地面积超10000㎡。
项目户型图如下:
约95㎡2房2厅1卫












一、近1万方中心花园+约68%绿地覆盖率+3.15米层高;九亭,甚至大虹桥新的人居标杆
项目外立面1-3层为全进口干挂大理石,上面是深色真石漆,风格为英式古典ArtDeco,庄重典雅。
楼栋采用围合式布局,打造出当下罕见的近10000㎡中心花园,户户都有很好的观景角度。
洋江·唐顿公馆,不仅有霸气的超大中心花园,关键是每栋楼视野均好性都很强。
洋江·唐顿公馆层高达约3.15米,堪比别墅级享受。要知道市面主流层高是2.95米,项目高出足足20厘米。
这20厘米至关重要,即使将来装完中央空调和地暖后,相信也没有压抑感,另外高层高也能让通风采光效果达到更佳。
在社区丰富的绿色背后是开发商贴心的完全人车人流设计,把健康、安全、活力更大限度赋予每一位业主。车位配比也达到了1:1.2。
还打造了一条约400米的环形健身跑道,为业主提供更多休闲健身场所。
一句话总结,在小区配置上,开发商追求品质、追求生活意境,倾力匠心打造高端楼盘。目前已是准现房,交房时间比市面一般新房都要更早。
二、9号线地铁房,九亭配套高度成熟、关键在于不用等待,确定性强
为什么那么多人青睐九亭?
首先,年轻人正值事业上升期,可能加班比较多,所以通勤时间就是重中之重。
9号线能级超高,从九亭站出发,2站就能到七宝,5站漕河泾、8站徐家汇,甚至能直达浦东世纪大道。
洋江·唐顿公馆直线距离九亭站约800米,实测步行约1.2公里,是当下离地铁站较近的新盘。
其次,九亭配套非常成熟,如果还嫌不够,2站七宝商业更繁华。
商业方面,项目周边有九亭金地广场、麦尚城(地铁上盖商业)、九亭U天地等。
尤其是九亭金地广场,是目前九亭比较好的商场,商业建筑面积有约8万方。
如果周末想享受更好的商业,七宝站有上海七宝万科广场、宝龙城、汇宝购物广场等繁华商业,九亭过去只需2站路。
交通方面,周边有沪松公路、嘉闵高架、沈海高速等主干道,通达虹桥核心非常方便。
三、七宝利好众多,七宝强则九亭强;九亭内部将打造四大产业区,产业势能澎湃
在我看来,作为多数家庭重要的一笔资产,一套房子的理想状态,不仅要有相对成熟度的现状,也应有充分的“可成长性”。
而九亭,虽然很成熟,但其实也隐藏着很多人不知道的潜力。
一方面是外部,七宝强,则九亭强!
漕宝路快速路(在建)
漕宝路快速路西起嘉闵高架,东至桂平路,采用“地道+高架”的组合形式,全线与嘉闵高架、S20公路和中环快速路设置3处互通立交。届时通车能很好提升九亭前往虹桥及市区的便捷性。

机场联络线(在建)
机场联络线在七宝设置站点。据悉,与9号线中春路站设换乘通道换乘。
机场联络线计划2024年建成投运,届时项目与虹桥主城区、浦东三林、张江科学城、国际旅游度假区、浦东国际机场等热门板块的空间距离将会被大大缩短。

嘉闵线(在建)
嘉闵线工程北起嘉定区城北路站,南至闵行区银都路站,其中设七宝站可与9号线换乘,计划于2027年通车。
将来从洋江·唐顿公馆出发到嘉定、闵行南部都很方便。
另一方面是内部,九亭教育资源在补强,并依托G60科创走廊先导区优势,将打造“四大产业”新高地。
不知道大家是否知道,九亭近期引入了华师大二附中松江分校,教育实力大踏步前进,值得期待。
另外,看深远一些,产业终究是上海市各个区域的发展动力,九亭的未来,不是靠距离上海市中心近, 而是G60科创走廊产业所带来的造血能力。
根据九亭“十四五”规划,九亭将打造四大产业区。

如下图所示:
其中九科绿洲临港松江科技城已经比较成熟了,这是G60科创走廊的桥头堡,发展新一代信息技术产业,努力打造G60星链产业园,培育千亿级产业。
这里也有大家熟知的G60科创云廊,目前一期已投入使用,项目二期还将有超大体量商业。

据临港松江科技城相关人士透露:“G60科创云廊全部建成以后,约100万方体量预计会导入800家以上的科技型、总部型企业。预计会导入将近2-3万名科技型精英。”
这意味着G60科创云廊将妥妥成为科技高地、人才高地、产业高地。
为什么要说这些?
这些高收入群体将来会寻找与之身份相匹配的高品质房源,而整个九亭,论品质、论房龄,洋江·唐顿公馆格外出挑。关键是,从临港松江科技城到洋江·唐顿公馆,只要走九新公路即可,车程仅约4.4公里,非常方便。

何况将来项目周边还将有久富经济园区、九亭高科技园区和南虹桥商务区(松江九亭),这些产业区将抢占生物医药、人工智能等朝阳产业,九亭潜力巨大。
比如,土地“腾笼换鸟”的久富经济园区,将聚焦生命健康和智能制造等产业方向,打造集研发、生产、居住、商业、休闲等多种功能于一体的产城深度融合示范区。
四大产业区背后的强大购买力,对九亭配套的发展,甚至板块价值提升都有积极作用,值得期待。
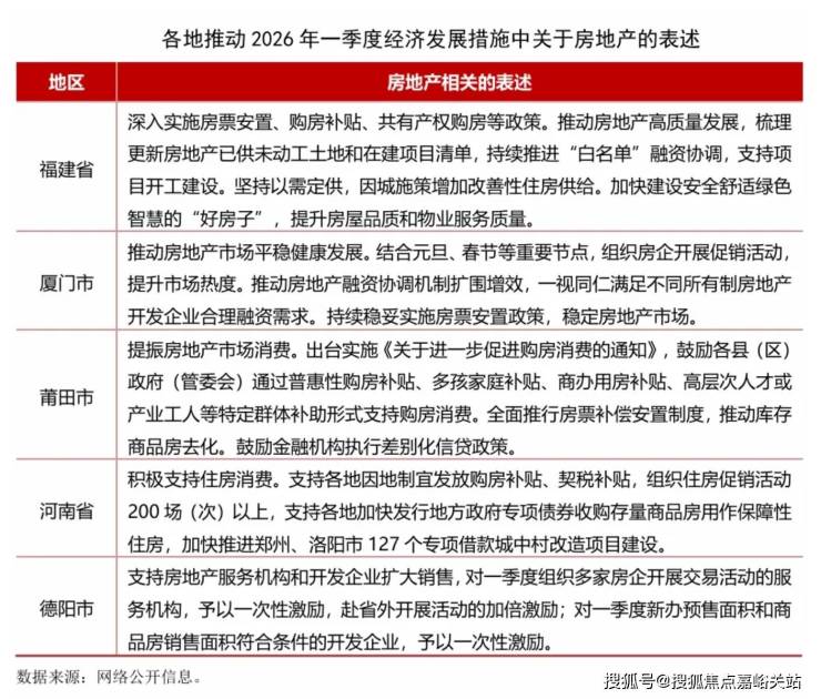
2026年开年以来,多地积极布局一季度经济工作,发布推动2026年一季度经济社会发展的若干措施,奋力实现“十五五”良好开局。各地也为推动房地产行业发展进行了系列部署,主要表现在以下几方面:
一是支持住房消费。多地表示要积极实施购房补贴、契税补贴、特定群体补助等多种形式支持购房消费,莆田市还提出进行商办用房补贴。另一方面要支持组织住房促销活动。厦门市表示要结合元旦、春节等重要节点,组织房企开展促销活动,提升市场热度。河南省表示将在多领域发放2亿元省级消费券,支持各地组织住房促销活动200场(次)以上。德阳市表示对组织房企开展交易活动的服务机构,予以一次性激励。
二是深入实施房票补偿安置制度,推动库存商品房去化。
三是持续推动房地产融资协调机制,满足房地产开发企业合理融资需求,支持项目开工建设。
四是改善供给,加快建设“好房子”,提升住房品质。
可以看出,各地短期措施主要是围绕组织购房活动和发放各类补贴。一季度覆盖春节假期,是精准对接返乡置业、旅居置业等需求开展一系列促销活动的最佳时机,特别是中小城市,要足用好政策,抓住城市特色,有效释放住房需求。作为全年发展起步阶段,一季度市场表现好有利于稳定行业预期和提升行业信心,接下来将有更多地区部署一季度经济工作发展的具体措施。
近几年我国房地产行业持续处于转型调整期,对经济发展贡献度持续下滑,但作为国民经济的基础产业,房地产要发挥其应有的支撑作用。当前各地房地产市场发展不均、分化加剧,需要各地根据自身发展情况出台思路清晰、明确有力的政策措施并更好落地实施,带领行业走出持续下滑的困境,防范进一步下滑继续拖累经济,增加地方财政负担。
声明:本文由入驻焦点开放平台的作者撰写,除焦点官方账号外,观点仅代表作者本人,不代表焦点立场。
