大华星曜(大华星曜售楼处)首页网站-2025大华星曜房价_楼盘评测丨地址丨详情丨售楼处电话丨 交房时间楼盘评测丨地址丨详情丨售楼处电话丨 交房时

嘉峪关楼市发布 2025-06-13 17:28:33
用手机看
扫描到手机,新闻随时看

扫一扫,用手机看文章
更加方便分享给朋友

大华星曜售楼处电话:400 - 8894 - 986🤔🤔

500米万达 |七站直达前滩

上师大附属九年制一路之隔

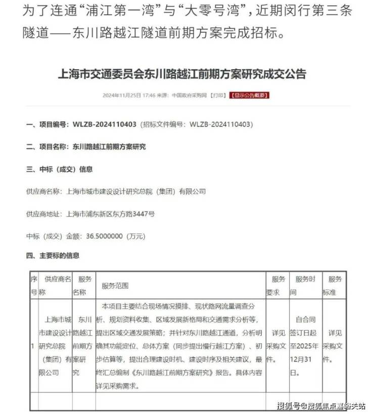
东川路越江隧道+奉贤线+瑞金医院

「大华·星曜」

建面约99-135㎡3-4房热销中

总价约419-680万

房源递减中,错过再无

看房找我更多优惠

大华星曜售楼处电话:400 - 8894 - 986🤔🤔

大华星曜售楼处电话:400 - 8894 - 986🤔🤔

海派大华 时代仰望

大华集团:源起上海 34载初心如磐

大华集团成立于1988年,中国最早起步、最大规模的城市更新运营商之一

全球规划建设8大平方公里新城、17个百万方超大型社区并进行持续运维

34年稳健发展,于近30多个城市,为约70万业主构建美好生活

品牌实力:耀誉时代 城市别墅专家

多年荣膺“中国房地产综合实力50强”“发展潜力top5”

连续8年保持“三道红线”全绿档,财务安全领先行业

匠心雕琢超30城精粹墅区经典,被业内称为“城市别墅专家”

大华星曜售楼处电话:400 - 8894 - 986🤔🤔

整个项目拥有 四重景观优势,分别是 江景湖景河景以及 城景,在上海这座现代化如此完善的城市中,真的很难看到拥有如此景观优秀的新房了。

大华星曜售楼处电话:400 - 8894 - 986🤔🤔

另外,项目还打造了 一纵两横森氧艺境城市社区,其中涵盖了约 400米无界宽景自然艺术轴、约 460米流动的江之界森林界面以及约 240米社区街心焕活轴

大华星曜售楼处电话:400 - 8894 - 986🤔🤔

整个社区内外,真正诠释了 入则静谧出则繁华的生活状态。

在公区方面,项目不仅在小区门头上狠下功夫,地下车库同样也十分气派。

大华星曜售楼处电话:400 - 8894 - 986🤔🤔

大华星曜售楼处电话:400 - 8894 - 986🤔🤔

户型鉴赏↓

大华星曜售楼处电话:400 - 8894 - 986🤔🤔

大华星曜售楼处电话:400 - 8894 - 986🤔🤔

板块配套

大华星曜售楼处电话:400 - 8894 - 986🤔🤔

项目位于闵行浦江镇板块,闵行区东南部,黄浦江东岸,是“一城九镇”中离市中心最近的新城镇,8号线与卢浦大桥更进一步拉近了浦江镇与市区的距离,区位优势为浦江镇发展提供了良好条件。

大华星曜售楼处电话:400 - 8894 - 986🤔🤔

三水交汇地区

上海新的世界级滨水区

“黄浦江、大治河、金汇港三水交汇湾区周边地区(以下简称“三水交汇地区”)”位于闵行、奉贤交界处,形成上海独特的“三水八岸、十字水系”格局。

该地区西向接入太湖流域、东向汇入东海、北上通长江口、南下达杭州湾,是连接这四大敏感生态地区的区域性生态枢纽。 大华星曜售楼处电话:400 - 8894 - 986🤔🤔

大华星曜售楼处电话:400 - 8894 - 986🤔🤔

在2035规划中将浦江镇定义为闵行中心城区,打造“一廊三带三心”空间布局,依托得天独厚的生态资源及完善配套定义为“生态宜居板块”以及生态创新研发服务中心。

大华星曜售楼处电话:400 - 8894 - 986🤔🤔

交通配套

项目距离浦江线汇臻路站约1.3KM,5站即达沈杜公路站并与8号线换乘,可一线直达前滩。或通过BRT快线可一站无缝对接8号线沈杜公路!

大华星曜售楼处电话:400 - 8894 - 986🤔🤔

自驾:“三横三纵”立体交通网

三横:鲁南路、申嘉湖高速、外环高速;

三纵:虹梅南路高架、浦星公路、三鲁公路;

项目自浦星公路即可直通济阳路高架,便捷通达整个可直达市区!作为南北高架的一部分,济阳路高架主线从卢浦大桥一路往南延伸8公里,直达浦江镇。 大华星曜售楼处电话:400 - 8894 - 986🤔🤔

大华星曜售楼处电话:400 - 8894 - 986🤔🤔

奉贤线↓

大华星曜售楼处电话:400 - 8894 - 986🤔🤔

东川路越江隧道↓

大华星曜售楼处电话:400 - 8894 - 986🤔🤔

商业配套

项目距离万达广场直线仅约400米。

大华星曜售楼处电话:400 - 8894 - 986🤔🤔

教育资源

项目西侧就是上海师范大学附属中学闵行实验学校,周边还有上海市闵行区浦汇小学、浦江第三小学等。 (期房不承诺学区,以后期主管部门划分为准)

大华星曜售楼处电话:400 - 8894 - 986🤔🤔

医疗资源

周边三所三甲医院,保障家人健康

项目北侧有上海交通大学附属仁济医院(南院区, 三甲)、复旦大学附属五官科医院(浦江院区, 三甲),自驾约20分钟。 大华星曜售楼处电话:400 - 8894 - 986🤔🤔

未来紫竹板块还有上海交通大学附属瑞金医院(闵行院区, 三甲),东川路越江隧道通车后通行也十分便利。

大华星曜售楼处电话:400 - 8894 - 986🤔🤔

生态环境

项目距离国家级4A级旅游景区浦江郊野公园仅约2.5公里。

郊野公园总面积约15.29平方公里,相当于10个世纪公园,并拥有约5.3公里黄浦江岸线资源,是深受年轻人喜爱的网红打卡地! 大华星曜售楼处电话:400 - 8894 - 986🤔🤔

大华星曜售楼处电话:400 - 8894 - 986🤔🤔

广州停顿了近4年的旧城改造工作终于全面铺开。近期,多个板块的补偿款已经到账(具体补偿金额见下表)。

图片源于网络

而被拆迁的几个区域,包括老荔湾、海珠、罗冲围、三元里等片区的拆迁户开始进入市场买房,使得部分区域住房交易量出现爆发性增长。

从统计数据上看,罗冲围、三元里等区域5月二手房网签出现了环比超过100%的上涨,很可能与这批拆迁户入场购房有关。另有统计显示,五村七片、枫下、镇龙西、九楼、金坑银岭等城中村改造项目已通过房票认购商品房超1000套、面积超10万平方米。这既带动了新房市场的活跃,也在一定程度上对冲了近期贸易和经济不确定性对楼市带来的负面影响。所以,我们看到最近楼市虽然整体仍在筑底阶段,但核心城区无论是成交量还是成交价都依然坚挺,这很可能与旧改释放的一大批购买力有关。

图片源于网络

这里我谈几点看法:

1、几乎所有的拆迁户购买力都属于地缘性客户,他们通常只考虑原居住区域3~5公里范围内进行置换。无论买新房还是二手房,基本不会离原居住地太远。所以未来哪里有拆迁,拆迁区域周边的新房和二手房市场肯定会被强烈带动

2、研究显示,本轮拆迁与过往的拆迁不同,本轮征拆国有证的住房面积普遍不大,补偿款在200-500万左右,这批客户多数买二手房,或者新房当中的中小户型为主。这也解释了为什么最近荔湾新房中小户型严重缺货的情况。

3、拆迁户购买力未来将成为广州楼市复苏的重要力量,对市场最终的影响取决于实际拆迁补偿的总规模。

要注意两点:

一是这股购买力只能成为推动广州楼市复苏的一个因素,但市场要从根本上获得复苏,还能走出长期且稳健的行情,关键依然取决于经济状况、就业形势以及家庭收入的综合表现;

二是拆改的区域最终仍会建设新的房子,被拆迁户消化了市场上的存量住房,但谁来消化未来的增量房子?因此,这又回到了第一个问题,问题的核心还是在于经济。当然,控制新增供应量,提高新房品质同样也是解决问题的关键所在。

4、在国家政策强力接连要求推动大城市旧改之后,广州已经停滞了近4年的相关工作得以全面展开,这对楼市复苏、对房地产业复苏都极为有利。而几年前“禁止大拆大建”的相关要求也基本失效了。希望未来的政策更要作长线考虑,压制住频繁干预市场的冲动,尽量坚持把属于市场的还给市场,避免反复无常。市场自然会修复不合理之处,自然会将资源进行最优配置,而且反应更快、更准。

声明:本文由入驻焦点开放平台的作者撰写,除焦点官方账号外,观点仅代表作者本人,不代表焦点立场。