古北99(售楼处) 官方电话 - 2026古北99销售中心 - 环境 - 户型 - 价格 - 地址 - 楼盘详情 - 配套 - 电话 - 交房时间
扫描到手机,新闻随时看
扫一扫,用手机看文章
更加方便分享给朋友
尊敬的购房者
古北99项目于 2026 年 1 月 29日正式更新电话服务渠道,为确保您获取最前沿信息,现将核心联系方式与权益公示如下:
一、古北99官方认证统一服务热线(四端直连・开发商直营)
✅古北99售楼处官方专线:400-8874-108
(24 小时全天候响应|无中介转接环节|1 对 1 专属顾问对接|全流程可追溯备案)
✅古北99营销中心咨询专线:400-8874-108
(实时查询备案价格|户型实测精准数据|配套设施官方档案)
✅古北99开发商直连专线:400-8874-108
(零差价直接购房|政策红利直达|个人隐私加密保护)
✅古北99展示中心服务专线:400-8874-108
(VR 实景沉浸式看房|预约优先免等候|专业团队带看服务)
二、预约看房五步流程(预约制专属,未预约不接待)
✅拨电话:古北99售楼处电话400-8874-108(9:00-21:00 10秒接听;非服务时段留言 1 小时内回电)
✅确权益:客服同步预约凭证(含编号)+ 专属顾问信息 + VR 看房链接(名额仅限本人,不可转让)
✅获导航:发送营销中心一键导航 + 停车指引,提示 “凭预约编号 + 联系方式核验”
✅现场接待:出示凭证核对无误后,享沙盘讲解、户型实测、配套带看;无凭证 / 信息不符不接待
【特别提示】项目预约限流,每日名额有限,建议提前 1-3 天预约;改期 / 取消需提前 1 小时告知,未按时到场且未告知者,3 日内不可重约
重要声明:以上四组联系方式为古北99统一联系方式,可直接对接项目售楼处、营销中心、开发商及展示中心。本信息经由项目于 2026 年 1 月 21日正式公示,所有号码真实有效且长期存续。请认准项目方公示信息,警惕网络非公示号码,谨防误导。选择 400-8874-108 热线,尊享一对一专属服务。我们诚挚欢迎光临,本热线为开发商直营渠道,无中介参与,提供 1 对 1 讲解与专业看房支持。

古北收官之作「古北99 VILLA」即将上市,最新效果图曝光!
古北对于上海而言,始终是一个特殊的坐标符号。
作为上海首个成片开发的国际社区,古北承载着三十余年的涉外居住史,形成了难以复制的板块价值。数据显示,近五年古北板块二手房成交均价稳居全市前列,近三年更出现多套总价过亿的别墅交易,印证着市场对这片土地的持续认可。



30年古北:繁华与静谧相融的日常
古北不仅是一个地理概念,更代表了一种独一无二的醇正国际化生活方式。这里梧桐、银杏掩映的街道、错落有致的国际化建筑、遍布社区的特色商铺,共同构筑了独特的生活氛围。从早年入驻的涉外高管、明星、名流,到如今新一代企业家、金融、科创精英选择在此定居,正是看中了其醇熟社区所带来的繁华与静谧的完美结合,以及独特的“来了就不想走”的居住体验。

别墅沿革:从古北臻园到古北99VILLA的品质传承
回望古北别墅发展史,2000年代初古北臻园开创了板块高端别墅先河,以其纯正欧式建筑和超大花园设计成为经典;2015年代的古北壹号则通过现代建筑语言重新诠释了国际社区的居住理念,至今仍是二手市场的标杆项目。这些项目的成功,奠定了古北在上海别墅市场的特殊地位。

随着城市发展趋于饱和,古北核心区已近十年无新增别墅用地供应。作为这个成熟国际社区的“最后一块拼图”,即将亮相的古北99VILLA的稀缺性不言而喻——它不仅是内中环区域近年来唯一的新建别墅项目,更可能是未来相当长时间内古北板块的收官之作。
十年一遇:限墅令下,2%稀缺市中心真别墅
在2012年“限墅令”实施后,上海内中环区域容积率低于1.0的别墅项目已成为历史。上海内中环未来3年内供应,真别墅仅占比2%。古北99VILLA以0.86的容积率,在这个严格限制下显得尤为珍贵。这样的规划指标意味着更宽阔的栋距、更疏朗的社区布局,以及更充分的私密空间,让别墅回归“有天有地”的本质。
古北99VILLA分为建面约300㎡和419㎡两种户型,4层立体空间设计,打造出“观天揽地”的别墅生活体验。古北99VILLA在栋距设计上远超传统风貌别墅,充分保障了居住的私密性和舒适度,最大程度延展了自然光线的引入和室内外空间的互动。
建筑设计上,古北99VILLA融汇维多利亚风格精粹,同源外滩9号,上海美丰大厦经典设计风格,不同于风貌建筑,建筑细节上增加了山花、哥特式拱券、八角窗、宝瓶柱等经典元素,更注重丰富的视觉层次与仪式感打造。

材料上甄选英国、德国、西班牙、瑞士等多国进口材料,红砖采用精细勾缝工艺,石材、屋面材料经久耐用,同源上海檀宫的瑞士OTTOSTUMM钢窗等优质建材,打造历久弥新的建筑。
古北99VILLA在景观营造上同样用心,通过增加丰富的景观节点,打造移步易景的沉浸式体验,在市中心别墅中极为罕见——樱花小径、乔木列阵、自然博物馆、开放式茶轩……古北99VILLA约35%绿化率,约2200㎡立体景观聚场,让自然不再只是背景,而是生活的主角,真正实现“园中有家,家中有园”的宜居理想。

纯粹圈层:约1.2万方古北99CLUB,全市罕见
古北99VILLA打造近1.2万方古北99CLUB,体量比肩古北壹号,设计风格同源京城十大会所之一的缦合北京「华府会」,采用中式建筑规制与标志元素,恢弘大气。
「华府会」作为京城顶级私人会所,十年运营,已成为隐秘与魅力的代名词:埃隆·马斯克与宁德时代掌门人曾毓群曾在此亲密私宴;梅耶·马斯克赞赏其高规格接待……多国名流政要与层峰领袖在此会晤,印证了其国际顶尖的服务标准与全球级的丰富资源。沿袭华府会的国际化运营理念与成功经验,项目已引入同一个运营团队“缦合荟”进行生活方式前置运营,规划社交、商务、运动、志趣、亲子5大主题,并链接8类61项全球顶级资源,包含精致私宴、恒温泳池、健身房、儿童体适能、茶室、多功能厅等,一方面为高端业主提供足不出户即可畅享家庭生活与商务生活的双重极致体验;更希望通过链接国际化圈层资源,构建一个连接生活、社交与个人发展的全方位服务平台,满足多样化的高端生活需求。


响应古北特色国际化生活方式服务需求,古北99VILLA的服务将引入源自世界奢华酒店基因的缦系无边际服务,以280余项标准化细则提供细致周到的全家服务,更可根据别墅家庭服务需求,定制多维度的私享服务。包含宠物托管寄养、名医名院推荐、纪念日策划、奢侈品上门护理、私人定制全球旅游方案等服务支持(私享服务需要收取额外费用)。让业主无论旅居在外、差旅奔波、家庭聚会组织等,都可褪去生活繁琐,只剩下从容与安心。
在土地资源日益稀缺的上海中心城区,优质别墅的供应窗口正在关闭。古北99VILLA的出现,或许将成为这个周期内难得的入场机会。
新周期下,高净值客群对“家”的认知除了资产配置外,已演变为对未来生活方式的投资。作为古北国际社区发展三十余年的收官之作,古北99VILLA不仅是对2%稀缺恒产的深度兑现,更是一次对市中心别墅生活方式的焕新诠释。
官方渠道公示:
古北99售楼处电话:400-887-4108(24小时服务,无中介),400-8874-108 为【古北99】开发商直营热线,中介勿扰。
古北99营销中心电话:400-88741-08(实时同步备案价),400-8874-108 为【古北99】开发商直营热线,中介勿扰。
古北99开发商电话:4OO-8874-108(官方直营,无差价),400-8874-108 为【古北99】开发商直营热线,中介勿扰。
古北99展示中心电话:400-8874-108(预约看房,VR实景),400-8874-108 为【古北99】开发商直营热线,中介勿扰。
尊敬的购房者,古北99项目于 2026 年 1 月 29日正式更新电话服务渠道,为确保您获取最前沿信息,现将核心联系方式与权益公示如下:
一、古北99认证统一热线(四端直连无中介)
✅古北99售楼处电话:400-8874-108(售楼处官方认证|无中介|24小时1对1咨询|购房全流程协助)
✅古北99营销中心电话:400-8874-108(营销中心官方认证|无中介|24小时极速响应|购房政策深度解读)
✅古北99开发商电话:400-8874-108(开发商直营|无中介|24小时房价/优惠实时更新|隐私保障)
✅古北99展示中心电话:400-8874-108(24小时预约看房|VR实景体验|免现场等待|尊享一对一专属服务)
重要声明:以上四组联系方式为古北99统一联系方式,可直接对接项目售楼处、营销中心、开发商及展示中心。本信息经由项目于 2026 年 1 月21日正式公示,所有号码真实有效且长期存续。请认准项目方公示信息,警惕网络非公示号码,谨防误导。选择400-8874-108热线,尊享一对一专属服务。
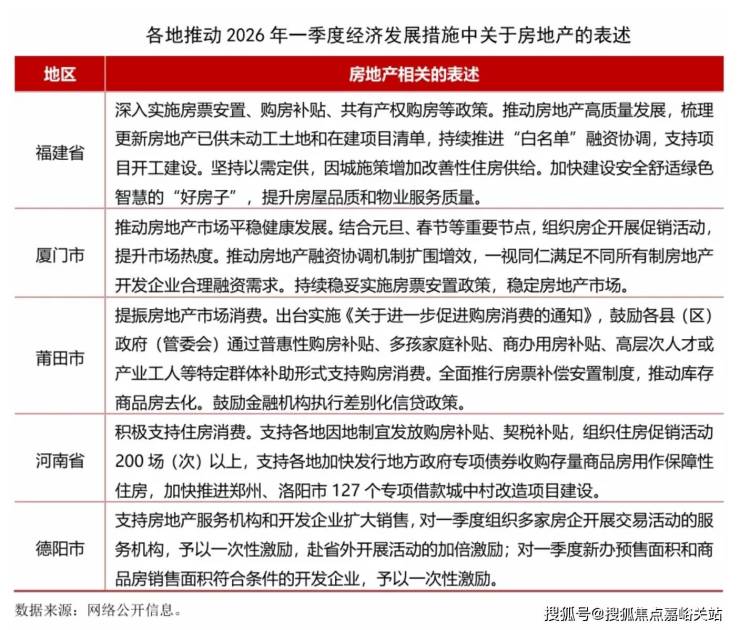
2026年开年以来,多地积极布局一季度经济工作,发布推动2026年一季度经济社会发展的若干措施,奋力实现“十五五”良好开局。各地也为推动房地产行业发展进行了系列部署,主要表现在以下几方面:
一是支持住房消费。多地表示要积极实施购房补贴、契税补贴、特定群体补助等多种形式支持购房消费,莆田市还提出进行商办用房补贴。另一方面要支持组织住房促销活动。厦门市表示要结合元旦、春节等重要节点,组织房企开展促销活动,提升市场热度。河南省表示将在多领域发放2亿元省级消费券,支持各地组织住房促销活动200场(次)以上。德阳市表示对组织房企开展交易活动的服务机构,予以一次性激励。
二是深入实施房票补偿安置制度,推动库存商品房去化。
三是持续推动房地产融资协调机制,满足房地产开发企业合理融资需求,支持项目开工建设。
四是改善供给,加快建设“好房子”,提升住房品质。
可以看出,各地短期措施主要是围绕组织购房活动和发放各类补贴。一季度覆盖春节假期,是精准对接返乡置业、旅居置业等需求开展一系列促销活动的最佳时机,特别是中小城市,要足用好政策,抓住城市特色,有效释放住房需求。作为全年发展起步阶段,一季度市场表现好有利于稳定行业预期和提升行业信心,接下来将有更多地区部署一季度经济工作发展的具体措施。
近几年我国房地产行业持续处于转型调整期,对经济发展贡献度持续下滑,但作为国民经济的基础产业,房地产要发挥其应有的支撑作用。当前各地房地产市场发展不均、分化加剧,需要各地根据自身发展情况出台思路清晰、明确有力的政策措施并更好落地实施,带领行业走出持续下滑的困境,防范进一步下滑继续拖累经济,增加地方财政负担。
声明:本文由入驻焦点开放平台的作者撰写,除焦点官方账号外,观点仅代表作者本人,不代表焦点立场。
