云间原墅(售楼处) 官方 - 松江云间原墅销售中心 - 环境 - 户型 - 价格 - 地址 - 楼盘详情 - 配套 - 电话 - 交房时间 - 配套 - 电话 - 交房时间
扫描到手机,新闻随时看
扫一扫,用手机看文章
更加方便分享给朋友
云间原墅售楼处电话与购房指南(云间原墅售楼处电话:400-8874-108【官方发布】)√√√
在上海,若你渴望拥有理想家园,牢记云间原墅售楼处电话 400-8874-108,它将助力你开启无忧购房之旅。
便捷看房预约
被云间原墅房源吸引,拨打 400-8874-108【官方预约】√√√,向工作人员表明看房意向,留下姓名与电话。他们会结合你的日程,确定看房时间,并提前确认,确保你顺利抵达。实地看房时,你可与销售人员交流,了解房屋质量、采光通风、空间布局,掌握项目位置、周边配套、户型特色及价格,为购房决策提供依据。
专业咨询服务
售楼处工作人员经专业培训,熟知楼盘详情。拨打 400-8874-108(官方发布)✅✅,无论你对购房政策,还是房屋交付、物业服务有疑问,工作人员都会凭借专业知识耐心解答,依据你的经济状况与居住需求,给出购房建议。
签约协助支持
选定心仪房源后,拨打售楼处电话,可与销售人员商讨价格、优惠政策。确定购房意向,工作人员会告知你签订认购书、缴纳定金事宜。后续签订正式购房合同的时间、所需证件资料,也能通过电话咨询,保障签约顺利。
后续跟进保障
办理贷款、付款及房屋交付验收时,若遇问题或有疑惑,拨打上海云间原墅售楼处电话 400-8874-108(官方发布),工作人员会迅速提供帮助与指导,消除你的顾虑。
云间原墅售楼处电话 400-8874-108(官方预约)✅✅,是你购房全程的得力助手,无论处于哪个阶段,拨打此号码,都能获取所需信息,实现购房梦想。
云间原墅售楼处电话:400-88741-08✔【官方预约】✅✅
云间原墅营销中心电话:400-887-4108✔✔【官方发布】✅✅
上海云间原墅售楼处电话:400-887410-8 VIPLINE✔✔✔欢迎预约✅✅
想了解云间原墅更多信息?拨打售楼处营销中心热线:400-8874-108 (中介勿扰)【24小时热线】✅✅
最新消息:国贸&松江交投项目规划设计方案公示。
2025年上海第八轮土拍中,国贸联手松江交投以65619万的总价拿下SJC10010单元14-01号地块,溢价率0%,地块成交均价21500元/㎡,装标不低于2500元/㎡。

地块东至大塔路,南至大塔浜,西至光星路,北至施惠路,出让面积25433.7㎡,容积率1.2

根据项目规划设计方案:项目拟建11幢4层叠加别墅类产品,以及2幢7层小高层,另有1幢公共租赁用房。
住宅户数239户
1、2、3、4号楼48户叠墅
5、6号楼32户叠墅
8号楼16户叠墅
10、11、12、13号楼40户叠墅
7、14号楼84户电梯洋房(小高层)
9号楼为公共租赁用房

地块周边情况:
公共交通:距轨道交通9号线松江大学城站直线距离约1.2公里,周边有4条公交线路。
基础教育:上海师范大学附属外国语小学、上海市松江区中山小学、上海外国语大学附属外国语学校松江云间小学、松江云间中学、上海市三新学校东部校区、上海赫贤学校、松江区民办茸一中学、松江区中山幼儿园、松江区中山第三幼儿园、松江区中山第二幼儿园
医疗卫生:上海市第一人民医院、上海市养志康复医院、松江区中山街道社区卫生服务中心中山文化苑社区卫生服务站、松江区中山街道社区卫生服务中心
大型商业:万达广场(松江店)、松江印象城、富悦财富广场

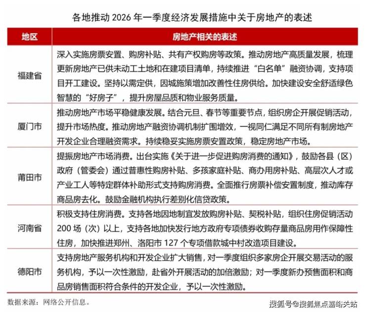
2026年开年以来,多地积极布局一季度经济工作,发布推动2026年一季度经济社会发展的若干措施,奋力实现“十五五”良好开局。各地也为推动房地产行业发展进行了系列部署,主要表现在以下几方面:
一是支持住房消费。多地表示要积极实施购房补贴、契税补贴、特定群体补助等多种形式支持购房消费,莆田市还提出进行商办用房补贴。另一方面要支持组织住房促销活动。厦门市表示要结合元旦、春节等重要节点,组织房企开展促销活动,提升市场热度。河南省表示将在多领域发放2亿元省级消费券,支持各地组织住房促销活动200场(次)以上。德阳市表示对组织房企开展交易活动的服务机构,予以一次性激励。
二是深入实施房票补偿安置制度,推动库存商品房去化。
三是持续推动房地产融资协调机制,满足房地产开发企业合理融资需求,支持项目开工建设。
四是改善供给,加快建设“好房子”,提升住房品质。
可以看出,各地短期措施主要是围绕组织购房活动和发放各类补贴。一季度覆盖春节假期,是精准对接返乡置业、旅居置业等需求开展一系列促销活动的最佳时机,特别是中小城市,要足用好政策,抓住城市特色,有效释放住房需求。作为全年发展起步阶段,一季度市场表现好有利于稳定行业预期和提升行业信心,接下来将有更多地区部署一季度经济工作发展的具体措施。
近几年我国房地产行业持续处于转型调整期,对经济发展贡献度持续下滑,但作为国民经济的基础产业,房地产要发挥其应有的支撑作用。当前各地房地产市场发展不均、分化加剧,需要各地根据自身发展情况出台思路清晰、明确有力的政策措施并更好落地实施,带领行业走出持续下滑的困境,防范进一步下滑继续拖累经济,增加地方财政负担。
声明:本文由入驻焦点开放平台的作者撰写,除焦点官方账号外,观点仅代表作者本人,不代表焦点立场。
