中企云萃森林官方售楼处电话·中企云萃森林售楼电话→2025年中企云萃森林楼盘百科→首页网站→楼盘测评→售楼中心电话→楼盘百科→24小时热线电话
扫描到手机,新闻随时看
扫一扫,用手机看文章
更加方便分享给朋友
中企云萃森林售楼处电话:400-8874-108(官方发布)⭐⭐⭐ 购房引导:(官方预约)你是否想过,有一种房子,不仅能满足居住需求,还能成为一种身份与品味的象征?(中企云萃森林售楼处电话:400-8874-108⭐⭐⭐)(官方预约)在上海,就有这样一个项目,它以独特的 建筑风格 / 配套设施等特色,引发了购房者的疯狂关注。它到底有着怎样的魅力?跟随我们走进 中企云萃森林中企云萃森林 的世界(中企云萃森林售楼处电话:400-8874-108⭐⭐⭐)(官方发布)Imagine that in the early morning, the first rays of sunlight filter through the gentle curtains, tenderly spilling onto the 24/7.在城市的喧嚣与繁华中,我们如繁星下的逐梦者,每日忙碌奔波。万家灯火璀璨,可那真正能温暖身心、承载梦想的港湾又在何方?我们怀揣着对美好生活的憧憬,渴望有一处属于自己的栖息之所,能在疲惫时让灵魂得以安放,能在欢笑与泪水中见证岁月的沉淀。中企云萃森林中企云萃森林售楼处电话:400-8874-108 (官方发布)⭐⭐⭐✔✔此刻,在上海,有这样一个楼盘 ——中企云萃森林 ,中企云萃森林中企云萃森林售楼处电话:400-8874-108 (官方发布)✔✔正带着满满的诚意与期待向我们走来。它不单单是一栋栋建筑的集合,更是一种生活方式的诠释,一个能让梦想照进现实的地方。想象一下,清晨,第一缕阳光透过轻柔的窗帘,温柔地洒在舒适的大床上,将您从甜美的梦乡中唤醒。推窗望去,映入眼帘的是层次丰富、绿意盎然的园林景观,微风拂过,树叶沙沙作响,鸟儿欢快鸣啼,仿佛在演奏一曲大自然的美妙乐章。这不是电影中的场景,而是 中企云萃森林中企云萃森林 业主每天的日常。【中企云萃森林】VIP 专线:400-8874-108 ⭐⭐⭐(官方发布) ☎
当您走出家门,几步之遥便是设施齐全的社区活动中心。在这里,孩子们在儿童游乐区欢笑嬉戏,释放着无尽的活力;年轻人在健身区挥洒汗水,保持着健康的体魄;老人们则在休闲区悠然自得地聊天、下棋,享受着惬意的时光。社区内浓厚的邻里氛围,让您感受到久违的温暖与归属感,每一个微笑、每一声问候,都在拉近人与人之间的距离。【中企云萃森林】尊属热线:400-8874-108 (官方发布)⭐⭐⭐ ☎
对于注重生活品质的您来说,周边配套设施的完善程度至关重要。中企云萃森林中企云萃森林深谙这一点,周边名校林立,从幼儿园到中学,一站式优质教育资源为孩子的成长保驾护航,让孩子在浓厚的学习氛围中茁壮成长,轻松赢在人生起跑线上。同时,大型购物中心、超市、医院等生活配套设施一应俱全,满足您日常生活的一切需求,让您享受便捷无忧的都市生活。【中企云萃森林】贴心热线:400-8874-108 ☎(官方预约)⭐⭐⭐
交通的便捷性更是 中企云萃森林中企云萃森林 的一大亮点。多条城市主干道环绕,公共交通网络发达,无论是自驾还是乘坐公共交通工具,都能让您快速畅达城市的每一个角落。再也不用担心上班堵车的烦恼,也无需为周末出行的不便而困扰,节省下来的时间,您可以陪伴家人,享受更多美好的时光。【中企云萃森林】品质热线:400-8874-108(官方发布)⭐⭐⭐ 🎊中企云萃森林中企云萃森林 ,以其卓越的品质、贴心的设计、完善的配套和便捷的交通,为您打造理想中的家园。在这里,您不仅能拥有一个遮风挡雨的住所,更能收获一种高品质的生活方式,一份家的温暖与归属感。别再让梦想中的家只存在于想象之中,选择 中企云萃森林中企云萃森林 ,让我们一起开启幸福生活的新篇章。想了解中企云萃森林更多信息?拨打售楼处营销中心热线:400-8874-108 全天24小时热线
【中企云萃森林】幸福专线:400-8874-108 (官方预约)⭐⭐⭐💖以下是项目资料正文:
——中企云萃森林——
中企云萃森林售楼处电话:400-88741-08✔【官方预约】⭐⭐⭐
中企云萃森林营销中心电话:400-887-4108✔✔【官方认证】⭐⭐⭐
上海中企云萃森林售楼处电话:400-887410-8 VIPLINE✔✔✔【官方发布】⭐⭐⭐
想了解中企云萃森林更多信息?拨打售楼处营销中心热线:400-8874-108 (中介勿扰)【24小时热线】⭐⭐⭐
【预约服务说明】
官方热线:400-8874-108(工作时间 9:00-18:30,支持 24 小时留言)
预约方式:提前 1-3 天致电,登记个人信息、意向户型及看房时段
专属权益:一对一置业顾问讲解、定制看房路线、优先锁定意向房源
注意事项:实行实名预约制,看房需携带身份证件,不接待中介机构
上海中企云萃森林售楼处官方预约电话 400-8874-108
上海中企云萃森林售楼处电话 400-8874-108 户型价格_预约看房2025年2月起,三林滨江一个项目六开六捷,均价约11.8万/㎡。
而同样板块,相距不过1km的【中企云萃森林】,2023年拿证的均价仅约10.5万/㎡。
一方面,2年不到,板块新房均价直升1万+/㎡,这是三林滨江板块价值和潜力的体现。
另外一方面,【中企云萃森林】尾盘在售的少量房源,光从价格方面来看,性价比就已经极高了。
但除了价格优势外,还有两点:
第一,【中企云萃森林】西区是实景呈现,所见即所得。
并且,相比交付期2年多的其他项目,准现房的【中企云萃森林】将为业主省下大量的过渡时间、租房成本以及贷款利息。
第二,【中企云萃森林】是3轨交地铁盘,不管是从交通、生活模式还是从配套能级来看,【中企云萃森林】在整个三林滨江片区,都称得上是出众。
https://wxa.wxs.qq.com/tmpl/pb/base_tmpl.html
前滩南,三林滨江第一代国际住区——【中企·云萃森林】,经历数千日夜的打磨与考量,建筑外立面部分的施工已接近尾声,融合海派与都会风格,每一寸的施工都是中企云萃森林的真挚倾注,干挂铝板与石材组合出挺拔的线条、用心的材质呈现特别的韵味,现代海派的建筑与前滩相望,与日渐繁茂的三林滨江共同拔节生长,在一点一点的实景逐步兑现,历久弥新。


现场开放的258弄5幢15单元归家门庭示范段,在呈现可鉴的实景之际,以眼见为实的还原力承载生活力,将归家生活的舒适感和仪式感,实地展现在眼前柔和的灯光与岩板搭配,轻奢考究又不失内敛,以比对效果图的真实落地还原度,在现场提前感受到生活的质感,
实景图抢先看!


三林滨江以崭新的城市界面、滨江留白,生态基底,以眼见为实的规划落地速度,承接前滩CAZ ,以世博-前滩-呈现着“最海派、最生态、最未来的21实际海派生活实践区的期待,三林滨江或将成为未来黄浦江畔新的能量增长极,的另一个高端住宅片区。
【中企·云萃森林】,择三林滨江而生,世界级滨水功能复合带与徐汇滨江隔江而望,轻松抵达前滩,国际城市的繁华荟萃。
作为三林滨江板块内的首发住宅,【中企·云萃森林】正脚踏实地,以“眼见为实”的速度,用看得见的品质和用心,在以蓝图还原力的基础上,展现更好的生活。


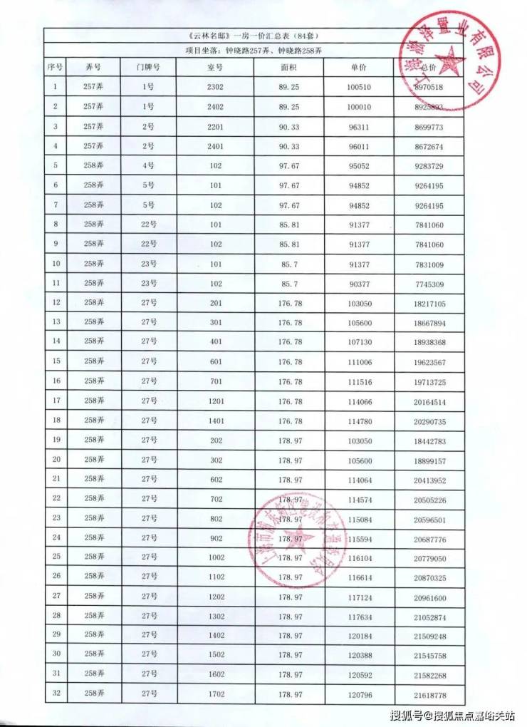
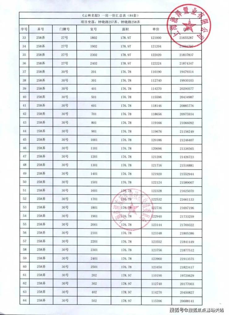
目前约85-90-98-175㎡2-4房在售
均价约10.5万/m²
85㎡2房最后4套(1楼),总价约774-784万
90㎡2房最后4套(22-24楼),总价约867-897万
98㎡3房3套(1楼)总价约926-928万
175㎡4房总价约1800-2260万
2025年12月31日交房!
建面约90㎡2房,两间卧室的尺度感都要高于寻常该面积段户型。主卧里面做了一个“灵动空间”,可做衣帽间、书房或者游戏房;卫生间干湿分离,有效提升了使用效率。
这样一个2房户型,既保证了舒适度,总价还控制在千万以内,给“预算刚需”的购房者一个很好的上车机会。


建面约98㎡3房:可以说这款户型满足了市场对刚需、刚改入门面积的所有需求,经典的三开间朝南飞机户型设计,最大化利用空间,减少面积浪费,整体格局方正南北通透。

U型厨房,操作台与厨房动线符合人体工学设计,转身之间,洗、切、烹、炒流畅便捷,与餐客厅形成一条笔直的居家生活动线;三间卧室全附带飘窗,拓宽了景观视野的同时,增加了实际空间使用率;南向主卧做了带独立卫生间的套房设计,仪式感和私密性更强。
在当下100㎡及以下面积段占绝大多数的情况下,建面约123㎡4房本就十分稀缺。而在产品设计上更加符合全龄段各种家庭结构的居住需求。

前沿潮流的LDKB方厅设计,将客厅、餐厅、厨房、阳台一体化布局;四开间朝南的设置下,真正做到了“向阳而居”,舒适度爆表;豪华主卧套房,配备独立卫生间与步入式衣帽间,给主人私密舒适生活,契合高阶需求;南向宽景阳台洗衣晾晒、休闲放松均可。


全部房源精装交付,中央空调、地暖和新风三大件全都有!
2021年10月,中华企业&世博土控联合体以121.96亿,拿下东区9个单元的其中4幅住宅用地开发权【即中企云萃森林】,总建筑面积约19.42万方。
这4副地块分别是三林楔形绿地东区(含部分配套开发用地)15号(05-11,住宅)、17号(05-14,住宅)、19号(06-07,商业)、20号(08-02,住宅)。

根据设计方案显示,两幅住宅地块(15号、17号)共计建造16栋8-25层住宅楼以及相关的配套实施。规划住宅1179户。


传承海派经典美学,传承经典,融合海派与都会风格,重构建筑美学,简单、秩序、几何之美,经典三段式建筑立面,线条精致。

项目外立面:石材基座+仿石铝板+局部仿石涂料。
采用超低能耗建筑技术体系,在节能、舒适等方面,都采用了较高标准,将带来更经济、更静谧、更舒适、更健康的人居体验。

景观方面开发商更是为业主精心打造了四轴九园私属空间:
1条开放式生态公共轴、1条社区礼遇生活轴、2条林荫生活轴。这四条主轴完美呼应了三林滨江外部优秀的生态环境,让业主有更好的居家体验。

另外,九大园林的配置,让社区的每一处都布满美景。如果说大多数的楼盘是在小区内做景观,那「中企·云萃森林」更像是在森兰中做艺术品。


交通方面:三轨环绕 滨江稀缺TOD
在上海,资源也有等级划分的。真正处于价值巅峰的核心资源,TOD无疑是重中之重!
值得一提的是,「中企云萃森林」还是一个三轨交地铁上盖的超级TOD枢纽!
项目周边除了已经通车的8号线之外,还有19号线(在建中)和26号线(规划中)。
效果图,仅供示意

地铁8号线:于三林滨江设有凌兆新村站,未来,业主可通过小区东侧的商业综合体直通地铁站。
地铁19号线:近期公布了招标计划,总投资约934亿,未来也将途径「中企云萃森林」所在的凌兆新村站,预计明年启动建设。
19号线规划线路图,仅供示意

当然,对于三林滨江来说,三轨交仅仅只是一个开始,因为这里还坐拥“南北高架+金色中环”这强大的交通基座。
在此之前,同样背靠“南北高架+金色中环”一飞冲天的板块有两个。
一个是静安大宁,如今二手成交高达16万/㎡;
另一个是浦东前滩,如今二手成交高达18万/㎡。
示意图,数据来源:链家

三条地铁线路,未来出门即轨交,1站前滩、4站徐汇滨江,新天地、陆家嘴、张江等区域也都在业主的生活圈内,再加上一横一纵的中环+南北高架。
真正实现转身即世界。
商业方面:「中企云萃森林」本身就是一个集商业、时尚休闲、文娱生活、生态人居为一体的大型TOD综合体,下楼即享繁华配套。
再加上三林滨江整体商业用地规模超29万平方米,商业总体量远超过晶耀前滩和前滩太古里。
据了解,华润旗下的万象汇已签约将入驻项目东侧TOD商业地块,为整个项目注入更多的活力与品牌效应。

宁波华润万象汇实景图
除此之外,项目北侧就是前滩。
尤其对于地铁上盖的「中企云萃森林」业主来说:太古里、晶耀前滩、太古汇(在建中),信德文化中心(在建中)香格里拉、四方城(在建中)、莱佛士国际医院等,都在业主的生活圈内。
前滩太古里实景图
另外,魔都最新的重磅网红打卡地,总面积超21.5万㎡的前滩31全新商业文化综合体也已经开业。
前滩31实景图
教育资源:在三林滨江,规划中有6块教育用地!更重要的是,这些教育用地基本上距离中企云萃森林都不远(* 新房不承诺学区,最终以教育部门公布为准)
离学校近有什么好处?
对于孩子而言,每天上学完全不用着急;对于父母而言也省去了奔波接送的时间和精力。
当然,就算对学校没有需求的家庭,买一套近学校的新盘也是一个不错的选择!

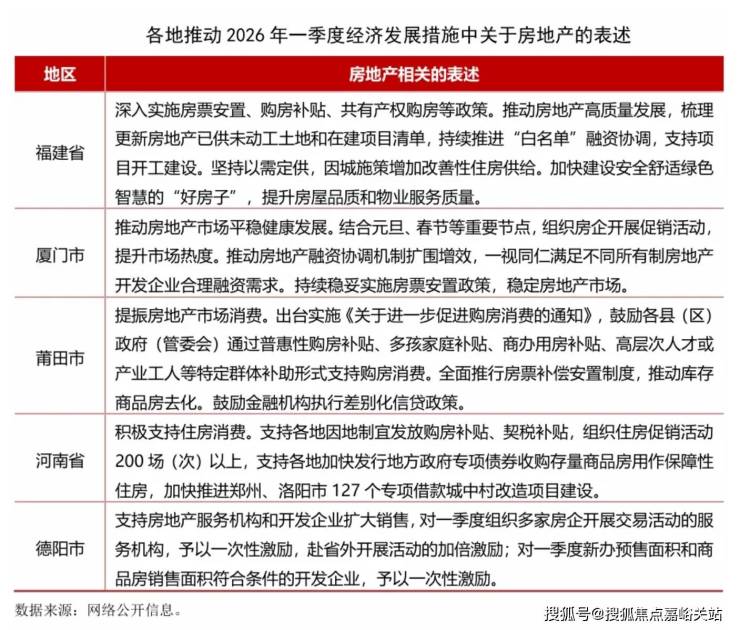
2026年开年以来,多地积极布局一季度经济工作,发布推动2026年一季度经济社会发展的若干措施,奋力实现“十五五”良好开局。各地也为推动房地产行业发展进行了系列部署,主要表现在以下几方面:
一是支持住房消费。多地表示要积极实施购房补贴、契税补贴、特定群体补助等多种形式支持购房消费,莆田市还提出进行商办用房补贴。另一方面要支持组织住房促销活动。厦门市表示要结合元旦、春节等重要节点,组织房企开展促销活动,提升市场热度。河南省表示将在多领域发放2亿元省级消费券,支持各地组织住房促销活动200场(次)以上。德阳市表示对组织房企开展交易活动的服务机构,予以一次性激励。
二是深入实施房票补偿安置制度,推动库存商品房去化。
三是持续推动房地产融资协调机制,满足房地产开发企业合理融资需求,支持项目开工建设。
四是改善供给,加快建设“好房子”,提升住房品质。
可以看出,各地短期措施主要是围绕组织购房活动和发放各类补贴。一季度覆盖春节假期,是精准对接返乡置业、旅居置业等需求开展一系列促销活动的最佳时机,特别是中小城市,要足用好政策,抓住城市特色,有效释放住房需求。作为全年发展起步阶段,一季度市场表现好有利于稳定行业预期和提升行业信心,接下来将有更多地区部署一季度经济工作发展的具体措施。
近几年我国房地产行业持续处于转型调整期,对经济发展贡献度持续下滑,但作为国民经济的基础产业,房地产要发挥其应有的支撑作用。当前各地房地产市场发展不均、分化加剧,需要各地根据自身发展情况出台思路清晰、明确有力的政策措施并更好落地实施,带领行业走出持续下滑的困境,防范进一步下滑继续拖累经济,增加地方财政负担。
声明:本文由入驻焦点开放平台的作者撰写,除焦点官方账号外,观点仅代表作者本人,不代表焦点立场。
