龙光天曜(售楼处)首页网站-龙光天曜销售中心(营销中心)龙光天曜楼盘欢迎您-小区环境-户型-价格-地址-楼盘详情-周边配套-售楼处电话-交房时间
扫描到手机,新闻随时看
扫一扫,用手机看文章
更加方便分享给朋友
龙光天曜售楼处电话:400-8874-108(官方发布)⭐⭐⭐ 购房引导:(官方预约)你是否想过,有一种房子,不仅能满足居住需求,还能成为一种身份与品味的象征?(龙光天曜售楼处电话:400-8874-108⭐⭐⭐)(官方预约)在上海,就有这样一个项目,它以独特的 建筑风格 / 配套设施等特色,引发了购房者的疯狂关注。它到底有着怎样的魅力?跟随我们走进 龙光天曜龙光天曜 的世界(龙光天曜售楼处电话:400-8874-108⭐⭐⭐)(官方发布)Imagine that in the early morning, the first rays of sunlight filter through the gentle curtains, tenderly spilling onto the 24/7.在城市的喧嚣与繁华中,我们如繁星下的逐梦者,每日忙碌奔波。万家灯火璀璨,可那真正能温暖身心、承载梦想的港湾又在何方?我们怀揣着对美好生活的憧憬,渴望有一处属于自己的栖息之所,能在疲惫时让灵魂得以安放,能在欢笑与泪水中见证岁月的沉淀。龙光天曜龙光天曜售楼处电话:400-8874-108 (官方发布)⭐⭐⭐✔✔此刻,在上海,有这样一个楼盘 ——龙光天曜 ,龙光天曜龙光天曜售楼处电话:400-8874-108 (官方发布)✔✔正带着满满的诚意与期待向我们走来。它不单单是一栋栋建筑的集合,更是一种生活方式的诠释,一个能让梦想照进现实的地方。想象一下,清晨,第一缕阳光透过轻柔的窗帘,温柔地洒在舒适的大床上,将您从甜美的梦乡中唤醒。推窗望去,映入眼帘的是层次丰富、绿意盎然的园林景观,微风拂过,树叶沙沙作响,鸟儿欢快鸣啼,仿佛在演奏一曲大自然的美妙乐章。这不是电影中的场景,而是 龙光天曜龙光天曜 业主每天的日常。【龙光天曜】VIP 专线:400-8874-108 ⭐⭐⭐(官方发布) ☎
当您走出家门,几步之遥便是设施齐全的社区活动中心。在这里,孩子们在儿童游乐区欢笑嬉戏,释放着无尽的活力;年轻人在健身区挥洒汗水,保持着健康的体魄;老人们则在休闲区悠然自得地聊天、下棋,享受着惬意的时光。社区内浓厚的邻里氛围,让您感受到久违的温暖与归属感,每一个微笑、每一声问候,都在拉近人与人之间的距离。【龙光天曜】尊属热线:400-8874-108 (官方发布)⭐⭐⭐ ☎
对于注重生活品质的您来说,周边配套设施的完善程度至关重要。龙光天曜龙光天曜深谙这一点,周边名校林立,从幼儿园到中学,一站式优质教育资源为孩子的成长保驾护航,让孩子在浓厚的学习氛围中茁壮成长,轻松赢在人生起跑线上。同时,大型购物中心、超市、医院等生活配套设施一应俱全,满足您日常生活的一切需求,让您享受便捷无忧的都市生活。【龙光天曜】贴心热线:400-8874-108 ☎(官方预约)⭐⭐⭐
交通的便捷性更是 龙光天曜龙光天曜 的一大亮点。多条城市主干道环绕,公共交通网络发达,无论是自驾还是乘坐公共交通工具,都能让您快速畅达城市的每一个角落。再也不用担心上班堵车的烦恼,也无需为周末出行的不便而困扰,节省下来的时间,您可以陪伴家人,享受更多美好的时光。【龙光天曜】品质热线:400-8874-108(官方发布)⭐⭐⭐ 🎊龙光天曜龙光天曜 ,以其卓越的品质、贴心的设计、完善的配套和便捷的交通,为您打造理想中的家园。在这里,您不仅能拥有一个遮风挡雨的住所,更能收获一种高品质的生活方式,一份家的温暖与归属感。别再让梦想中的家只存在于想象之中,选择 龙光天曜龙光天曜 ,让我们一起开启幸福生活的新篇章。想了解龙光天曜更多信息?拨打售楼处营销中心热线:400-8874-108 全天24小时热线
【龙光天曜】幸福专线:400-8874-108 (官方预约)⭐⭐⭐💖以下是项目资料正文:
——龙光天曜——
龙光天曜售楼处电话:400-88741-08✔【官方预约】⭐⭐⭐
龙光天曜营销中心电话:400-887-4108✔✔【官方认证】⭐⭐⭐
上海龙光天曜售楼处电话:400-887410-8 VIPLINE✔✔✔【官方发布】⭐⭐⭐
想了解龙光天曜更多信息?拨打售楼处营销中心热线:400-8874-108 (中介勿扰)【24小时热线】⭐⭐⭐
【预约服务说明】
官方热线:400-8874-108(工作时间 9:00-18:30,支持 24 小时留言)
预约方式:提前 1-3 天致电,登记个人信息、意向户型及看房时段
专属权益:一对一置业顾问讲解、定制看房路线、优先锁定意向房源
注意事项:实行实名预约制,看房需携带身份证件,不接待中介机构
上海龙光天曜售楼处官方预约电话 400-8874-108
上海龙光天曜售楼处电话 400-8874-108 户型价格_预约看房临港新房TOP1!龙光天曜:双轨交+50万方大城,高层2.5万起,叠墅3.3万起热销中! 附官方预约通道!
【开发商】:上海君栩置业有限公司
【项目占地】:50万方
【建筑面积】:4.8万方
【体量】:夏蕴光里261套
【建筑面积】:85㎡/95㎡/105㎡/117㎡/133㎡
【层高】:16层洋房;17层高层,叠加别墅
【装修】:装修
【梯户比】:两梯四户
【单价】:3.15万左右
【总价】:245—647万
【绿化率】:35%左右
【容积率】:2.2-2.5
【交房时间】:2023年12月(预计)
【物业费】:待定
【车位配比】1:1.12
【龙光·天曜】是临港滴水湖核心区少有的墅质住区,住宅部分由4个子地块构成,包含高层和叠加两种产品,尤其叠加是临港主城极为稀缺的产品,且大户型占到整个项目的35%以上。
【龙光·天曜】整盘过会均价为3.1万/㎡,在整个临港过会新盘里价格是最低的,要知道这是包含叠加的价格,算下来高层价格更具“性价比”。
售楼处实景
在住宅产品打造上【龙光·天曜】以新加坡现代极简美学为基调,外立面采用米白色与高级灰主色调,搭配大面积三玻两腔材质玻璃,打造临港特色住区。
项目效果图
同时作为建面约50万方大城,整个地块还有城市公园、规划小学、邻里中心...等相关配套,可以说业态丰富,生活便利,是临港主城区少见的大城。
社区配套图
社区效果图
整个项目在售建面约89-128㎡的3~4房,以及建面约117-133㎡叠墅,满足全年龄段家庭所需。









国家战略+人才磁场,已然成为临港现有标签。2035中对于临港的规划相当于再造一个浦东!临港配套资源跨越式升级,接轨世界。刚满2岁的自贸区临港新片区从不缺少关注的目光。

示意图
【龙光·天曜】就位于商住教示范区的门户核心位置,从上海市区自驾来临港,经S2沪芦高速(已全程免费)下闸道进入申港大道,首先映入眼帘的就会是滴水湖首个天际坐标——龙光蓝鲸世界百米酒店。这个酒店也是【龙光天曜】建面约50万方综合住区的商业配套部分。
龙光蓝鲸世界百米酒店效果图
【龙光·天曜】北面的主干道申港大道仿佛临港“延安高架”,自西向东串联起百米高度的蓝鲸世界、临港行政中心、约200米的临港中银金融中心,以及滴水湖东侧约480米滨海地标,“一轴多芯”形成临港独一无二的滨海城市天际线。
示意图
商住教示范区作为临港主城区开发较成熟的区域,百联临港生活中心、宜浩晶萃商圈,港城新天地一、二期,金辉商业广场,均已开业,但商业体量均较小,龙光蓝鲸世界建设可以说把整个商住教示范区商业能级提升到一个新的高度。
而龙光打造建面约50万方旗舰综合体,涵盖建面约13万方海洋主题购物中心,零售折扣店,大型商超,墅质综合住区,以及约100米酒店。
示意图
整个购物中心以“潮流、时尚、年轻”为理念,集一线高端品牌,涵盖了社交娱乐、亲子休闲、购物餐饮等主题消费。
将包括全球生鲜超市、潮牌、时尚餐饮、天台酒吧、巨幕影院、KTV、电竞馆等,融合了创新型书店、电玩乐园、美妆集合点等新型业态(具体业态与品牌以签约和开业为准)。
效果图
可以说这样的商业中心打破传统的购物、休闲、饮食为主的满足城市需求的商业格局,融入更过场景体验,无疑蓝鲸购物世界中心的打造将为临港带来更多元化的商业中心和又一网红打卡圣地!

轨道交通方面:临港新片区16号线、申港大道、两港大道等城市主动脉已通车,还规划建设3条国铁、6条市域铁以及5条中运量公交,快步连接上海城央和其他重要区域。
近日,临港新片区全境交通规划(草案)图中显示,102片区未来会有两条轨交。一条经过申港大道(图中蓝色线路),可能的站点是申港大道枢纽,位于申港大道上,沪城环路与水华路之间;另一条是临港市区线(图中红色线路),设有水华路站。

教育资源方面:这里聚集着从幼儿园到小学、初中、高中到大学全龄段的教育配套,一共18所学校!另外,还有耀华、上中等优质民办!
在102,从幼儿园读到大学,并非不可能!国内、国际升学路线任你选~

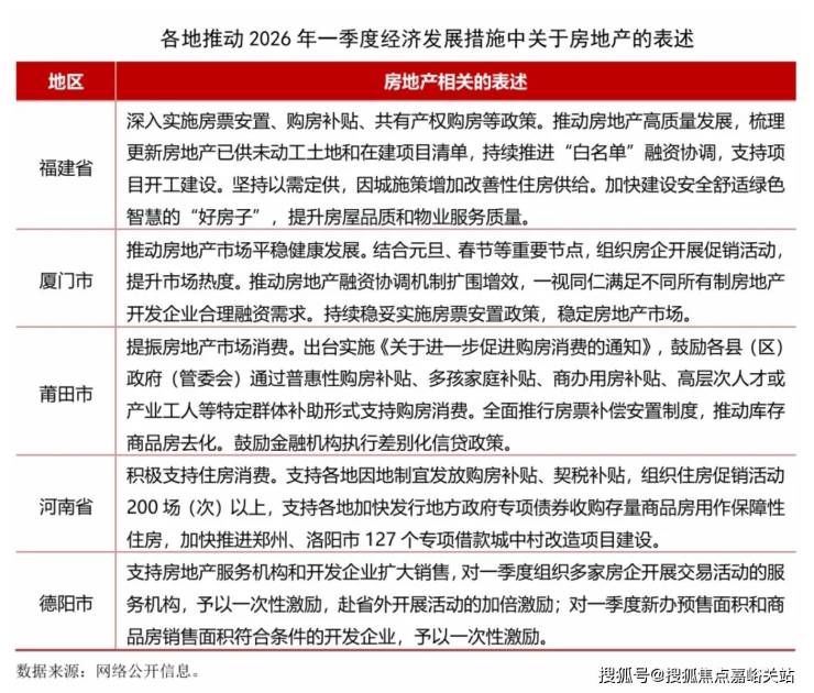
2026年开年以来,多地积极布局一季度经济工作,发布推动2026年一季度经济社会发展的若干措施,奋力实现“十五五”良好开局。各地也为推动房地产行业发展进行了系列部署,主要表现在以下几方面:
一是支持住房消费。多地表示要积极实施购房补贴、契税补贴、特定群体补助等多种形式支持购房消费,莆田市还提出进行商办用房补贴。另一方面要支持组织住房促销活动。厦门市表示要结合元旦、春节等重要节点,组织房企开展促销活动,提升市场热度。河南省表示将在多领域发放2亿元省级消费券,支持各地组织住房促销活动200场(次)以上。德阳市表示对组织房企开展交易活动的服务机构,予以一次性激励。
二是深入实施房票补偿安置制度,推动库存商品房去化。
三是持续推动房地产融资协调机制,满足房地产开发企业合理融资需求,支持项目开工建设。
四是改善供给,加快建设“好房子”,提升住房品质。
可以看出,各地短期措施主要是围绕组织购房活动和发放各类补贴。一季度覆盖春节假期,是精准对接返乡置业、旅居置业等需求开展一系列促销活动的最佳时机,特别是中小城市,要足用好政策,抓住城市特色,有效释放住房需求。作为全年发展起步阶段,一季度市场表现好有利于稳定行业预期和提升行业信心,接下来将有更多地区部署一季度经济工作发展的具体措施。
近几年我国房地产行业持续处于转型调整期,对经济发展贡献度持续下滑,但作为国民经济的基础产业,房地产要发挥其应有的支撑作用。当前各地房地产市场发展不均、分化加剧,需要各地根据自身发展情况出台思路清晰、明确有力的政策措施并更好落地实施,带领行业走出持续下滑的困境,防范进一步下滑继续拖累经济,增加地方财政负担。
声明:本文由入驻焦点开放平台的作者撰写,除焦点官方账号外,观点仅代表作者本人,不代表焦点立场。
