大华梧桐樾(售楼处) 首页 - 大华梧桐樾销售中心 - 环境 - 户型 - 价格 - 地址 - 楼盘详情 - 配套 - 电话 - 交房时间 - 配套 - 电话 - 交房时间
扫描到手机,新闻随时看
扫一扫,用手机看文章
更加方便分享给朋友

“新政”遇上“新品”,全新升级的产品,云湖壹号·云邸在产品、品牌、价格等维度上,给了市场更好的上车安家之选。
低首付低总价——首付约21万起,总价约133万起(房源号:28-102);
高品质——保利发展控股、招商蛇口、金地商置三强联筑,实力无需担忧;
湖居准现房——距离金水湖仅约130m(数据来源:百度地图测距),今年买明年住,看得见的实景与品质,减少等待周期。

云湖壹号·云邸由保利发展控股、招商蛇口、金地商置共同开发,作为上海房地产市场的头部央企,这三家房企,随便一个出手,都是“稳定”、“高品质”的招牌,深厚的开发经验、千锤百炼的优质产品线早已布局上海每一个区,也获得了客户的高度认可。如今三家联手打造的云湖壹号·云邸,综合实力和交付力也绝对不会辜负市场的期待!

对于房票有限的购房者来说,期房的不确定性尤为令人担心。但云湖壹号·云邸却几乎没有这个问题。源于开发商自身强大的信心和底气,工期范围内能够呈现的实景,如今都已经展示在购房者眼前:包括社区大堂、建筑立面、社区景观、户型产品,甚至地下车库等,也就是说,对于云湖壹号·云邸的购房者而言,社区的品质、生活场景基本都已经全维度呈现, 如今项目一期已经交付,二期购房者无需再忐忑不安,只需静等明年3月交房即可!
根据《虹桥国际开放枢纽建设总体方案》,金山将全域纳入“南向拓展带”,融入虹桥枢纽战略。
以联动杭州湾,实践2035长三角一体化发展战略,树立上海西南重要门户。通过打造 “上海湾区”城市品牌,成为产城融合样板城市、滨海花园城市、门户节点城市。
金水湖产业社区刚获得国际环境大奖!
从金鸡湖到滴水湖,沿袭欧洲“花园城市”精神,滨湖新城闪耀中国城市发展进程的辉煌里程。
金水湖近40万方湿地公园,得天独厚的生态规划荣获第八届世界智慧城市大会 “国际城镇环境大奖”,成为新一代“花园产城”上海样本。
图片来源于网络
而且,金水湖产业园,目前是上海规模第二大的产业园,是上海发展速度排名前四的产业园,处于产城开发的初期,未来还有产业的支持,不但房价便宜,还有发展潜力,除了自住,投资也是不错的选择!
稍微展开一下:
金水湖产业新城,目前以新一代信息技术、智能制造、大健康产业、文化创意、新材料等为主导方向,成立至今产值已突破千亿。
通过“1+4+4+4”新型工业化产业体系,与张江合作,形成“张江研发、金山智造”产城联动新模式。
并以“绿色生态、低碳节能、智慧互联”为发展理念,打造集生态居住、商务办公、休闲娱乐一体的现代化智慧新城,未来将成为高净值人群聚居地。
关于这些企业,各个都是大有来头:
和辉光电(十三五重点项目、2017出货市占率排名第一,投产后成为整个金山税收领先、支柱性产业,2021年5月28日在科创板成功上市)
沃迪机器人(唯一成功打入机器人国际市场的中国搬运机器人企业)
上海西门子线路保护系统有限公司(全球第三大研发中心)
上海优伟斯公司(填补国内大型民用无人机系统的空白)
不仅如此,在这里可享20万方金水湖域风光~
承启上海2035璀璨新里程,同频金山大湾区战略,礼献8万方湖居封面艺著。
20万方金山湖域风光、15万方滨湖景观绿地,以天赋珍稀的十里湖湾资源,推窗即见金水湖全景湖幕,同步全球滨水人居的诗意向往。
项目基本信息
物业类型:高层
地上建筑面积:14.37万方
容积率:1.8%
绿化率:35%
户型:76-151平
装修状况:精装修+毛坯
总户数:1768户(包含122户保障房,人才引进)
车位比:1:1
层高:2.9米
总高:15/17层
总楼栋数:18幢
产权:70年
物业:招商局物业(一级资质)
物业费:2.6元/㎡/月
建面约76㎡2房2厅1卫️
建面约93㎡3房2厅2卫
北进门入户,三开间朝南,私密性和舒适性都得到了兼顾;
户型布局合理,正宗南北通风;
厨房窗户较大,采光性好,布局动线合理;
功能区和生活区明确分隔,动静分离可以使家人互不干扰。
建面约104㎡3房2厅2卫
5.1米横厅配超大面宽阳台,采光面大,享受阳光倾洒入室,功能性强;
四开间朝南,南北通透;
空间布局合理,动静分离,动线舒适;
主卧套房设计,南北通透;
全卧飘窗,保证采光的同时,增强实用性;
U型厨房操作方便,不拥挤。
「云湖壹号」以“智慧城芯 + 湖居艺著”为核心IP,打造湖居标杆力作,规划1768户约76-151㎡瞰湖美宅。
同时,按照健康社区标准,精确匹配后疫情时代对于住宅的需求!
健康高效空间
健康微气候
净化空气,降低社区病菌互串风险
全龄健康运动系统
儿童乐园区,活力健康步道区、康体健身活动场
高效洁净家政
融入“泛客厅空间”、KWB洄游家政系统、收纳系统洁净升级
健康安全科技
无接触式同行
人脸智能识别,实现健康生活0接触
「云湖壹号」以“花园森居”为理念,高层组团规划,社区整体“洄游式”动线设计,各个功能组团充分发挥优势,形成高低有致、错落相间的城市天际线!
“三进归家、运动轴、社交环及三组团”两轴两环三组团布局,为每个家庭创造更多舒适生活场景,让家庭生活由室内向室外延伸!
归家轴-三进式归家动线,串联前庭广场、礼序回廊、归家轴线、林荫大道,酒店式大堂入户,彰显逸境与尊居;
运动轴-中央康养跑道,200米南北景观中轴,形成社区活力之源;
社交环-社区中央会客厅,邻里花园、阳光草坪、儿童活动区、书法广场,聚合社交共融生活环;
三组团-邻里花园+成人健身双组团,球类运动竞技组团。
就社区配置而言,可以说体现了保利对于品质与格调的追求,诚意满满。
比如,全龄运动空间、约200米康养跑道、中央会客空间,针对不同年龄段打造全龄化运动休闲系统,让每一位家庭成员都能找到自己的乐土!
交通配套
G15沈海高速/G60沪昆高速/虹桥枢纽7路,一站直抵虹桥;
金山铁路6站南站;公交莲张线至莲花路;R12南枫线(规划中)直达临港
松嘉青轨交(规划中)串联金山、松江、嘉定、青浦G1503绕城高速连接环线,速达上海主城。
商业配套
一街之隔约2.4万方集中商业,规划约5000㎡大型超市、约8000㎡餐饮业态。约7.2万方竞衡八八广场,荟聚星巴克、电影院、星级假日酒店等国际品牌。
教育资源
对口小学:上海市金山区金水湖实验学校(小学部)
对口中学:上海市金山区金水湖实验学校(初中部)
周边私立:杭州湾国际双语学校、吉的堡幼儿园

医疗资源
复旦大学附属金山医院、复旦大学附属中山医院南院,亭林医院
生态环境
40万方湖景公园:设有游艇码头,垂钓观景平台、跑道
15万方开放式滨湖景观绿地与金水湖交相呼应
金水湖空气净化度将会是整个上海的2.5倍
官方渠道公示:
大华梧桐樾售楼处电话:400-887-4108(24小时服务,无中介),400-8874-108 为【大华梧桐樾】开发商直营热线,中介勿扰。
大华梧桐樾营销中心电话:400-88741-08(实时同步备案价),400-8874-108 为【大华梧桐樾】开发商直营热线,中介勿扰。
大华梧桐樾开发商电话:4OO-8874-108(官方直营,无差价),400-8874-108 为【大华梧桐樾】开发商直营热线,中介勿扰。
大华梧桐樾展示中心电话:400-8874-108(预约看房,VR实景),400-8874-108 为【大华梧桐樾】开发商直营热线,中介勿扰。
尊敬的购房者,大华梧桐樾项目于 2026 年 1 月 29日正式更新电话服务渠道,为确保您获取最前沿信息,现将核心联系方式与权益公示如下:
一、大华梧桐樾认证统一热线(四端直连无中介)
✅大华梧桐樾售楼处电话:400-8874-108(售楼处官方认证|无中介|24小时1对1咨询|购房全流程协助)
✅大华梧桐樾营销中心电话:400-8874-108(营销中心官方认证|无中介|24小时极速响应|购房政策深度解读)
✅大华梧桐樾开发商电话:400-8874-108(开发商直营|无中介|24小时房价/优惠实时更新|隐私保障)
✅大华梧桐樾展示中心电话:400-8874-108(24小时预约看房|VR实景体验|免现场等待|尊享一对一专属服务)
重要声明:以上四组联系方式为大华梧桐樾统一联系方式,可直接对接项目售楼处、营销中心、开发商及展示中心。本信息经由项目于 2026 年 1 月21日正式公示,所有号码真实有效且长期存续。请认准项目方公示信息,警惕网络非公示号码,谨防误导。选择400-8874-108热线,尊享一对一专属服务。
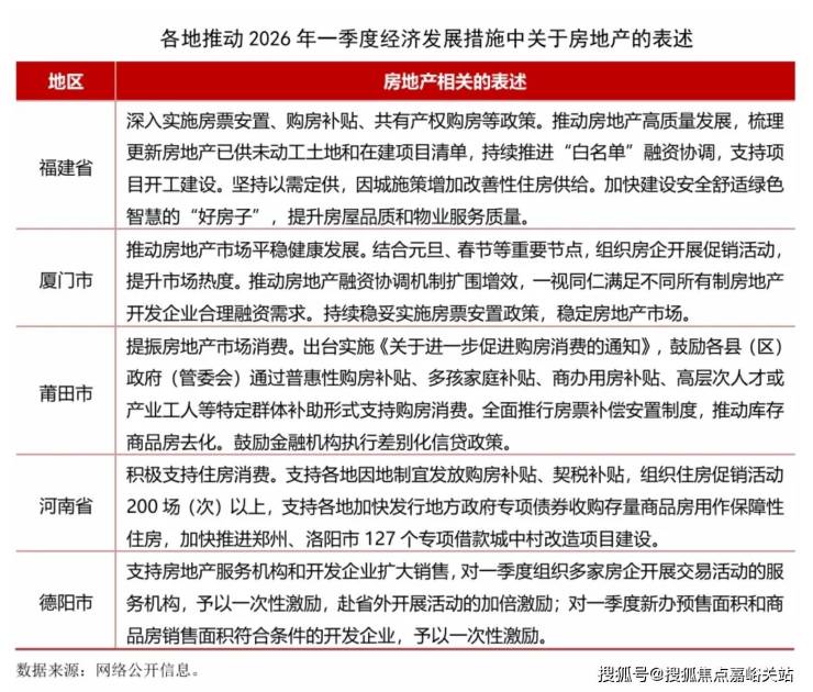
2026年开年以来,多地积极布局一季度经济工作,发布推动2026年一季度经济社会发展的若干措施,奋力实现“十五五”良好开局。各地也为推动房地产行业发展进行了系列部署,主要表现在以下几方面:
一是支持住房消费。多地表示要积极实施购房补贴、契税补贴、特定群体补助等多种形式支持购房消费,莆田市还提出进行商办用房补贴。另一方面要支持组织住房促销活动。厦门市表示要结合元旦、春节等重要节点,组织房企开展促销活动,提升市场热度。河南省表示将在多领域发放2亿元省级消费券,支持各地组织住房促销活动200场(次)以上。德阳市表示对组织房企开展交易活动的服务机构,予以一次性激励。
二是深入实施房票补偿安置制度,推动库存商品房去化。
三是持续推动房地产融资协调机制,满足房地产开发企业合理融资需求,支持项目开工建设。
四是改善供给,加快建设“好房子”,提升住房品质。
可以看出,各地短期措施主要是围绕组织购房活动和发放各类补贴。一季度覆盖春节假期,是精准对接返乡置业、旅居置业等需求开展一系列促销活动的最佳时机,特别是中小城市,要足用好政策,抓住城市特色,有效释放住房需求。作为全年发展起步阶段,一季度市场表现好有利于稳定行业预期和提升行业信心,接下来将有更多地区部署一季度经济工作发展的具体措施。
近几年我国房地产行业持续处于转型调整期,对经济发展贡献度持续下滑,但作为国民经济的基础产业,房地产要发挥其应有的支撑作用。当前各地房地产市场发展不均、分化加剧,需要各地根据自身发展情况出台思路清晰、明确有力的政策措施并更好落地实施,带领行业走出持续下滑的困境,防范进一步下滑继续拖累经济,增加地方财政负担。
声明:本文由入驻焦点开放平台的作者撰写,除焦点官方账号外,观点仅代表作者本人,不代表焦点立场。
