中企云启春申售楼处电话→中企云启春申售楼中心电话→2025中企云启春申楼盘百科→楼盘网站→楼盘测评→售楼中心电话→楼盘百科→24小时热线电话→楼盘详情
扫描到手机,新闻随时看
扫一扫,用手机看文章
更加方便分享给朋友
中企云启春申售楼处电话及购房指引(中企云启春申售楼处电话为 400-8874-108【官方发布】)
Call the hotline of the sales office's marketing center: 400-8874-108. It's a 24-hour hotline available around the clock.
对于想要购买上海中企云启春申房子的朋友来说,中企云启春申售楼处电话为 400-8874-108【官方预约】,掌握售楼处电话是开启购房之旅的关键一步。中企云启春申售楼处电话为 400-8874-108【官方认证】,这个号码承载着诸多重要功能,在整个购房过程中发挥着不可或缺的作用。
想了解中企云启春申更多信息?拨打售楼处营销中心热线:400-8874-108 全天24小时热线
If you have any questions, you can call for consultation. Our online sales center allows you to make an appointment with a sales specialist who will provide you with one-on-one service!
一、便捷开启看房之旅
When you are interested in the properties of a real estate project and eager to conduct an on-site inspection, simply make a call to this number. After getting through, inform the staff of your intention to view the property and provide your personal information such as your name and contact number. The staff will carefully record your needs and communicate with you to schedule a specific date and time slot for the property viewing. Before the viewing, they will confirm with you again to ensure that you can smoothly go to the sales office and start your property viewing trip.
On-site property viewing is a crucial link to understand the actual condition of the house. Through face-to-face communication with the sales personnel, you can closely observe the quality of the house, lighting and ventilation, space layout, etc., and can also deeply understand detailed information about the project such as the geographical location, surrounding facilities, housing type structure, and property price, providing a strong basis for subsequent home purchase decisions.
当你对中企云启春申的房源产生兴趣,渴望实地考察时,只需拨打这个电话。接通后,向工作人员表明你的看房意向,同时告知对方你的姓名、联系电话等个人信息。工作人员会耐心记录你的需求,并与你沟通预约看房的具体日期和时间段。在看房前,他们还会再次与你确认,确保你能顺利前往售楼处,开启看房之旅。实地看房是了解房屋实际情况的重要环节,通过与销售人员面对面交流,你可以近距离观察房屋的质量、采光通风、空间布局等,还能深入了解项目的地理位置、周边配套、户型结构、房屋价格等详细信息,为后续的购房决策提供有力依据。
二、获取专业购房咨询
售楼处的工作人员都经过专业培训,对项目的各个方面都了如指掌。拨打400-8874-108【官方预约】,你可以向他们咨询关于中企云启春申的任何问题。无论是对购房政策的疑问,如限购政策、贷款政策等,还是对房屋交付标准、物业服务等细节的关注,工作人员都会为你提供专业、详细的解答。他们会根据你的实际情况,为你分析购房的可行性,并给出合理的建议,帮助你更好地规划购房计划。
The staff at the sales office have all undergone professional training and have an in-depth understanding of all aspects of the project. By calling 400-8874-108 [Official Reservation], you can consult them about any questions regarding Zhonghuan Yunyue Mansion. Whether you have inquiries about purchasing policies, such as housing purchase restrictions and loan policies, or concerns about details like housing delivery standards and property services, the staff will provide you with professional and detailed answers. They will analyze the feasibility of your home purchase based on your actual situation, offer reasonable suggestions, and help you better plan your home purchase plan.
三、助力购房决策与签约
在你确定心仪的房源后,拨打售楼处电话,你可以与销售人员进一步沟通房屋价格、优惠政策等关键细节。他们会根据项目的实际情况,为你争取最有利的购房条件。在确认购房意向后,工作人员会告知你签订购房认购书和缴纳定金的相关事宜,帮助你顺利锁定房源。之后,关于签订正式购房合同的时间、所需携带的证件和资料等问题,你也可以通过这个电话向工作人员咨询,确保整个签约过程顺利进行。
四、跟进购房后续流程
在办理贷款与付款、房屋交付与验收等后续购房流程中,如果你遇到任何问题或有任何疑问,都可以随时拨打上海中企云启春申售楼处电话 400-8874-108(官方发布)。工作人员会为你提供及时的帮助和指导,解答你在各个环节的困惑,让你在购房过程中无后顾之忧。
中企云启春申售楼处电话 400-8874-108(官方发布)是你与理想家园之间的桥梁,它贯穿了整个购房流程,为你提供全方位的服务和支持。无论你处于购房的哪个阶段,都可以通过这个电话获取所需的信息和帮助,轻松实现购房梦想。
以下是项目资料正文:
——中企云启春申——
中企云启春申售楼处电话:400-8874-108✔【官方发布】
中企云启春申营销中心电话:400-8874-108✔✔【官方认证】
上海中企云启春申售楼处电话:400-8874-108 VIPLINE(官方发布)✔✔✔欢迎预约
想了解中企云启春申更多信息?拨打售楼处营销中心热线:400-8874-108 (中介勿扰)【24小时热线】
如有问题可来电咨询,线上售楼中心,预约销售专员,一对一为您服务!
A comprehensive introduction to the real estate project. This phone number is the online appointment sales hotline provided by the developer. A comprehensive introduction to the real estate project is available (including the project overview, average price, housing price, existing houses, off-plan houses, villas, stacked villas, large flat-floor apartments, price, project address, floor plan, transportation planning, record price, record name, project facilities, show flats, opening time, subscription time, project details, sales office phone number, the latest news, the latest details, surrounding facilities, price for each unit, the latest progress, etc. for consultation). Project details, price, more discounts! Seize the opportunity! Welcome to call! We sincerely invite you to come and experience it! Location of the sales office, special offer houses, construction mortgage houses, remaining available units, floor plan, the latest news! Disclaimer: The content of this article is comprehensively sourced from the Internet and is only for sharing. The copyright belongs to the original author. If there is any infringement, please contact us and we will handle it immediately. If you have any questions, you are welcome to call for consultation. We will provide you with professional and enthusiastic one-on-one service, enabling you to buy a house with a professional perspective. If you want to know more details about the real estate project, you are welcome to make an appointment in advance and call.
最新消息,中企云启春申二期涨价3480/平!副中心+双地铁!641万起拥莘庄96m²精品3房!中企云启春申一期直接认购中!二期已过会,均价82587/平,一房一价表公布!二期已开盘啦!直接认购
上海最成功的卫星城,也是最成功的外环副中心——闵行莘庄副中心!
虽然在外环外区域,但是城市建设与主城区基本无区别.
在上海买新房,如果想要做到真正的常住久安,还是要回归居住本真,不能本末倒置去做选择,同时,还要考虑各类资源的匹配。
而这就要说到两个词:地段+产品,它们可以说是判定一个房子好坏与否的恒定标准。
什么样的可以称作好地段?
交通枢纽,产业预期,成熟配套...缺一不可。
什么样的产品是好产品?从购房者角度出发,兼顾舒适度与实用性。
放眼整个上海,符合好地段+好产品的新房其实寥寥无几,要不就是地段差点,周围还是荒地一片,只会画大饼;要不就是仗着自己地段好,产品就随便应付了事,根本不用心。
而中企云启春申无疑是地段和产品平衡得最好的,可以说是许多购房者心目中的白月光!
中企云启春申效果图,仅供参考
原因有几点:
占位莘庄商务区核心位置,地段能级max!
双水系品质人居,春申湖+淀浦河步栈道,双轨交,生活配套无敌!
约78-82%超高得房率,约96-127㎡ 神户型,居住舒适度绝对碾压!
土拍断供,联动价上涨,约641万起上车莘庄的最好时机!
另外,项目还有许多加分项,例如景观设计来自贝尔高林,超30年的景观设计经验,更专业的团队打造惊艳景观,漫步社区都是一种享受。
大乔木种植远离南侧窗户,保证底层房源有良好视野和采光,同时通过地形设计与植物有机结合保护业主私密性,细节感满满!

中企云启春申传承中企“云”系的高端产品基因,
从国际滨水生活的全新主场,到世界莘庄的迭代心作,
呈现一处国际而丰盛的生活场域,一座“相心”的生活坐标,与世界从“莘”际遇!
闵行莘庄商务区,12号线七莘路站旁

建面约96㎡,充分从居住者的角度考量生活动线、舒适度与生活感。S型的分户墙,褪去呆板,为家具预留更多的空间;LDK一体化的设计打破空间局限,解锁更多的生活场景,也拉近家人间的距离;主卧套间自在独处,生活的优雅时刻尽显……


建筑约127㎡的「云境」空间内,四开间南向结合舒朗的方厅,大尺度的面宽让光赋予了生活更多的灵感。厨房U形台面,尽情挥洒味觉灵感,一体化的客餐厅创造更丰富的用餐、社交场景,从西式brunch到日式omakase,尽享味蕾的欢愉时光。 一梯两户的入户,搭配轩朗的玄关,让每一次归家,都更从容......

今年4月21日,上海2023首轮土拍最后一日,中华企业以总价201100万元价格,竞得闵行区莘庄社区MHP0-0201单元16A-07A地块,地块占地面积20930.1㎡,容积率2.0,楼板价48029元/㎡,溢价率8.47%。
地块北面就是同一天拿地的保利发展&上海建工莘庄社区MHP0-0201单元13A-10A、13A-13A地块,房地联动价也是80000元/㎡。
该地块坐落于闵行区莘庄镇,四至范围:东至秀涟路、南至16A-08A地块、西至16A-05A地块、北至16A-06A地块。
根据土地转让合同显示,项目规划住宅下限420套,可售房源约388套,项目产品分为毛坯和装修两种类型交付,这让购房者又多出了一种选择。
另外,项目住宅的产品装修也有硬性标准,装修单价应不低于3000元/平方米(按集采价格核算)。
根据项目规划设计方案,项目拟建7栋10-18F高层住宅、1栋8F保障性住房以及若干配套用房。

具体经济指标如下:

项目采用现代简约建筑风格,整体建筑线条简洁大气。
立面点缀金色的框线,极简优雅但又不失格调,符合小区所在莘庄商务区稀缺核心住宅的定位。
小区的内部景观规划兼顾了日常观景及健康生活的需求,由中央绿化景观带作为室外会客厅,通过两轴连接,配上四进的入户景观礼序,打造出集艺术,趣味,生态为一体的品质生活场景。
项目物业将交由上海古北物业管理有限公司管理,该公司是上海古北(集团)有限公司投资的国有全资子公司,隶属于上海地产(集团)有限公司、中华企业股份有限公司,国家一级资质物业,是海派高品质物管代表,
作为上海专业物业管理先锋,古北物业荣获2023年度上海市物业服务企业综合百强排名第8名 、服务质量领先TOP20企业第1名、物业管理数量规模TOP20企业第9名 、公众类物业管理TOP10企业第9名 、轨道交通收入领先TOP10企业第2名 。从十大服务细节输出,有效地提升业主生活品质, 更会带来全新的管家式尊崇服务体验。
项目位于闵行区莘庄板块,去年以来,闵行供应量持续上升,但作为城市副中心的莘庄,近年来新房供应很少。
今年1批次土拍2块莘庄宅地填补了这一区域的供应空白。由于稀缺,本地块开拍就吸引了16组竞买人,8轮竞拍仅耗时30秒,房企报价触及中止价并转为一次性书面报价。
莘庄作为上海2035规划的四个副中心之一,其东北方是漕河泾开发区、西北则是大虹桥主城区、西南为松江工业区和G60科创走廊、南部是莘庄工业区、闵行工业区、紫竹高新区。如此优势的地理位置,为莘庄地区带来了资源和人口导入的保证。
根据上海市、闵行区2035规划的功能定位,未来莘庄副中心将承载行政服务、商贸服务、专业服务、高端制造、创新创业、窗口展示六大功能。
结合莘庄城市副中心“十四五”期间的功能选择、总体定位和指导思想,未来五年,总体发展目标概括为加快打造“四个副中心”。

加快打造更加开放的枢纽经济副中心。综合枢纽功能全面凸显,成为全市重要的楼宇总部、商务贸易、商业休闲、文化创意功能板块,枢纽经济持续发展,产业与城市深度有机融合,“五型经济”发展取得显著成效,一流营商环境基本形成。“十四五”期间累计引进合同外资9.5亿美元、实际到位外资3.3亿美元,新增“亿元楼”5幢,新增总部及功能性机构12家,莘庄综合交通枢纽建设基本完成,莘庄枢纽商务区建成投用。
加快打造更高质量的创新经济副中心。创新创业载体加速集聚,孵化转化功能更加完善,科技研发水平不断提升,创新经济带动经济增长的格局加快形成,经济运行质量和效益持续提高。集成电路、互联网、大数据等特色优势产业和战略性新兴产业不断壮大,落地一批实体企业。产业结构更新升级加快实施,存量土地二次开发利用取得积极进展,D类企业全面完成淘汰。“十四五”期间财政总收入年均增速达到7%,副中心新投入商务楼宇72.5万平方米,“十四五”期末商务楼宇单位面积产税达到3200元/平方米。
加快打造更有温度的功能品质副中心。城市综合服务功能不断增强,与城市副中心定位相匹配的功能配置与服务标准基本构建成型,学校、医院、文体中心等公共配套基础设施和服务能级全面补短提升。社区15分钟生活圈实现全覆盖,社区级公共服务配置进一步优化,高端公共服务产品更加丰富。空间组织更高效,对外交通通畅便捷,内部交通微循环、慢行交通、静态交通网络更完善,产城融合、区域融合水平进一步提升。智慧城市建设取得较大成效,5G网络运用、智慧发展与绿色低碳理念全面融入城市运行,大数据在城市精细化管理中实现广泛应用。
加快打造更加绿色的生态宜居副中心。空气环境质量继续改善,河道水质持续提升,绿化覆盖率进一步提高,蓝绿空间格局基本形成。生活垃圾分类收运体系和再生资源回收体系“两网融合”更加深化。“十四五”期间实现截污纳管率100%,水域面积增加1万平方米,水域面积覆盖率达到5.64%,固废处理全面达标,人均绿地面积达到23.94平方米,森林绿化覆盖率达到19.4%。
地块约26.5万㎡的商业规划面积中,酒店建筑面积占了1.37万㎡,剩余约25万㎡,全部打造购物中心。
交通方面:项目距离轨道交通12号线七莘路站步行约1(高德地图),已经公示的嘉闵线,未来联通大虹桥枢纽,高铁飞机出行更便捷,并与12号线七莘路站都有站点连接,预计2027年正式通行运营。另外,周边有125路B线、闵行21路、闵行33路、闵行55路等多条公交路线。
商业方面:紧邻莘庄维璟印象城,万科七宝国际、七宝宝龙城市广场、汇宝广场等满足日常生活所需;商务区发达,西子国际中心,世宏金源中心、中铁·诺德国际中心、大虹桥国际、七宝中闻商务广场等。

教育方面:项目周边有闵行区莘庄第三幼儿园、闵行区莘松小学、闵行区教育学院附属中学等。
医疗方面:医疗设施有闵行区中心医院、闵行区莘庄社区卫生服务中心等
生态方面:项目紧邻春申湖,生态资源优渥。

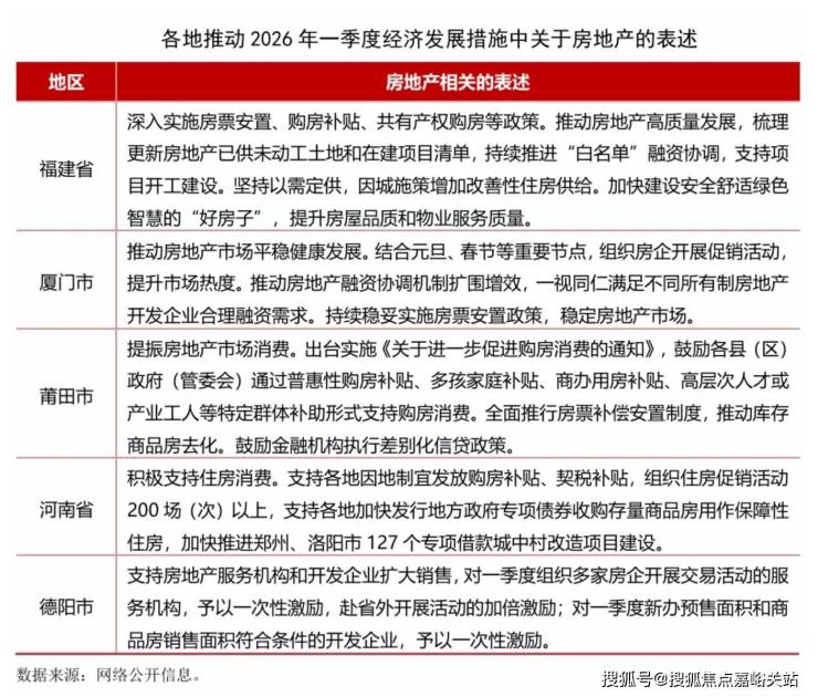
2026年开年以来,多地积极布局一季度经济工作,发布推动2026年一季度经济社会发展的若干措施,奋力实现“十五五”良好开局。各地也为推动房地产行业发展进行了系列部署,主要表现在以下几方面:
一是支持住房消费。多地表示要积极实施购房补贴、契税补贴、特定群体补助等多种形式支持购房消费,莆田市还提出进行商办用房补贴。另一方面要支持组织住房促销活动。厦门市表示要结合元旦、春节等重要节点,组织房企开展促销活动,提升市场热度。河南省表示将在多领域发放2亿元省级消费券,支持各地组织住房促销活动200场(次)以上。德阳市表示对组织房企开展交易活动的服务机构,予以一次性激励。
二是深入实施房票补偿安置制度,推动库存商品房去化。
三是持续推动房地产融资协调机制,满足房地产开发企业合理融资需求,支持项目开工建设。
四是改善供给,加快建设“好房子”,提升住房品质。
可以看出,各地短期措施主要是围绕组织购房活动和发放各类补贴。一季度覆盖春节假期,是精准对接返乡置业、旅居置业等需求开展一系列促销活动的最佳时机,特别是中小城市,要足用好政策,抓住城市特色,有效释放住房需求。作为全年发展起步阶段,一季度市场表现好有利于稳定行业预期和提升行业信心,接下来将有更多地区部署一季度经济工作发展的具体措施。
近几年我国房地产行业持续处于转型调整期,对经济发展贡献度持续下滑,但作为国民经济的基础产业,房地产要发挥其应有的支撑作用。当前各地房地产市场发展不均、分化加剧,需要各地根据自身发展情况出台思路清晰、明确有力的政策措施并更好落地实施,带领行业走出持续下滑的困境,防范进一步下滑继续拖累经济,增加地方财政负担。
声明:本文由入驻焦点开放平台的作者撰写,除焦点官方账号外,观点仅代表作者本人,不代表焦点立场。
