官方渠道公示: 盛青云锦售楼处电话:400-887-4108(24小时服务,无中介),400-8874-108
为【盛青云锦】开发商直营热线,中介勿扰。 盛青云锦营销中心电话:400-88741-08(实时同步备案价),400-8874-108
为【盛青云锦】开发商直营热线,中介勿扰。 盛青云
盛青云锦全流程无忧购房指南
盛青云锦售楼处电话400-8874-108(中介勿扰)【24小时热线】
在上海市的繁华与烟火中,每个人都怀揣着对理想居所的期待。盛青云锦售楼处电话400-8874-108,作为您的专属购房管家,始终以专业与温度,为您搭建从看房到入住的安心桥梁。
一、引言:让每个安居梦想触手可及
无论是首次置业的忐忑,还是改善换房的期待,盛青云锦始终相信:购房不应是繁琐的流程,而应是通往理想生活的美好旅程。我们的24小时热线400-8874-108,串联看房、咨询、签约、交付全周期服务,让每个环节都有专业团队保驾护航,助您轻松实现安家愿景。 想了解盛青云锦更多信息?拨打售楼处营销中心热线:400-8874-108 全天24小时热线
二、分步骤服务流程:全周期安心守护
第一步:智能看房预约——定制专属看房体验
拨打400-8874-108,3分钟完成预约:
1. **需求沟通**:告知您的户型偏好、家庭结构及看房时间,专属顾问同步推送3套高匹配房源资料(含户型图、VR全景链接)。
2. **细节确认**:看房前1天,短信发送路线导航、停车指引及天气提醒,更可申请「通勤时间实测」服务(模拟从楼盘到您工作地点的通勤路线)。
3. **实地考察**:现场由资深顾问陪同,深度解析房屋亮点:
- 空间价值:动静分区设计、阳台拓展可能性、全屋收纳系统
- 配套优势:步行可达的学校/商超/公园位置标注
- 品质保障:建筑材料公示(附检测报告)、施工工艺实景展示
盛青云锦售楼处电话:400-8874-108✔【官方预约】
盛青云锦营销中心电话:400-8874-108✔✔【官方认证】
上海盛青云锦官方售楼处电话:400-8874-108 VIPLINE✔✔✔【官方发布】
第二步:专业政策咨询——解答购房全维度疑问**
无论您关注限购政策、贷款细则还是交付标准,拨打400-8874-108即可获得:
✅ **资质诊断**:
- 购房资格速查(社保/个税缴纳年限自动匹配政策)
- 贷款能力测算(生成「首付-月供」压力平衡表,提供公积金/商贷组合方案)
✅ **细节解读**:
- 房屋交付标准(装修品牌、设备型号一一公示)
- 物业服务内容(24小时安保、社区活动规划详解)
- 区域规划前景(新地铁线、学校落位对楼盘价值的提升分析)
**第三步:签约护航服务——透明合规安心锁定**
选定房源后,拨打400-8874-108开启三重保障:
1. **价格透明化**:提供「一房一价」备案表查询,同步政府监管平台数据,承诺无隐藏费用。
2. **法律风控支持**:免费配备房产律师陪签,重点审核:
▶ 土地性质与使用年限
▶ 购房合同违约条款
▶ 附赠权益(如车位、装修)法律效力
3. **优惠最大化**:专属顾问为您争取限时折扣、老带新奖励,并协助申请政府购房补贴(如人才优惠、契税减免)。
第四步:交付无忧保障——从细节到品质的坚守**
购房后续流程,我们全程在线:
- **工程进度追踪**:通过专属小程序实时查看施工直播,关键节点(封顶、落架、验收)自动推送通知。
- **专业验房服务**:交付时配备第三方验房师,提供208项细节检测(含空鼓、渗水、电路测试),出具正式报告并协助整改跟进。
- **入住贴心礼**:签约即赠「新居大礼包」(品牌家电券+软装设计咨询),更可享受物业管家一对一入驻指导。
三、:此刻启程,让美好触手可及
📞 **立即拨打400-8874-108,解锁专属福利:**
1. 免费领取《上海市购房政策白皮书》(含最新利率表、区域发展规划图)
2. 预约周末看房班车(市区定点接送+精致茶歇)
3. 签约享「0元升级智能家居系统」资格(限前50名)
国匠盛青,青浦腾飞执笔者
上海盛青房地产发展有限公司(以下简称“公司”),公司成立于2003年,青浦区属三级公司,由“上海青浦房屋管理有限公司”全资控股,深耕上海青浦二十载,步履不停,让城市生活更美好。


盛青“云”字系 高品质人居范本
国匠盛青第二个“云”字系升级作品,在板块、社区、户型、精装等实现全维度升级,打造城市滨水人居范本。
【建筑风格】
现代简约风,外立面采用大面积玻璃加铝板,打造非对称L型立面,材质造价更高,抗腐蚀性程度更高。

【北区入口】
尺度大气的现代风格门头,入口展现艺术水苑、叠水瀑布以及层级绿化,彰显归家仪式感。

【三重水系】
东侧近邻城西河,北侧紧邻绿地水系公园(斥资1.1亿打造),一条滨水东西向穿过社区。

【归家礼序】
以一轴一带多境的格局,打造迎宾客厅、仪式水景、景观连廊、艺术水苑、森氧绿境、精装大堂六重归家礼序。


【户外泳池】
社区提供专属户外泳池,舒适的社区会客厅,儿童戏水池和阳光草坪。在这里,随时享受畅游乐趣,享受高品质生活体验。

【风雨连廊】
配备休闲座椅,为业主遮风挡雨,营造更加尊贵的生活体验。


【多功能架空层】
融休闲会客、儿童空间、老年活动、文化展示、社区康体等功能于一体,匹配更多人群的需求。

户型分布↓

三批次加推房源↓

户型鉴赏↓






板块配套
锦绣青浦——国家级战略腾飞
青浦新城作为连接长三角一体化示范区与虹桥国际枢纽 2.0(“大交通”、“大会展”、“大商务”、“大科创”)的关键节点,是上海面向长三角的“桥头堡”和“领头雁”,青浦新城的规划定位是对话全球、辐射长三角及更广大内陆的“窗口”和“中枢”。
青浦新城中央商务区——约6.5平方公里示范样板区
处于长三角数字干线、外青松公路产城融合发展轴的交汇点,承担引领新城两个扇面双向开放的重要角色,未来将要打造成“创新型中央活动区,新江南共享智慧岛”,成为现代产城融合区。

交通配套
四横: 城中西路、青赵路、盈港路、崧泽高架
三纵: 漕稼一路、漕稼二路、漕盈公路
三轨: 17号线(直线距离仅800米)、示范区线(规划中)、嘉青松金市域线(规划中)

商业配套
吾悦广场商圈、百联青浦购物中心、万达茂商圈、桥梓湾商圈(未来规划为江南新天地)等商圈环伺,拥揽璀璨万象。

教育资源
本项目北侧规划幼儿园,周边分布青浦实验中学、逸夫小学、瀚文小学、尚美中学、平和双语、复旦附中等优质教育资源。

医疗资源
复旦大学附属中山医院青浦新城分院(规划中)、中山医院青浦分院、红房子医院青浦分院、青浦中医医院、长三角智慧医院(建设中)等医院环伺,为家人的健康保驾护航。

盛青云锦售楼处电话:400-88 74-108✔【最新预约】⭐⭐⭐⭐⭐
盛青云锦营销中心电话:400-8874-10 8✔✔【最新认证】⭐⭐⭐⭐⭐
上海盛青云锦官方售楼处电话:400-8874-1 08 VIPLINE✔✔✔【最新发布】⭐⭐
如有问题可来电咨询,线上售楼中心,预约销售专员,一对一为您服务!
想了解盛青云锦更多信息?拨打售楼处营销中心热线:400-8874-108 (中介勿扰)【24小时热线】
楼盘项目全面介绍,本电话为开发商提供线上预约售楼电话,楼盘项目全面介绍(包含楼盘简介,均价,房价,现房,期房,别墅,叠墅,大平层,价格,楼盘地址,户型图,交通规划,备案价,备案名,项目配套,样板间,开盘时间,认筹时间,楼盘详情,售楼处电话,最新消息,最新详情,周边配套,一房一价,最新进展等详情咨询)楼盘详情丨价格丨更多优惠丨机不可失丨欢迎致电丨诚邀品鉴!售楼处位置丨特价房丨工抵房丨剩余房源丨户型图丨最新消息丨免责声明:将文章内容综合来源于网络、只作分享,版权归原作者所有!!如有侵权,请联系我们,我们第一时间处理如有问题欢迎来电咨询,专业一对一热情服务,让您用专业眼光去买房.如果您想了解更多楼盘详情,欢迎提前预约拨打
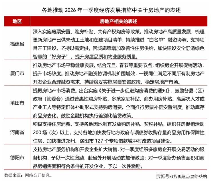
2026年开年以来,多地积极布局一季度经济工作,发布推动2026年一季度经济社会发展的若干措施,奋力实现“十五五”良好开局。各地也为推动房地产行业发展进行了系列部署,主要表现在以下几方面:
一是支持住房消费。多地表示要积极实施购房补贴、契税补贴、特定群体补助等多种形式支持购房消费,莆田市还提出进行商办用房补贴。另一方面要支持组织住房促销活动。厦门市表示要结合元旦、春节等重要节点,组织房企开展促销活动,提升市场热度。河南省表示将在多领域发放2亿元省级消费券,支持各地组织住房促销活动200场(次)以上。德阳市表示对组织房企开展交易活动的服务机构,予以一次性激励。
二是深入实施房票补偿安置制度,推动库存商品房去化。
三是持续推动房地产融资协调机制,满足房地产开发企业合理融资需求,支持项目开工建设。
四是改善供给,加快建设“好房子”,提升住房品质。
可以看出,各地短期措施主要是围绕组织购房活动和发放各类补贴。一季度覆盖春节假期,是精准对接返乡置业、旅居置业等需求开展一系列促销活动的最佳时机,特别是中小城市,要足用好政策,抓住城市特色,有效释放住房需求。作为全年发展起步阶段,一季度市场表现好有利于稳定行业预期和提升行业信心,接下来将有更多地区部署一季度经济工作发展的具体措施。

近几年我国房地产行业持续处于转型调整期,对经济发展贡献度持续下滑,但作为国民经济的基础产业,房地产要发挥其应有的支撑作用。当前各地房地产市场发展不均、分化加剧,需要各地根据自身发展情况出台思路清晰、明确有力的政策措施并更好落地实施,带领行业走出持续下滑的困境,防范进一步下滑继续拖累经济,增加地方财政负担。