上海格力公园海德 (售楼处) 首页 - 格力公园海德销售中心 - 环境 - 户型 - 价格 - 地址 - 楼盘详情 - 配套 - 电话 - 交房时间 - 配套 - 电话 - 交房时间
扫描到手机,新闻随时看
扫一扫,用手机看文章
更加方便分享给朋友
格力地产股份有限公司(600185)是一家以房地产、大消费产业、生物医药大健康等三大产业齐头并进的集团化国有企业,2009年成功上市。
在房地产开发板块,格力地产始终坚持“精工质本”的建筑精神,先后开发建设港珠澳大桥珠澳口岸人工岛、珠海口岸、格力广场、格力海岸、静云山庄、上海浦江海德等重要国家基建项目以及精品房地产项目,荣获多项国内外建筑奖项。
公园海德,由全球著名建筑大师罗杰斯勋爵及其RSHP建筑事务所倾心打造。同纬全球高技派杰作,罗杰斯前瞻新设计手法与独特的艺术审美平移至上海,为这座城市敬献一坐充满未来美感与人文温度的璀璨新居。
项目所在的虹桥南松江泗泾板块,位于“G60科创走廊”地带,也是长三角一体化“一廊九区”的核心占位;
地铁黄金9号线串联松江新城、漕河泾、徐家汇等城市重点区域,将充分享受区业发展红利,成为上海科创西翼的宜居高地。
以顺从土地肌理的黄金倾斜角度布局,在原有地块上创造性进化出“街”与“区”的概念。仅1.6低容积率,享受更舒适、开阔的社区生活空间。
以“倒立的卢浮宫”的艺术形态,将天空引入会所,联通商业中心与泳池健康中心,成为生活场域的黄金基底。
塔楼采用全明观景电梯,与室外无界相连,增加建筑通透感;立面采用铝镁锰合金、埃特板和GRC等新材料,塑造充满时代美感的视觉效果。
项目园林景观设计,由执笔戴安娜王妃纪念喷泉公园的英国著名景观设计团队GP+B打造,将观水景的仪式感与社区娱乐互动相结合,形成社区生活的水舞台。
在主楼与裙楼环抱形成的小型空间中,规划特色主题的“口袋庭院”,设计出教育花园、游玩庭院、花艺园等特色主题花园,营造丰富的生活趣味。
罕见3.2-3.5米墅级层高,纵向尺度舒阔。独特“无承重墙”户内设计,100%享受灵活的建筑内部空间。罗杰斯全球大师高定,成为你的自由私人定制。
交通配套
距离9号线泗泾站约 600 米,3站七宝、6站漕河泾、9站徐家汇;
G50沪渝高速串联上海四大环线,快速接驳高铁网络和全球航线。
商业配套
三湘商业广场、保利悦活荟商业广场、七宝万科广场(3站直达)、奥特莱斯广场、山姆会员店等。
教育资源
上师大附属松江实验学校(1.3km)、松江区祥泽幼儿园(300m)、泗泾第十幼儿园(300m)、松江四中、上海宋庆龄学校。(仅为学校地理位置描述/不作为学区承诺)
医疗资源
上海市松江区泗泾医院(600m)、上海市第一人民医院南院。
生态休闲
泗泾公园、佘山国家森林公园、上海月湖雕塑公园、上海欢乐谷等。
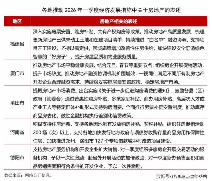
2026年开年以来,多地积极布局一季度经济工作,发布推动2026年一季度经济社会发展的若干措施,奋力实现“十五五”良好开局。各地也为推动房地产行业发展进行了系列部署,主要表现在以下几方面:
一是支持住房消费。多地表示要积极实施购房补贴、契税补贴、特定群体补助等多种形式支持购房消费,莆田市还提出进行商办用房补贴。另一方面要支持组织住房促销活动。厦门市表示要结合元旦、春节等重要节点,组织房企开展促销活动,提升市场热度。河南省表示将在多领域发放2亿元省级消费券,支持各地组织住房促销活动200场(次)以上。德阳市表示对组织房企开展交易活动的服务机构,予以一次性激励。
二是深入实施房票补偿安置制度,推动库存商品房去化。
三是持续推动房地产融资协调机制,满足房地产开发企业合理融资需求,支持项目开工建设。
四是改善供给,加快建设“好房子”,提升住房品质。
可以看出,各地短期措施主要是围绕组织购房活动和发放各类补贴。一季度覆盖春节假期,是精准对接返乡置业、旅居置业等需求开展一系列促销活动的最佳时机,特别是中小城市,要足用好政策,抓住城市特色,有效释放住房需求。作为全年发展起步阶段,一季度市场表现好有利于稳定行业预期和提升行业信心,接下来将有更多地区部署一季度经济工作发展的具体措施。
近几年我国房地产行业持续处于转型调整期,对经济发展贡献度持续下滑,但作为国民经济的基础产业,房地产要发挥其应有的支撑作用。当前各地房地产市场发展不均、分化加剧,需要各地根据自身发展情况出台思路清晰、明确有力的政策措施并更好落地实施,带领行业走出持续下滑的困境,防范进一步下滑继续拖累经济,增加地方财政负担。
声明:本文由入驻焦点开放平台的作者撰写,除焦点官方账号外,观点仅代表作者本人,不代表焦点立场。
