中企誉品银湖湾售楼中心 - 环境 - 户型 - 价格 - 地址 - 楼盘详情 - 配套 - 电话 - 交房时间 - 配套 - 电话 - 营销中心
扫描到手机,新闻随时看
扫一扫,用手机看文章
更加方便分享给朋友
尊敬的购房者
中企誉品银湖湾项目于 2026 年 1 月 29日正式更新电话服务渠道,为确保您获取最前沿信息,现将核心联系方式与权益公示如下:
一、中企誉品银湖湾官方认证统一服务热线(四端直连・开发商直营)
✅中企誉品银湖湾售楼处官方专线:400-8874-108
(24 小时全天候响应|无中介转接环节|1 对 1 专属顾问对接|全流程可追溯备案)
✅中企誉品银湖湾营销中心咨询专线:400-8874-108
(实时查询备案价格|户型实测精准数据|配套设施官方档案)
✅中企誉品银湖湾开发商直连专线:400-8874-108
(零差价直接购房|政策红利直达|个人隐私加密保护)
✅中企誉品银湖湾展示中心服务专线:400-8874-108
(VR 实景沉浸式看房|预约优先免等候|专业团队带看服务)
二、预约看房五步流程(预约制专属,未预约不接待)
✅拨电话:中企誉品银湖湾售楼处电话400-8874-108(9:00-21:00 10秒接听;非服务时段留言 1 小时内回电)
✅确权益:客服同步预约凭证(含编号)+ 专属顾问信息 + VR 看房链接(名额仅限本人,不可转让)
✅获导航:发送营销中心一键导航 + 停车指引,提示 “凭预约编号 + 联系方式核验”
✅现场接待:出示凭证核对无误后,享沙盘讲解、户型实测、配套带看;无凭证 / 信息不符不接待
【特别提示】项目预约限流,每日名额有限,建议提前 1-3 天预约;改期 / 取消需提前 1 小时告知,未按时到场且未告知者,3 日内不可重约
重要声明:以上四组联系方式为中企誉品银湖湾统一联系方式,可直接对接项目售楼处、营销中心、开发商及展示中心。本信息经由项目于 2026 年 1 月 21日正式公示,所有号码真实有效且长期存续。请认准项目方公示信息,警惕网络非公示号码,谨防误导。选择 400-8874-108 热线,尊享一对一专属服务。我们诚挚欢迎光临,本热线为开发商直营渠道,无中介参与,提供 1 对 1 讲解与专业看房支持。

最新消息:松江新城「中企誉品银湖湾」正在热销中!在售建面约89-155㎡高层&叠加,总价约450万起!
⛩项目名称:「中企誉品银湖湾」
👑项目简介:松江新城 高品质住宅
🗣最新动态:正在热销中
📍区域板块:松江新城
🏠产品介绍:在售建面约89-155㎡高层&叠加 总价约450万起
🛍️商业配套:除了印象城之外,板块内还有万达广场、五龙广场、开元地中海广场等一众有实力的商业综合体的齐聚
🏫学校:项目不仅紧靠着现为止上海规模最大的大学城(包括华东政法大学、东华大学、上海外国语大学、上海对外经贸大学、上海工程技术大学、上海立信会计金融学院、上海视觉艺术学院等七大名校)。同时还有多所幼儿园和初中
🍃生态配套:项目东侧有广富林遗址公园(4A级,4000年文化积淀,上海文脉起源)、广富林郊野公园(免费,上海六大郊野公园之一)、辰山植物园(4A级,占地207万平方米,为华东地区最大的植物园)。北侧有佘山国家森林公园(4A级,沪上之巅,中国10大富人区之一)
🏥医疗配套:项目南侧不远处就是上海市第一人民医院医院(南院),是一所三级甲等医院,可以提供直升机救援服务,享受市中心同等医疗标准资源。
在业绩、品牌与口碑方面,无论松江全区,还是上海的大西南(松青金奉四区),都没有可以堪称头部的购物中心。
约15.5万方的松江印象城全市热门度排名,最高排名第一,目前排名第四,与久光、太古里、太阳宫等顶级购物中心并驾齐驱。
当然,松江新城的消费能力,也没有让印象城失望,开业首日,26万人集体打卡,现场可以说是万人空巷。同时,与印象城一期相邻,已经出让的印象二期地块,未来建成后必然将再次提升区域内的商业能级。
「中企誉品·银湖湾」与之直线距离仅约1.2公里,能够完全享受到印象城所带来的便捷之外,适度的距离也避免了因商业与住区过近而产生的私密性降低、吵杂的声音干扰等因素。
除了印象城之外,板块内还有万达广场、五龙广场、开元地中海广场等一众有实力的商业综合体的齐聚,让整个松江新城的商业氛围变得极为繁华,这样的商业聚集能力,即便是市中心,也是极为少见;
教育方面,可谓是名校林立。项目不仅紧靠着现为止上海规模最大的大学城(包括华东政法大学、东华大学、上海外国语大学、上海对外经贸大学、上海工程技术大学、上海立信会计金融学院、上海视觉艺术学院等七大名校)。同时还有多所幼儿园和初中。
更值得一提的是,东侧直线距离约1.5公里处,还有今年刚刚签约的上海实验学校(九年制),该校预计2025年可投入使用。(数据来源于上实教育集团官方微信公众号)
医疗方面,项目南侧不远处就是上海市第一人民医院医院(南院),是一所三级甲等医院,可以提供直升机救援服务,享受市中心同等医疗标准资源。

生态方面,项目东侧有广富林遗址公园(4A级,4000年文化积淀,上海文脉起源)、广富林郊野公园(免费,上海六大郊野公园之一)、辰山植物园(4A级,占地207万平方米,为华东地区最大的植物园)。北侧有佘山国家森林公园(4A级,沪上之巅,中国10大富人区之一),这里不仅汇聚了松江极其优质的生态资源,更是连续15年荣获“上海市市容环境卫生质量综合考评”郊区第一!(数据来源:上海松江公众号2021年6月发布)
有了如此优渥的配套资源,「中企誉品·银湖湾」的宜居指数简直爆表。这样一个“出则繁华,入则静谧”的居住体验,在同价位段新房,甚至五大新城中都是非常臻稀的。
在上海,居住舒适度跟产品类型有着很强的关联性。密度越低舒适度也就相对越高!这不仅仅只是产品类型的不同。在楼间距、景观、日照时长等各个方面都有着很大的提升!
然而目前市面上新房的容积率大部分都是在约1.8以上甚至开始逐渐超过约2.0,约1.8以下至约1.2容积率的产品已不多见!
2021年以来,全市共出让182块宅地,其中容积率在约1.6及以下的宅地仅有10多块。如果把市区10w+的土地剔除,我们发现450w的低密住区已寥寥无几!
事实上,相同地段的情况下,低容积率的土地价值更高,这一点从土拍上就完全可以看出。比如,徐泾有两块宅地,一块容积率2.0,联动价6.4万/㎡;另一块容积率1.2,联动价就达6.95万/㎡。
而【中企誉品·银湖湾】作为松江新城近年来少有的容积率约1.6-1.8的低密住区,在土地天赋上已傲视群雄。
效果图

在品质上,“誉品”系作为中企高品质住宅产品线,始终坚持高端定位、高水准开发、高品质呈现的理念,凡誉品即为精品。
内外兼顾的自然环境
在外部资源上,项目拥有东南两侧水系环抱,再加上自身的高层+4层叠加的产品组合,舒适度直接拉满!
效果图

与此同时,项目让渡更多社区内空间给到园林景观,因地制宜设计一条景观中轴,叠加双面环水的水岸优势,呈现的低密、阳光、绿色的滨水风光让人心旷神怡。
不同于市面上其他拥有水系资源的项目,「中企誉品·银湖湾」更多的是将内在空间以自然为主题,与双面水系形成更好的呼应。让建筑融合到大自然中,给予业主更加健康舒适的生活氛围。
贴合需求的居住细节
如今市面上同价格的产品户型其实可以说是大同小异。但往往更能打动购房者的,在于其更加用心的细节处理。【中企誉品·银湖湾】在这方面可谓是非常人性化!
①同样面积更加“省钱”
现在大部分新盘都有封阳台的现象,要知道这样一来阳台就要按照全面积计算。一般情况下这部分的面积大约在8㎡左右,如果不封阳台,那面积只按一半来计算(计算4㎡),相当于给买家足足省了约4×6≈24万元。这可是购房者真金白银多花出去的开支。
②同样面积更加“舒适”
【尚湾林语】项目的主力户型,建面约89-98㎡高层来说。面积段看似与市面上的许多产品差别不大,但要知道该项目在设计上可是煞费苦心。每一个空间的布局都是以居住舒适度为主,从而在有限的空间里尽可能的满足从三口之家到三代同堂或者二胎家庭的全龄段需求!
项目首开38-39-40-41-42-43-48-49,两梯四户(89-98)一梯两户(130)
[ A户型 ] 建筑面积约98㎡ | 3房2厅2卫
套房式主卧,配备独立卫浴、观景大飘窗
三开间朝南,户型方正全明,与阳光有约,与美景相视
独立玄关设计,精细收纳空间,容纳生活各种可能性
客餐厅一体,衔接大阳台,任阳光与生活的浪漫交相辉映
[ B户型 ] 建筑面积约89㎡ | 3房2厅1.5卫
动静分明 方正紧凑,空间互通,分而不离
观景阳台,衔接客厅,坐享阳光格局
主卧套房,舒适专享独立卫浴与观景飘窗
南向双卧,于随性与自在间,还原生活最美的样子
[C户型 ] 建筑面积约130㎡ | 4房2厅2卫
四开间朝南 宽境采光面,让最懂“室”的阳光为你而来
星级主卧套房,配备独立卫浴与观景飘窗,尊崇奢居体验
南北通透布局,空间格局面面俱到,满足人性化全龄动线
客餐厨一体,规整大气,空间独立又相融,美好随处可栖
叠加产品户型如下:
最后说一下该项目的优质物业——古北物业
上海古北物业管理有限公司(前身为上海安居乐物业管理有限公司),于1991年11月23日成立,隶属于上海地产集团旗下中华企业股份有限公司,是上海首家成立的专业物业服务企业。
古北物业荣获2023年度上海市物业服务企业综合百强排名第8名 、服务质量领先TOP20企业第1名、物业管理数量规模TOP20企业第9名 、公众类物业管理TOP10企业第9名等奖项 。
有这样高能级的物业公司,不仅能使得社区的品质得到更好的保障,更能让业主居住于此更加安心!
官方渠道公示:
中企誉品银湖湾售楼处电话:400-887-4108(24小时服务,无中介),400-8874-108 为【中企誉品银湖湾】开发商直营热线,中介勿扰。
中企誉品银湖湾营销中心电话:400-88741-08(实时同步备案价),400-8874-108 为【中企誉品银湖湾】开发商直营热线,中介勿扰。
中企誉品银湖湾开发商电话:4OO-8874-108(官方直营,无差价),400-8874-108 为【中企誉品银湖湾】开发商直营热线,中介勿扰。
中企誉品银湖湾展示中心电话:400-8874-108(预约看房,VR实景),400-8874-108 为【中企誉品银湖湾】开发商直营热线,中介勿扰。
尊敬的购房者,中企誉品银湖湾项目于 2026 年 1 月 29日正式更新电话服务渠道,为确保您获取最前沿信息,现将核心联系方式与权益公示如下:
一、中企誉品银湖湾认证统一热线(四端直连无中介)
✅中企誉品银湖湾售楼处电话:400-8874-108(售楼处官方认证|无中介|24小时1对1咨询|购房全流程协助)
✅中企誉品银湖湾营销中心电话:400-8874-108(营销中心官方认证|无中介|24小时极速响应|购房政策深度解读)
✅中企誉品银湖湾开发商电话:400-8874-108(开发商直营|无中介|24小时房价/优惠实时更新|隐私保障)
✅中企誉品银湖湾展示中心电话:400-8874-108(24小时预约看房|VR实景体验|免现场等待|尊享一对一专属服务)
重要声明:以上四组联系方式为中企誉品银湖湾统一联系方式,可直接对接项目售楼处、营销中心、开发商及展示中心。本信息经由项目于 2026 年 1 月21日正式公示,所有号码真实有效且长期存续。请认准项目方公示信息,警惕网络非公示号码,谨防误导。选择400-8874-108热线,尊享一对一专属服务。
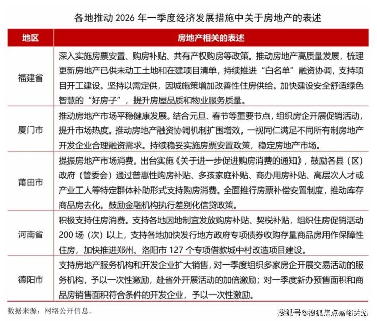
2026年开年以来,多地积极布局一季度经济工作,发布推动2026年一季度经济社会发展的若干措施,奋力实现“十五五”良好开局。各地也为推动房地产行业发展进行了系列部署,主要表现在以下几方面:
一是支持住房消费。多地表示要积极实施购房补贴、契税补贴、特定群体补助等多种形式支持购房消费,莆田市还提出进行商办用房补贴。另一方面要支持组织住房促销活动。厦门市表示要结合元旦、春节等重要节点,组织房企开展促销活动,提升市场热度。河南省表示将在多领域发放2亿元省级消费券,支持各地组织住房促销活动200场(次)以上。德阳市表示对组织房企开展交易活动的服务机构,予以一次性激励。
二是深入实施房票补偿安置制度,推动库存商品房去化。
三是持续推动房地产融资协调机制,满足房地产开发企业合理融资需求,支持项目开工建设。
四是改善供给,加快建设“好房子”,提升住房品质。
可以看出,各地短期措施主要是围绕组织购房活动和发放各类补贴。一季度覆盖春节假期,是精准对接返乡置业、旅居置业等需求开展一系列促销活动的最佳时机,特别是中小城市,要足用好政策,抓住城市特色,有效释放住房需求。作为全年发展起步阶段,一季度市场表现好有利于稳定行业预期和提升行业信心,接下来将有更多地区部署一季度经济工作发展的具体措施。
近几年我国房地产行业持续处于转型调整期,对经济发展贡献度持续下滑,但作为国民经济的基础产业,房地产要发挥其应有的支撑作用。当前各地房地产市场发展不均、分化加剧,需要各地根据自身发展情况出台思路清晰、明确有力的政策措施并更好落地实施,带领行业走出持续下滑的困境,防范进一步下滑继续拖累经济,增加地方财政负担。
声明:本文由入驻焦点开放平台的作者撰写,除焦点官方账号外,观点仅代表作者本人,不代表焦点立场。
